๐Ÿ”„ Flowchart Migration Preview

Generated using FlowchartExtractionAgent (unified vision + enhancement + self-correcting validation)

100
Total
100
Valid Mermaid
0
Invalid Mermaid
100
Pending
0
Approved
0
Rejected
0
Errors
#1 - a916cc2a... โœ“ Valid flowchart-v2 0 attempts
pending

๐Ÿ“ท Original Image

Original flowchart

๐Ÿ“Š Generated Mermaid

%%{init: {'theme': 'base', 'themeVariables': { 'fontFamily': 'Nunito, sans-serif'}}}%% flowchart TD Start["๐Ÿ“Š Interim Analysis
Mid-study data review
Evaluate trial progress"] Penalty["โš–๏ธ Statistical Penalty
Alpha-spending method
Preserve Type I error"] Decision{"๐Ÿ›‘ Stop Study?
Assess for efficacy
Assess for futility"} Terminate["๐Ÿ Terminate Trial
Early study closure
Report final findings"] Continue["๐Ÿƒ Continue Trial
Maintain recruitment
Follow study protocol"] Adjust["โš™๏ธ Trial Adjustments
Sample size estimation
Adaptive design changes"] Start --> Decision Start --> Penalty Decision -- Yes --> Terminate Decision -- No --> Continue Continue --> Adjust style Start fill:#E3E5E5, stroke:#5F747D, stroke-width:1px, rx:10, ry:10, color:#435A64 style Penalty fill:#F7C398, stroke:#AE6B35, stroke-width:1px, rx:10, ry:10, color:#9C5D29 style Decision fill:#FFDAB4, stroke:#BF814A, stroke-width:1px, rx:10, ry:10, color:#5D3A00 style Terminate fill:#FCC4B7, stroke:#D4655F, stroke-width:1px, rx:10, ry:10, color:#A44540 style Continue fill:#89D5F7, stroke:#5886E0, stroke-width:1px, rx:10, ry:10, color:#1961b4 style Adjust fill:#CFBFF7, stroke:#8560C1, stroke-width:1px, rx:10, ry:10, color:#613C9D
npx ts-node scripts/migrate-flowcharts-to-markdown.ts approve a916cc2a-45b9-4648-8499-45a0f3e6e926
#2 - ca7142f6... โœ“ Valid flowchart-v2 1 attempt
pending

๐Ÿ“ท Original Image

Original flowchart

๐Ÿ“Š Generated Mermaid

%%{init: {'theme': 'base', 'themeVariables': { 'fontFamily': 'Nunito, sans-serif'}}}%% flowchart TD Start["โ˜๏ธ Hypoxia
Low tissue oxygen
Primary physiological trigger"] HIF["๐Ÿงฌ HIF-1alpha Stabilization
Inducible factor buildup
Reduced protein degradation"] EPO["๐Ÿงช Renal EPO Transcription
Increased kidney mRNA
Erythropoietin production"] Marrow["๐Ÿฆด Bone Marrow Response
Erythropoiesis stimulation
RBC precursor proliferation"] Outcome["โœ… Increased Capacity
โฌ†๏ธ Hematocrit level
โฌ†๏ธ O2 carrying capacity"] Start --> HIF HIF --> EPO EPO --> Marrow Marrow --> Outcome style Start fill:#FCC4B7, stroke:#D4655F, stroke-width:1px, rx:10, ry:10, color:#A44540 style HIF fill:#FFDAB4, stroke:#BF814A, stroke-width:1px, rx:10, ry:10, color:#5D3A00 style EPO fill:#F7C398, stroke:#AE6B35, stroke-width:1px, rx:10, ry:10, color:#9C5D29 style Marrow fill:#89D5F7, stroke:#5886E0, stroke-width:1px, rx:10, ry:10, color:#1961b4 style Outcome fill:#A5C9C2, stroke:#41645D, stroke-width:1px, rx:10, ry:10, color:#274F47
npx ts-node scripts/migrate-flowcharts-to-markdown.ts approve ca7142f6-40c4-4597-bca2-dd8785485bab
#3 - c678b0fd... โœ“ Valid flowchart-v2 14 attempts
pending

๐Ÿ“ท Original Image

Original flowchart

๐Ÿ“Š Generated Mermaid

%%{init: {'theme': 'base', 'themeVariables': { 'fontFamily': 'Nunito, sans-serif'}}}%% flowchart TD StartNode["๐Ÿ’‰ Lanosterol
Initial lipid precursor
Substrate for demethylase"] AzoleBlock["๐Ÿšซ Azole Inhibition
Blocks 14-alpha demethylase
Stops fungal growth"] EndNode["๐Ÿ„ Ergosterol
Fungal membrane sterol
Target for antifungals"] StartNode --> AzoleBlock AzoleBlock -- "X" --> EndNode style StartNode fill:#F7C398, stroke:#AE6B35, stroke-width:1px, rx:10, ry:10, color:#9C5D29 style AzoleBlock fill:#FCC4B7, stroke:#D4655F, stroke-width:1px, rx:10, ry:10, color:#A44540 style EndNode fill:#A5C9C2, stroke:#41645D, stroke-width:1px, rx:10, ry:10, color:#274F47
npx ts-node scripts/migrate-flowcharts-to-markdown.ts approve c678b0fd-dda5-4973-b61b-a4c1bc9ec5e4
#4 - 310e9a9c... โœ“ Valid flowchart-v2 0 attempts
pending

๐Ÿ“ท Original Image

Original flowchart

๐Ÿ“Š Generated Mermaid

%%{init: {'theme': 'base', 'themeVariables': { 'fontFamily': 'Nunito, sans-serif'}}}%% flowchart TD Start["๐Ÿ” Thyroid Nodule
Initial presentation
Perform FNAC procedure"] Bethesda{"๐Ÿ“‹ Bethesda Result
Classification category
Determine management"} Cat1["โš ๏ธ Category I
Non-Diagnostic result
Insufficient specimen"] Cat2["โœ… Category II
Benign finding
Low malignancy risk"] Cat34["๐Ÿ”ฌ Category III & IV
AUS / FLUS / FN / SFN
Indeterminate cytology"] Cat56["๐Ÿšจ Category V & VI
Suspicious / Malignant
High malignancy risk"] Action1["๐Ÿ”„ Repeat FNAC
Re-evaluate nodule
Improve sampling"] Action2["๐Ÿ“… Follow-up USG
Monitor in 12-24 mo
Assess size changes"] Action34["๐Ÿงฌ Further Testing
Molecular markers
Diagnostic lobectomy"] Action56["๐Ÿ”ช Surgery
Thyroidectomy plan
Definitive treatment"] Start --> Bethesda Bethesda --> Cat1 Bethesda --> Cat2 Bethesda --> Cat34 Bethesda --> Cat56 Cat1 --> Action1 Cat2 --> Action2 Cat34 --> Action34 Cat56 --> Action56 style Start fill:#E3E5E5, stroke:#5F747D, stroke-width:1px, rx:10, ry:10, color:#435A64 style Bethesda fill:#FFDAB4, stroke:#BF814A, stroke-width:1px, rx:10, ry:10, color:#5D3A00 style Cat1 fill:#F7C398, stroke:#AE6B35, stroke-width:1px, rx:10, ry:10, color:#9C5D29 style Cat2 fill:#A5C9C2, stroke:#41645D, stroke-width:1px, rx:10, ry:10, color:#274F47 style Cat34 fill:#CFBFF7, stroke:#8560C1, stroke-width:1px, rx:10, ry:10, color:#613C9D style Cat56 fill:#FCC4B7, stroke:#D4655F, stroke-width:1px, rx:10, ry:10, color:#A44540 style Action1 fill:#89D5F7, stroke:#5886E0, stroke-width:1px, rx:10, ry:10, color:#1961b4 style Action2 fill:#89D5F7, stroke:#5886E0, stroke-width:1px, rx:10, ry:10, color:#1961b4 style Action34 fill:#89D5F7, stroke:#5886E0, stroke-width:1px, rx:10, ry:10, color:#1961b4 style Action56 fill:#FCC4B7, stroke:#D4655F, stroke-width:1px, rx:10, ry:10, color:#A44540
npx ts-node scripts/migrate-flowcharts-to-markdown.ts approve 310e9a9c-42e7-4c88-9acd-e5bda95f9ca3
#5 - b916c113... โœ“ Valid flowchart-v2 0 attempts
pending

๐Ÿ“ท Original Image

Original flowchart

๐Ÿ“Š Generated Mermaid

%%{init: {'theme': 'base', 'themeVariables': { 'fontFamily': 'Nunito, sans-serif'}}}%% flowchart TD Start["๐Ÿ„ Terbinafine Action
Antifungal mechanism overview
Inhibits ergosterol synthesis"] Terb["๐Ÿ’Š Terbinafine Drug
Allylamine class medication
Blocks enzyme function"] Squalene["๐Ÿงช Squalene
Initial precursor molecule
Accumulates during inhibition"] Enzyme["๐Ÿšซ Squalene Epoxidase
Key biosynthetic enzyme
Target of drug inhibition"] Lanosterol["๐Ÿงฌ Lanosterol
Intermediate sterol product
โฌ‡๏ธ Levels when blocked"] Ergosterol["โœจ Ergosterol
Final fungal cell membrane
โฌ‡๏ธ Membrane structural integrity"] Start --> Terb Terb -- INHIBITION --- Enzyme Squalene --> Enzyme Enzyme --> Lanosterol Lanosterol --> Ergosterol style Start fill:#A5C9C2, stroke:#41645D, stroke-width:1px, rx:10, ry:10, color:#274F47 style Terb fill:#FCC4B7, stroke:#D4655F, stroke-width:1px, rx:10, ry:10, color:#A44540 style Squalene fill:#F7C398, stroke:#AE6B35, stroke-width:1px, rx:10, ry:10, color:#9C5D29 style Enzyme fill:#FFDAB4, stroke:#BF814A, stroke-width:1px, rx:10, ry:10, color:#5D3A00 style Lanosterol fill:#89D5F7, stroke:#5886E0, stroke-width:1px, rx:10, ry:10, color:#1961b4 style Ergosterol fill:#A5C9C2, stroke:#41645D, stroke-width:1px, rx:10, ry:10, color:#274F47
npx ts-node scripts/migrate-flowcharts-to-markdown.ts approve b916c113-da07-4fb8-88f6-4d438c5118c5
#6 - 8ce9c33e... โœ“ Valid flowchart-v2 3 attempts
pending

๐Ÿ“ท Original Image

Original flowchart

๐Ÿ“Š Generated Mermaid

%%{init: {'theme': 'base', 'themeVariables': { 'fontFamily': 'Nunito, sans-serif'}}}%% flowchart TD DRUG_ACTION["๐Ÿ’Š Drug Action
Antifungal medications
Target cell synthesis"] TERBINAFINE["๐Ÿงช Terbinafine
Inhibits epoxidase
Prevents conversion"] AZOLES["๐Ÿงช Azoles
Inhibits demethylase
Blocks ergosterol"] NYSTATIN["๐Ÿงช Nystatin
Binds to sterols
Creates cell pores"] SQUALENE["๐Ÿงฌ Squalene
Initial precursor
Membrane building block"] LANOSTEROL["๐Ÿงฌ Lanosterol
Intermediate sterol
Biosynthesis pathway"] ERGOSTEROL["๐Ÿงฌ Ergosterol
Vital component
Fungal sterol marker"] MEMBRANE["๐Ÿ›ก๏ธ Cell Membrane
Maintains integrity
Final cell structure"] DRUG_ACTION --> TERBINAFINE DRUG_ACTION --> AZOLES DRUG_ACTION --> NYSTATIN SQUALENE -- "Squalene Epoxidase" --> LANOSTEROL LANOSTEROL -- "14-alpha-demethylase" --> ERGOSTEROL ERGOSTEROL -- "Forms" --> MEMBRANE TERBINAFINE -- "X Inhibits" --- SQUALENE AZOLES -- "X Inhibits" --- LANOSTEROL NYSTATIN -- "X Disrupts" --- MEMBRANE style DRUG_ACTION fill:#E3E5E5,stroke:#5F747D,stroke-width:1px,rx:10,ry:10,color:#435A64 style TERBINAFINE fill:#89D5F7,stroke:#5886E0,stroke-width:1px,rx:10,ry:10,color:#1961b4 style AZOLES fill:#89D5F7,stroke:#5886E0,stroke-width:1px,rx:10,ry:10,color:#1961b4 style NYSTATIN fill:#89D5F7,stroke:#5886E0,stroke-width:1px,rx:10,ry:10,color:#1961b4 style SQUALENE fill:#F7C398,stroke:#AE6B35,stroke-width:1px,rx:10,ry:10,color:#9C5D29 style LANOSTEROL fill:#F7C398,stroke:#AE6B35,stroke-width:1px,rx:10,ry:10,color:#9C5D29 style ERGOSTEROL fill:#F7C398,stroke:#AE6B35,stroke-width:1px,rx:10,ry:10,color:#9C5D29 style MEMBRANE fill:#A5C9C2,stroke:#41645D,stroke-width:1px,rx:10,ry:10,color:#274F47
npx ts-node scripts/migrate-flowcharts-to-markdown.ts approve 8ce9c33e-1b94-4d4b-8536-2e088c1071d8
#7 - 10cd49e0... โœ“ Valid flowchart-v2 4 attempts
pending

๐Ÿ“ท Original Image

Original flowchart

๐Ÿ“Š Generated Mermaid

%%{init: {'theme': 'base', 'themeVariables': { 'fontFamily': 'Nunito, sans-serif'}}}%% flowchart TD START["๐Ÿฉธ Hyperglycemia
Sustained glucose levels
Excessive oxidation"] METABOLIC["๐Ÿงฌ Metabolic Changes
Mitochondrial dysfunction
Cellular nerve damage"] NEURO["๐Ÿง  Diabetic Neuropathy
Impaired myelin formation
Peripheral nerve impact"] ANGIO["๐Ÿซ€ Angiopathy
Microvascular damage
Vessel wall changes"] ROS["โšก Reactive Oxygen Species
Rise in free radicals
Uncoupled NO levels"] SENSORY["๐Ÿคš Sensory Deficit
Impaired proprioception
Loss of pain sensation"] MOTOR["๐Ÿฆฟ Motor Deficit
Muscular atrophy
Deformed foot shape"] AUTO["๐Ÿ’ง Autonomic Deficit
Damaged sweat glands
Epidermal skin fissures"] MICRO["๐Ÿ”ฌ Microvascular
A/V shunt opening
Tissue ischemia"] MACRO["๐Ÿฅฉ Macrovascular
Atherosclerosis
Cold and pale foot"] IMMUNE["๐Ÿ›ก๏ธ Immune Dysfunction
Neutrophil dysfunction
Chronic inflammation"] HEALING["โณ Delayed Healing
Fibroblast dysfunction
โฌ‡๏ธ Angiogenesis"] ULCER["๐Ÿฆถ Diabetic Foot Ulcer
Infection and gangrene
Complex wound state"] START --> METABOLIC START --> ROS METABOLIC --> NEURO METABOLIC --> ANGIO ROS --> IMMUNE ROS --> HEALING NEURO --> SENSORY NEURO --> MOTOR NEURO --> AUTO ANGIO --> MICRO ANGIO --> MACRO SENSORY --> ULCER MOTOR --> ULCER AUTO --> ULCER MICRO --> ULCER MACRO --> ULCER IMMUNE --> ULCER HEALING --> ULCER style START fill:#CFBFF7,stroke:#8560C1,stroke-width:1px,rx:10,ry:10,color:#613C9D style METABOLIC fill:#A5C9C2,stroke:#41645D,stroke-width:1px,rx:10,ry:10,color:#274F47 style NEURO fill:#FFCBE1,stroke:#E34E79,stroke-width:1px,rx:10,ry:10,color:#B0294B style ANGIO fill:#FCC4B7,stroke:#D4655F,stroke-width:1px,rx:10,ry:10,color:#A44540 style ROS fill:#E3E5E5,stroke:#5F747D,stroke-width:1px,rx:10,ry:10,color:#435A64 style SENSORY fill:#F7C398,stroke:#AE6B35,stroke-width:1px,rx:10,ry:10,color:#9C5D29 style MOTOR fill:#F7C398,stroke:#AE6B35,stroke-width:1px,rx:10,ry:10,color:#9C5D29 style AUTO fill:#F7C398,stroke:#AE6B35,stroke-width:1px,rx:10,ry:10,color:#9C5D29 style MICRO fill:#FFDAB4,stroke:#BF814A,stroke-width:1px,rx:10,ry:10,color:#5D3A00 style MACRO fill:#FFDAB4,stroke:#BF814A,stroke-width:1px,rx:10,ry:10,color:#5D3A00 style IMMUNE fill:#E3E5E5,stroke:#5F747D,stroke-width:1px,rx:10,ry:10,color:#435A64 style HEALING fill:#E3E5E5,stroke:#5F747D,stroke-width:1px,rx:10,ry:10,color:#435A64 style ULCER fill:#89D5F7,stroke:#5886E0,stroke-width:1px,rx:10,ry:10,color:#1961b4
npx ts-node scripts/migrate-flowcharts-to-markdown.ts approve 10cd49e0-0216-47c2-b9a1-4b4131bb7d65
#8 - 5e5f082c... โœ“ Valid flowchart-v2 0 attempts
pending

๐Ÿ“ท Original Image

Original flowchart

๐Ÿ“Š Generated Mermaid

%%{init: {'theme': 'base', 'themeVariables': { 'fontFamily': 'Nunito, sans-serif'}}}%% flowchart TD Start["๐Ÿ’ง Initial Stimulus
โฌ†๏ธ Plasma Osmolality
โฌ‡๏ธ Blood Volume"] Senses["๐Ÿง  Hypothalamus Sensor
Osmoreceptor activation
Senses fluid change"] Pituitary["๐Ÿฉธ Hormone Release
Posterior Pituitary gland
Releases ADH hormone"] Duct["๐Ÿ”ฌ Renal Action
ADH acts on kidney
Targeting Collecting Duct"] AQP2["๐Ÿงฌ AQP2 Insertion
โฌ†๏ธ Aquaporin-2 channels
Apical membrane insertion"] Reabsorb["๐ŸŒŠ Water Recovery
โฌ†๏ธ Water Reabsorption
Passive water movement"] Outcome["โœ… Final Outcome
Concentrated urine output
โฌ‡๏ธ Plasma Osmolality"] Start --> Senses Senses --> Pituitary Pituitary --> Duct Duct --> AQP2 AQP2 --> Reabsorb Reabsorb --> Outcome style Start fill:#FCC4B7, stroke:#D4655F, stroke-width:1px, rx:10, ry:10, color:#A44540 style Senses fill:#F7C398, stroke:#AE6B35, stroke-width:1px, rx:10, ry:10, color:#9C5D29 style Pituitary fill:#CFBFF7, stroke:#8560C1, stroke-width:1px, rx:10, ry:10, color:#613C9D style Duct fill:#89D5F7, stroke:#5886E0, stroke-width:1px, rx:10, ry:10, color:#1961b4 style AQP2 fill:#FFCBE1, stroke:#E34E79, stroke-width:1px, rx:10, ry:10, color:#B0294B style Reabsorb fill:#89D5F7, stroke:#5886E0, stroke-width:1px, rx:10, ry:10, color:#1961b4 style Outcome fill:#A5C9C2, stroke:#41645D, stroke-width:1px, rx:10, ry:10, color:#274F47
npx ts-node scripts/migrate-flowcharts-to-markdown.ts approve 5e5f082c-01d5-4975-9dd2-7889be3e0313
#9 - 7ae9ec4b... โœ“ Valid flowchart-v2 0 attempts
pending

๐Ÿ“ท Original Image

Original flowchart

๐Ÿ“Š Generated Mermaid

%%{init: {'theme': 'base', 'themeVariables': { 'fontFamily': 'Nunito, sans-serif'}}}%% flowchart TD Start["๐ŸŽ Pyruvate
End of glycolysis
3-carbon substrate"] PDC["โš™๏ธ Acetyl-CoA
Active acetate form
Mitochondrial entry"] Krebs["๐ŸŒ€ Krebs Cycle
TCA central hub
Citric Acid Cycle"] NADH["๐Ÿ”‹ 3 NADH
Electron carrier
High energy yield"] FADH2["โšก 1 FADH2
Electron carrier
Lower energy yield"] GTP["๐Ÿ’Ž 1 GTP
Energy currency
ATP equivalent"] CO2["โ˜๏ธ 2 CO2
Carbon byproduct
Released via exhalation"] Start -->|PDC enzyme| PDC PDC --> Krebs Krebs --> NADH Krebs --> FADH2 Krebs --> GTP Krebs --> CO2 style Start fill:#A5C9C2, stroke:#41645D, stroke-width:1px, rx:10, ry:10, color:#274F47 style PDC fill:#89D5F7, stroke:#5886E0, stroke-width:1px, rx:10, ry:10, color:#1961b4 style Krebs fill:#FFDAB4, stroke:#BF814A, stroke-width:1px, rx:10, ry:10, color:#5D3A00 style NADH fill:#CFBFF7, stroke:#8560C1, stroke-width:1px, rx:10, ry:10, color:#613C9D style FADH2 fill:#F7C398, stroke:#AE6B35, stroke-width:1px, rx:10, ry:10, color:#9C5D29 style GTP fill:#FFCBE1, stroke:#E34E79, stroke-width:1px, rx:10, ry:10, color:#B0294B style CO2 fill:#E3E5E5, stroke:#5F747D, stroke-width:1px, rx:10, ry:10, color:#435A64
npx ts-node scripts/migrate-flowcharts-to-markdown.ts approve 7ae9ec4b-84d7-4c69-9b94-4e2806ab8620
#10 - da49eb4a... โœ“ Valid flowchart-v2 0 attempts
pending

๐Ÿ“ท Original Image

Original flowchart

๐Ÿ“Š Generated Mermaid

%%{init: {'theme': 'base', 'themeVariables': { 'fontFamily': 'Nunito, sans-serif'}}}%% flowchart TD Plan["๐Ÿ“ Plan Content
Define objectives and audience
Craft central core message"] Create["๐ŸŽจ Create Material
Maintain high credibility
Focus on visual engagement"] Share["๐Ÿ“ค Share Content
Select optimal platforms
Use timing and hashtags"] Engage["๐Ÿ’ฌ Engage Audience
Open dialogue and Q&A
Encourage user content"] Monitor["๐Ÿ“Š Monitor Results
Track analytics and feedback
Assess audience sentiment"] Adapt["๐Ÿ”„ Adapt Strategy
Refine based on data
Improve overall ROI"] Plan --> Create Create --> Share Share --> Engage Engage --> Monitor Monitor --> Adapt style Plan fill:#A5C9C2, stroke:#41645D, stroke-width:1px, rx:10, ry:10, color:#274F47 style Create fill:#89D5F7, stroke:#5886E0, stroke-width:1px, rx:10, ry:10, color:#1961b4 style Share fill:#F7C398, stroke:#AE6B35, stroke-width:1px, rx:10, ry:10, color:#9C5D29 style Engage fill:#FFDAB4, stroke:#BF814A, stroke-width:1px, rx:10, ry:10, color:#5D3A00 style Monitor fill:#CFBFF7, stroke:#8560C1, stroke-width:1px, rx:10, ry:10, color:#613C9D style Adapt fill:#FFCBE1, stroke:#E34E79, stroke-width:1px, rx:10, ry:10, color:#B0294B
npx ts-node scripts/migrate-flowcharts-to-markdown.ts approve da49eb4a-7553-4fea-a5bb-9f26d39dc958
#11 - 27ce86ab... โœ“ Valid flowchart-v2 0 attempts
pending

๐Ÿ“ท Original Image

Original flowchart

๐Ÿ“Š Generated Mermaid

%%{init: {'theme': 'base', 'themeVariables': { 'fontFamily': 'Nunito, sans-serif'}}}%% flowchart TD Start["โš ๏ธ ADR Occurs
Adverse drug reaction
Patient side effect"] Detect["๐Ÿ” Detection
Identify clinical symptoms
Recognize drug link"] Report["๐Ÿ“ Reporting (PvPI)
Pharmacovigilance Program
Submit official form"] Assess["โš–๏ธ Assessment
Analyze causality link
Evaluate risk level"] Understand["๐Ÿ’ก Understanding
Identify risk factors
Clarify mechanism"] Prevent["๐Ÿ›ก๏ธ Prevention
Avoid future events
Improve patient safety"] Start --> Detect Detect --> Report Report --> Assess Assess --> Understand Understand --> Prevent style Start fill:#FCC4B7, stroke:#D4655F, stroke-width:1px, rx:10, ry:10, color:#A44540 style Detect fill:#FFDAB4, stroke:#BF814A, stroke-width:1px, rx:10, ry:10, color:#5D3A00 style Report fill:#89D5F7, stroke:#5886E0, stroke-width:1px, rx:10, ry:10, color:#1961b4 style Assess fill:#F7C398, stroke:#AE6B35, stroke-width:1px, rx:10, ry:10, color:#9C5D29 style Understand fill:#CFBFF7, stroke:#8560C1, stroke-width:1px, rx:10, ry:10, color:#613C9D style Prevent fill:#A5C9C2, stroke:#41645D, stroke-width:1px, rx:10, ry:10, color:#274F47
npx ts-node scripts/migrate-flowcharts-to-markdown.ts approve 27ce86ab-8d6f-4653-af34-0dc46e293e24
#12 - bc58fea6... โœ“ Valid flowchart-v2 0 attempts
pending

๐Ÿ“ท Original Image

Original flowchart

๐Ÿ“Š Generated Mermaid

%%{init: {'theme': 'base', 'themeVariables': { 'fontFamily': 'Nunito, sans-serif'}}}%% flowchart TD Start["๐Ÿ’Š Drug Administration
Initial drug entry
Systemic circulation"] Appr["๐Ÿ“ Cellular Approach
Reaches cell surface
Passive diffusion path"] Interact["๐Ÿงฌ P-gp Interaction
Binds at membrane
Active transport site"] Efflux["๐Ÿ“ค ATP-Driven Efflux
Energy used: ATP
Drug pumped outward"] Concen["๐Ÿ“‰ Intracellular Levels
โฌ‡๏ธ Drug concentration
Reduced availability"] Outcome["โš–๏ธ Clinical Impact
โฌ‡๏ธ Absorption and distribution
โฌ†๏ธ Drug elimination"] Start --> Appr Appr --> Interact Interact -- ATP --> Efflux Efflux --> Concen Concen --> Outcome style Start fill:#A5C9C2, stroke:#41645D, stroke-width:1px, rx:10, ry:10, color:#274F47 style Appr fill:#E3E5E5, stroke:#5F747D, stroke-width:1px, rx:10, ry:10, color:#435A64 style Interact fill:#FFDAB4, stroke:#BF814A, stroke-width:1px, rx:10, ry:10, color:#5D3A00 style Efflux fill:#FCC4B7, stroke:#D4655F, stroke-width:1px, rx:10, ry:10, color:#A44540 style Concen fill:#F7C398, stroke:#AE6B35, stroke-width:1px, rx:10, ry:10, color:#9C5D29 style Outcome fill:#A5C9C2, stroke:#41645D, stroke-width:1px, rx:10, ry:10, color:#274F47
npx ts-node scripts/migrate-flowcharts-to-markdown.ts approve bc58fea6-7c38-40ff-9568-405cdba3eca4
#13 - c48488b7... โœ“ Valid flowchart-v2 0 attempts
pending

๐Ÿ“ท Original Image

Original flowchart

๐Ÿ“Š Generated Mermaid

%%{init: {'theme': 'base', 'themeVariables': { 'fontFamily': 'Nunito, sans-serif'}}}%% flowchart TD Start["๐Ÿšจ Chest Pain
Suspected ACS presentation
Assess clinical symptoms"] ECG["๐Ÿ“Š 12-Lead ECG
Perform within 10 minutes
Identify cardiac rhythm"] Decision["โ“ ST-Elevation?
Check for โฌ†๏ธ ST-segments
Assess new LBBB"] STEMI["๐Ÿ›‘ STEMI
Immediate reperfusion needed
Activate Cath Lab"] NSTEMI["๐Ÿ” NSTEMI / UA
Stable vs unstable angina
Check cardiac Troponins"] Start --> ECG ECG --> Decision Decision -- "Yes" --> STEMI Decision -- "No" --> NSTEMI style Start fill:#E3E5E5,stroke:#5F747D,stroke-width:1px,rx:10,ry:10,color:#435A64 style ECG fill:#F7C398,stroke:#AE6B35,stroke-width:1px,rx:10,ry:10,color:#9C5D29 style Decision fill:#FFDAB4,stroke:#BF814A,stroke-width:1px,rx:10,ry:10,color:#5D3A00 style STEMI fill:#FCC4B7,stroke:#D4655F,stroke-width:1px,rx:10,ry:10,color:#A44540 style NSTEMI fill:#CFBFF7,stroke:#8560C1,stroke-width:1px,rx:10,ry:10,color:#613C9D
npx ts-node scripts/migrate-flowcharts-to-markdown.ts approve c48488b7-2f4c-4382-967a-6a9feccbafd9
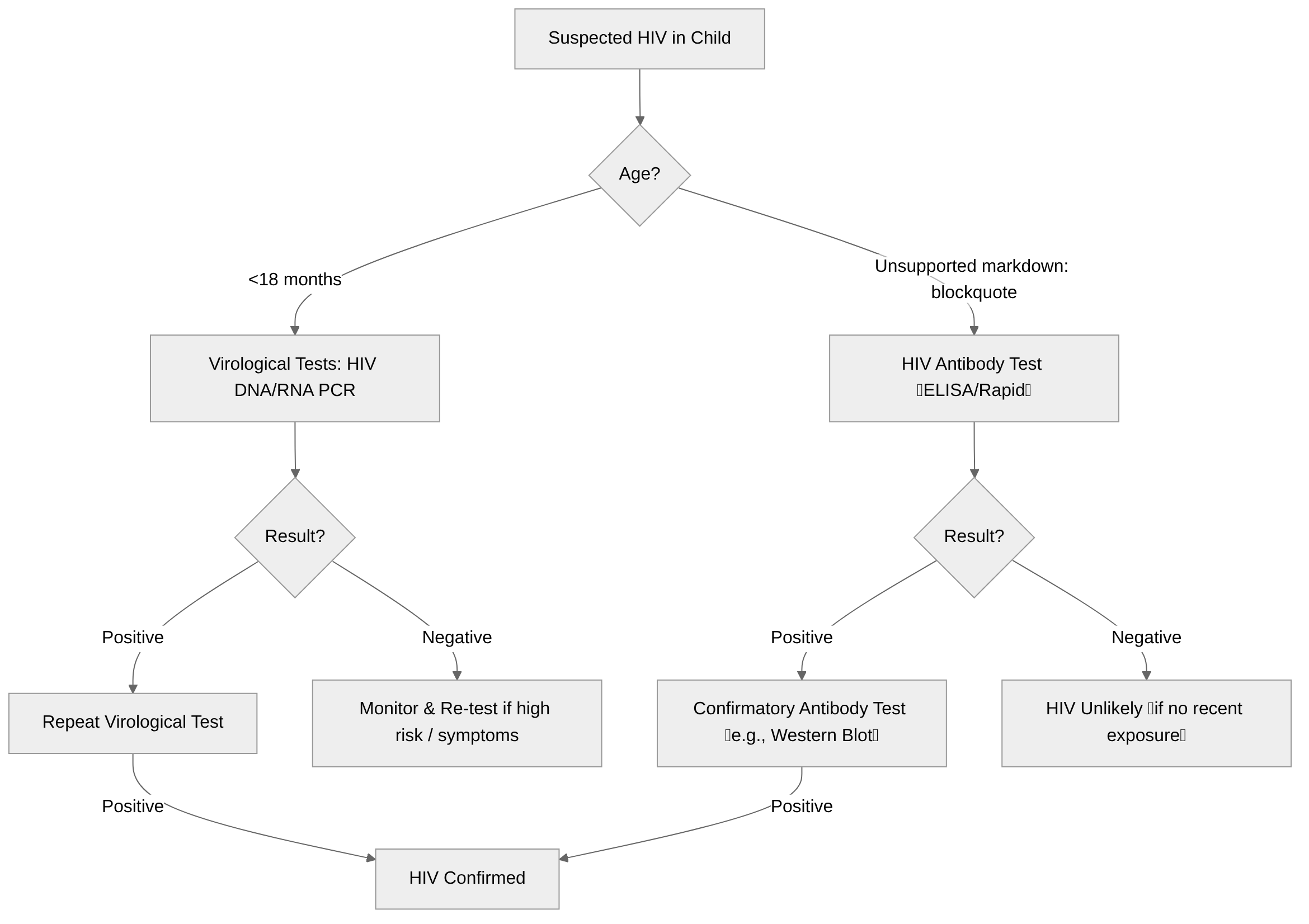
#14 - 8c669efb... โœ“ Valid flowchart-v2 0 attempts
pending

๐Ÿ“ท Original Image

Original flowchart

๐Ÿ“Š Generated Mermaid

%%{init: {'theme': 'base', 'themeVariables': { 'fontFamily': 'Nunito, sans-serif'}}}%% flowchart TD Start["๐Ÿฉบ ECG Analysis
Check PR interval
Look for P waves"] PRCheck{"โฒ๏ธ PR > 0.20s?
Measure interval
Check for delay"} Normal["โœ… Normal
Normal sinus rhythm
Stable conduction"] QRSCheck{"๐Ÿ“‰ Dropped QRS?
Missing beats
P without QRS"} FirstDegree["1๏ธโƒฃ 1st Degree Block
Constant prolonged PR
Every P has QRS"] ProgCheck{"๐Ÿ“ˆ Progressive PR?
PR getting longer
Compare intervals"} Mobitz1["2๏ธโƒฃ Mobitz I
Wenckebach pattern
Long-longer-dropped"] Mobitz2["3๏ธโƒฃ Mobitz II
Constant PR interval
Unexpected drop"] ThirdDegree["๐Ÿšซ 3rd Degree
AV Dissociation
No P-QRS relation"] Start --> PRCheck PRCheck -- No --> Normal PRCheck -- Yes --> QRSCheck QRSCheck -- No --> FirstDegree QRSCheck -- Yes --> ProgCheck ProgCheck -- Yes --> Mobitz1 ProgCheck -- No --> Mobitz2 Mobitz2 --> ThirdDegree style Start fill:#E3E5E5, stroke:#5F747D, stroke-width:1px, rx:10, ry:10, color:#435A64 style PRCheck fill:#FFDAB4, stroke:#BF814A, stroke-width:1px, rx:10, ry:10, color:#5D3A00 style Normal fill:#A5C9C2, stroke:#41645D, stroke-width:1px, rx:10, ry:10, color:#274F47 style QRSCheck fill:#FFDAB4, stroke:#BF814A, stroke-width:1px, rx:10, ry:10, color:#5D3A00 style FirstDegree fill:#89D5F7, stroke:#5886E0, stroke-width:1px, rx:10, ry:10, color:#1961b4 style ProgCheck fill:#FFDAB4, stroke:#BF814A, stroke-width:1px, rx:10, ry:10, color:#5D3A00 style Mobitz1 fill:#CFBFF7, stroke:#8560C1, stroke-width:1px, rx:10, ry:10, color:#613C9D style Mobitz2 fill:#FCC4B7, stroke:#D4655F, stroke-width:1px, rx:10, ry:10, color:#A44540 style ThirdDegree fill:#FFCBE1, stroke:#E34E79, stroke-width:1px, rx:10, ry:10, color:#B0294B
npx ts-node scripts/migrate-flowcharts-to-markdown.ts approve 8c669efb-d53b-4f40-a7e7-0bb03cc52773
#15 - 266a7e11... โœ“ Valid flowchart-v2 2 attempts
pending

๐Ÿ“ท Original Image

Original flowchart

๐Ÿ“Š Generated Mermaid

%%{init: {'theme': 'base', 'themeVariables': { 'fontFamily': 'Nunito, sans-serif'}}}%% flowchart TD Start["๐Ÿ‘ค High-Risk Patient
Identify immune status
Determine prophylaxis needs"] Defect{"โ“ Immune Defect?
Assess primary condition
Check specific lab values"} Neutro["๐Ÿฉธ Neutropenia
AML or MDS patients
Risk of fungal infection"] Yeast["๐Ÿ„ Yeast Coverage
Standard prophylaxis
Use Fluconazole"] Mold["๐Ÿ›ก๏ธ Yeast and Mold
Broad spectrum needed
Use Posaconazole"] HSCT["๐Ÿงฌ Allogeneic HSCT
Post-transplant phase
High mold risk"] Posac["๐Ÿ’Š Posaconazole
Primary mold agent
Standard HSCT protocol"] HIV["๐ŸŽ—๏ธ HIV/AIDS
Monitor CD4 counts
Assess endemic risks"] PJP["๐Ÿซ PJP Prophylaxis
CD4 count < 200
Use TMP-SMX"] Flucon["๐Ÿ‘… Fluconazole
CD4 count < 100
Prevent Esophageal Candidiasis"] Itrac["๐ŸŒŽ Itraconazole
Endemic and CD4 < 150
Prevent Histoplasmosis"] SOT["๐Ÿซ€ Solid Organ Transplant
Varies by organ type
Assess surgical risk"] SOTMed["๐Ÿงช Targeted Therapy
Fluconazole or Echinocandin
Risk-based selection"] Start --> Defect Defect --- Neutro Defect --- HSCT Defect --- HIV Defect --- SOT Neutro --> Yeast Neutro --> Mold HSCT --> Posac HIV -- "CD4 < 200" --> PJP HIV -- "CD4 < 100" --> Flucon HIV -- "CD4 < 150" --> Itrac SOT --> SOTMed style Start fill:#E3E5E5, stroke:#5F747D, stroke-width:1px, rx:10, ry:10, color:#435A64 style Defect fill:#FFDAB4, stroke:#BF814A, stroke-width:1px, rx:10, ry:10, color:#5D3A00 style Neutro fill:#89D5F7, stroke:#5886E0, stroke-width:1px, rx:10, ry:10, color:#1961b4 style Yeast fill:#A5C9C2, stroke:#41645D, stroke-width:1px, rx:10, ry:10, color:#274F47 style Mold fill:#A5C9C2, stroke:#41645D, stroke-width:1px, rx:10, ry:10, color:#274F47 style HSCT fill:#89D5F7, stroke:#5886E0, stroke-width:1px, rx:10, ry:10, color:#1961b4 style Posac fill:#A5C9C2, stroke:#41645D, stroke-width:1px, rx:10, ry:10, color:#274F47 style HIV fill:#89D5F7, stroke:#5886E0, stroke-width:1px, rx:10, ry:10, color:#1961b4 style PJP fill:#A5C9C2, stroke:#41645D, stroke-width:1px, rx:10, ry:10, color:#274F47 style Flucon fill:#A5C9C2, stroke:#41645D, stroke-width:1px, rx:10, ry:10, color:#274F47 style Itrac fill:#A5C9C2, stroke:#41645D, stroke-width:1px, rx:10, ry:10, color:#274F47 style SOT fill:#89D5F7, stroke:#5886E0, stroke-width:1px, rx:10, ry:10, color:#1961b4 style SOTMed fill:#A5C9C2, stroke:#41645D, stroke-width:1px, rx:10, ry:10, color:#274F47
npx ts-node scripts/migrate-flowcharts-to-markdown.ts approve 266a7e11-a1ac-4aa6-89e3-7d7ddfdf7b35
#16 - 610bf1ed... โœ“ Valid flowchart-v2 0 attempts
pending

๐Ÿ“ท Original Image

Original flowchart

๐Ÿ“Š Generated Mermaid

%%{init: {'theme': 'base', 'themeVariables': { 'fontFamily': 'Nunito, sans-serif'}}}%% flowchart TD Azoles["๐Ÿ’Š AZOLES
Inhibit ergosterol synthesis
Lanosterol 14-alpha-demethylase"] AzMut["๐Ÿงฌ TARGET MUTATION
ERG11 gene mutations
Altered binding affinity"] AzEf["โšก EFFLUX PUMPS
โฌ†๏ธ CDR and MDR pumps
Expulsion of drug from cell"] Echino["๐Ÿ’Š ECHINOCANDINS
Inhibit beta-1,3-D-glucan
Blocks cell wall synthesis"] EchMut["๐Ÿงฌ TARGET MUTATION
FKS1 gene mutations
Reduced drug sensitivity"] Polyene["๐Ÿ’Š POLYENES
Binds to cell membrane
Creates pores/ion leakage"] PolMut["๐Ÿงฌ TARGET MUTATION
ERG3 gene mutations
โฌ‡๏ธ Ergosterol content"] Flucy["๐Ÿ’Š FLUCYTOSINE
Inhibits DNA/RNA synthesis
Pyrimidine analog antimetabolite"] FluRed["๐Ÿ“‰ REDUCED ACTIVITY
โฌ‡๏ธ Cellular uptake
โฌ‡๏ธ Metabolism (deaminase)"] Azoles --> AzMut Azoles --> AzEf Echino --> EchMut Polyene --> PolMut Flucy --> FluRed style Azoles fill:#A5C9C2, stroke:#41645D, stroke-width:1px, rx:10, ry:10, color:#274F47 style Echino fill:#A5C9C2, stroke:#41645D, stroke-width:1px, rx:10, ry:10, color:#274F47 style Polyene fill:#A5C9C2, stroke:#41645D, stroke-width:1px, rx:10, ry:10, color:#274F47 style Flucy fill:#A5C9C2, stroke:#41645D, stroke-width:1px, rx:10, ry:10, color:#274F47 style AzMut fill:#89D5F7, stroke:#5886E0, stroke-width:1px, rx:10, ry:10, color:#1961b4 style AzEf fill:#FCC4B7, stroke:#D4655F, stroke-width:1px, rx:10, ry:10, color:#A44540 style EchMut fill:#89D5F7, stroke:#5886E0, stroke-width:1px, rx:10, ry:10, color:#1961b4 style PolMut fill:#89D5F7, stroke:#5886E0, stroke-width:1px, rx:10, ry:10, color:#1961b4 style FluRed fill:#F7C398, stroke:#AE6B35, stroke-width:1px, rx:10, ry:10, color:#9C5D29
npx ts-node scripts/migrate-flowcharts-to-markdown.ts approve 610bf1ed-f8e9-4460-8ac3-34f2fd52ade2
#17 - e89a64d9... โœ“ Valid flowchart-v2 0 attempts
pending

๐Ÿ“ท Original Image

Original flowchart

๐Ÿ“Š Generated Mermaid

%%{init: {'theme': 'base', 'themeVariables': { 'fontFamily': 'Nunito, sans-serif'}}}%% flowchart TD Start["๐Ÿ” Suspected Candidemia
Identify clinical symptoms
Obtain blood cultures"] HemoDecide{"โš–๏ธ Hemodynamic Stability?
Assess vitals
Evaluate severity"} Unstable["โš ๏ธ Echinocandins
For unstable patients
Or critically ill"] Stable["๐Ÿ’Š Oral / IV Therapy
Fluconazole or
Echinocandin therapy"] IsolateDecide{"๐Ÿงช Azole Susceptibility?
Review microbiology
Check sensitivities"} StepDown["โœ… Step-down Therapy
Switch to Fluconazole
Oral transition option"] Continue["๐Ÿ›ก๏ธ Continue Therapy
Maintain Echinocandins
For resistant strains"] Duration["๐Ÿ—“๏ธ 14-Day Course
Complete treatment
Time post-clearance"] Start --> HemoDecide HemoDecide -- Unstable / Critically Ill --> Unstable HemoDecide -- Stable --> Stable Unstable --> IsolateDecide Stable --> IsolateDecide IsolateDecide -- Yes --> StepDown IsolateDecide -- No --> Continue StepDown --> Duration Continue --> Duration style Start fill:#E3E5E5, stroke:#5F747D, stroke-width:1px, rx:10, ry:10, color:#435A64 style HemoDecide fill:#FFDAB4, stroke:#BF814A, stroke-width:1px, rx:10, ry:10, color:#5D3A00 style Unstable fill:#FCC4B7, stroke:#D4655F, stroke-width:1px, rx:10, ry:10, color:#A44540 style Stable fill:#89D5F7, stroke:#5886E0, stroke-width:1px, rx:10, ry:10, color:#1961b4 style IsolateDecide fill:#FFDAB4, stroke:#BF814A, stroke-width:1px, rx:10, ry:10, color:#5D3A00 style StepDown fill:#A5C9C2, stroke:#41645D, stroke-width:1px, rx:10, ry:10, color:#274F47 style Continue fill:#CFBFF7, stroke:#8560C1, stroke-width:1px, rx:10, ry:10, color:#613C9D style Duration fill:#A5C9C2, stroke:#41645D, stroke-width:1px, rx:10, ry:10, color:#274F47
npx ts-node scripts/migrate-flowcharts-to-markdown.ts approve e89a64d9-d8c3-46d4-9fe3-c9368a9fc4e5
#18 - 1210128b... โœ“ Valid flowchart-v2 3 attempts
pending

๐Ÿ“ท Original Image

Original flowchart

๐Ÿ“Š Generated Mermaid

%%{init: {'theme': 'base', 'themeVariables': { 'fontFamily': 'Nunito, sans-serif'}}}%% flowchart TD Start["๐Ÿฆ  Suspected Infection
Clinical signs present
Initial assessment done"] Query["โ“ Cultures Drawn?
Check recent orders
Confirm sample timing"] NoCultures["๐Ÿšจ GET CULTURES FIRST!
Collect before antibiotics
Avoid result masking"] BroadSpec["๐Ÿ’Š Empiric Therapy
Start broad spectrum
Cover likely pathogens"] Results["๐Ÿงช C&S Available
Review microbiology
Check sensitivities"] NarrowSpec["โœ… Definitive Therapy
De-escalate treatment
Narrow the spectrum"] Start --> Query Query -- "NO" --> NoCultures Query -- "YES" --> BroadSpec BroadSpec --> Results Results --> NarrowSpec style Start fill:#E3E5E5, stroke:#5F747D, stroke-width:1px, rx:10, ry:10, color:#435A64 style Query fill:#FFDAB4, stroke:#BF814A, stroke-width:1px, rx:10, ry:10, color:#5D3A00 style NoCultures fill:#FCC4B7, stroke:#D4655F, stroke-width:1px, rx:10, ry:10, color:#A44540 style BroadSpec fill:#89D5F7, stroke:#5886E0, stroke-width:1px, rx:10, ry:10, color:#1961b4 style Results fill:#F7C398, stroke:#AE6B35, stroke-width:1px, rx:10, ry:10, color:#9C5D29 style NarrowSpec fill:#A5C9C2, stroke:#41645D, stroke-width:1px, rx:10, ry:10, color:#274F47
npx ts-node scripts/migrate-flowcharts-to-markdown.ts approve 1210128b-6aad-4b34-a4b2-51ceb1eeeccb
#19 - 833afee2... โœ“ Valid flowchart-v2 1 attempt
pending

๐Ÿ“ท Original Image

Original flowchart

๐Ÿ“Š Generated Mermaid

%%{init: {'theme': 'base', 'themeVariables': { 'fontFamily': 'Nunito, sans-serif'}}}%% flowchart TD StartNode["๐Ÿš€ Start Process
Begin data workflow
Initialize telematic analysis"] SelectVar["๐Ÿ“Š Select Variable
Choose telematic data
Deceleration or acceleration"] Preprocess["๐Ÿงน Preprocess Data
Handle missing values
Normalize dataset parameters"] ApplyNSPCA1["๐Ÿงฌ Apply NSPCA 1
Process Variable 1
Analyze deceleration data"] Decision1["โ“ Var. Exp. > Thresh?
Check variance explained
Compare vs threshold"] SelectPC1["๐Ÿ“‰ Select PCs 1
Select components
Reduce Var 1 dimensions"] ApplyNSPCA2["๐Ÿงฌ Apply NSPCA 2
Process Variable 2
Right turn speed analysis"] Decision2["โ“ Var. Exp. > Thresh?
Check variance explained
Final threshold check"] SelectPC2["๐Ÿ“‰ Select PCs 2
Select components
Reduce Var 2 dimensions"] FeatureSet["๐Ÿ—๏ธ Form Feature Set
Combine n reduced variables
Create input feature set"] BuildModel["๐Ÿ“ˆ Build Pricing Model
Regression or GLM model
Structure predictive tool"] RiskMetrics["๐Ÿ“‹ Output Risk Metrics
Calculate claim frequency
Export final risk data"] StopNode["๐Ÿ Stop Process
Analysis complete
Results generated"] StartNode --> SelectVar SelectVar --> Preprocess Preprocess --> ApplyNSPCA1 ApplyNSPCA1 --> Decision1 Decision1 -- "Yes" --> ApplyNSPCA2 Decision1 -- "No" --> SelectPC1 SelectPC1 --> ApplyNSPCA2 ApplyNSPCA2 --> Decision2 Decision2 -- "Yes" --> FeatureSet Decision2 -- "No" --> SelectPC2 SelectPC2 --> FeatureSet FeatureSet --> BuildModel BuildModel --> RiskMetrics RiskMetrics --> StopNode style StartNode fill:#FCC4B7, stroke:#D4655F, stroke-width:1px, rx:10, ry:10, color:#A44540 style SelectVar fill:#F7C398, stroke:#AE6B35, stroke-width:1px, rx:10, ry:10, color:#9C5D29 style Preprocess fill:#F7C398, stroke:#AE6B35, stroke-width:1px, rx:10, ry:10, color:#9C5D29 style ApplyNSPCA1 fill:#F7C398, stroke:#AE6B35, stroke-width:1px, rx:10, ry:10, color:#9C5D29 style Decision1 fill:#FFDAB4, stroke:#BF814A, stroke-width:1px, rx:10, ry:10, color:#5D3A00 style SelectPC1 fill:#F7C398, stroke:#AE6B35, stroke-width:1px, rx:10, ry:10, color:#9C5D29 style ApplyNSPCA2 fill:#F7C398, stroke:#AE6B35, stroke-width:1px, rx:10, ry:10, color:#9C5D29 style Decision2 fill:#FFDAB4, stroke:#BF814A, stroke-width:1px, rx:10, ry:10, color:#5D3A00 style SelectPC2 fill:#F7C398, stroke:#AE6B35, stroke-width:1px, rx:10, ry:10, color:#9C5D29 style FeatureSet fill:#F7C398, stroke:#AE6B35, stroke-width:1px, rx:10, ry:10, color:#9C5D29 style BuildModel fill:#F7C398, stroke:#AE6B35, stroke-width:1px, rx:10, ry:10, color:#9C5D29 style RiskMetrics fill:#F7C398, stroke:#AE6B35, stroke-width:1px, rx:10, ry:10, color:#9C5D29 style StopNode fill:#FCC4B7, stroke:#D4655F, stroke-width:1px, rx:10, ry:10, color:#A44540
npx ts-node scripts/migrate-flowcharts-to-markdown.ts approve 833afee2-3064-4115-8396-4a5193c4c929
#20 - 2afa6b36... โœ“ Valid flowchart-v2 1 attempt
pending

๐Ÿ“ท Original Image

Original flowchart

๐Ÿ“Š Generated Mermaid

%%{init: {'theme': 'base', 'themeVariables': { 'fontFamily': 'Nunito, sans-serif'}}}%% flowchart TD Start["๐Ÿ’Š Antibiotic Process
Analyze clinical data
Review patient data"] Decision{"โš–๏ธ Therapy Type
Single therapy?
Combined therapy?"} SortSingle["๐Ÿ“Š Sort Efficiency
Rank agents โฌ†๏ธ efficay
Identify best drug"] SelectSingle["โœ… Select Single
Choose top agent
Finalize prescription"] OutcomeSingle["๐Ÿ’Š Single Therapy
Administer capsule
Monitor response"] Criteria["๐ŸŽฏ Define Criteria
Coverage and activity
Toxicity and protection"] Constraints["๐Ÿงฌ Define Constraints
Min dose increments
Limit drug overlap"] Create["โš™๏ธ Create Combos
Generate pairings
Assess synergy"] SortCombos["๐ŸŒก๏ธ Rank Combos
Patient โฌ†๏ธโฌ‡๏ธ status
Match clinical need"] CheckSuitable{"โ“ Suitable?
Meets all criteria?
Patient tolerant?"} SelectCombo["๐Ÿค Select Combo
Finalize drug pair
Coordinate dosing"] OutcomeCombo["๐Ÿ’Š๐Ÿ’Š Dual Therapy
Administer agents
Clinical follow-up"] Start --> Decision Decision -- Single --> SortSingle SortSingle --> SelectSingle SelectSingle --> OutcomeSingle Decision -- Combined --> Criteria Criteria --> Constraints Constraints --> Create Create --> SortCombos SortCombos --> CheckSuitable CheckSuitable -- No --> Criteria CheckSuitable -- Yes --> SelectCombo SelectCombo --> OutcomeCombo style Start fill:#A5C9C2, stroke:#41645D, stroke-width:1px, rx:10, ry:10, color:#274F47 style Decision fill:#FFDAB4, stroke:#BF814A, stroke-width:1px, rx:10, ry:10, color:#5D3A00 style SortSingle fill:#F7C398, stroke:#AE6B35, stroke-width:1px, rx:10, ry:10, color:#9C5D29 style SelectSingle fill:#89D5F7, stroke:#5886E0, stroke-width:1px, rx:10, ry:10, color:#1961b4 style OutcomeSingle fill:#A5C9C2, stroke:#41645D, stroke-width:1px, rx:10, ry:10, color:#274F47 style Criteria fill:#FFCBE1, stroke:#E34E79, stroke-width:1px, rx:10, ry:10, color:#B0294B style Constraints fill:#CFBFF7, stroke:#8560C1, stroke-width:1px, rx:10, ry:10, color:#613C9D style Create fill:#89D5F7, stroke:#5886E0, stroke-width:1px, rx:10, ry:10, color:#1961b4 style SortCombos fill:#F7C398, stroke:#AE6B35, stroke-width:1px, rx:10, ry:10, color:#9C5D29 style CheckSuitable fill:#FFDAB4, stroke:#BF814A, stroke-width:1px, rx:10, ry:10, color:#5D3A00 style SelectCombo fill:#89D5F7, stroke:#5886E0, stroke-width:1px, rx:10, ry:10, color:#1961b4 style OutcomeCombo fill:#A5C9C2, stroke:#41645D, stroke-width:1px, rx:10, ry:10, color:#274F47
npx ts-node scripts/migrate-flowcharts-to-markdown.ts approve 2afa6b36-b02c-4216-9f69-d719a6d38bcf
#21 - 1383b712... โœ“ Valid flowchart-v2 0 attempts
pending

๐Ÿ“ท Original Image

Original flowchart

๐Ÿ“Š Generated Mermaid

%%{init: {'theme': 'base', 'themeVariables': { 'fontFamily': 'Nunito, sans-serif'}}}%% flowchart TD subgraph HumanHost ["๐Ÿ‘ค HUMAN HOST"] direction TB Start["๐Ÿ’‰ Sporozoites Injected
Inoculated via bite
Travel to the liver"] Liver["๐Ÿ  Liver Stage
Exo-erythrocytic cycle
Schizont development"] Hypno["๐Ÿ’ค Hypnozoites
Dormant liver forms
P. vivax and P. ovale"] Fever["๐ŸŒก๏ธ Fever Spikes
Erythrocytic cycle
RBC lysis events"] Gametocytes["๐Ÿงฌ Gametocytes
Sexual stage forms
Ready for ingestion"] end subgraph MosquitoHost ["๐ŸฆŸ MOSQUITO HOST"] direction TB Ingestion["๐Ÿฝ๏ธ Gametocyte Ingestion
Mosquito blood meal
Enters insect midgut"] SexualRepro["๐Ÿ’– Sexual Reproduction
Formation of zygote
Oocyst maturation"] Salivary["๐Ÿ‘„ Salivary Glands
Sporozoites migrate
Infectious for next host"] end %% Connections Start --> Liver Liver --> Fever Liver -- "P. vivax/ovale" --> Hypno Fever -- "Cycles" --> Fever Fever --> Gametocytes Gametocytes --> Ingestion Ingestion --> SexualRepro SexualRepro --> Salivary Salivary --> Start %% Styling style Start fill:#A5C9C2, stroke:#41645D, stroke-width:1px, rx:10, ry:10, color:#274F47 style Liver fill:#FFDAB4, stroke:#BF814A, stroke-width:1px, rx:10, ry:10, color:#5D3A00 style Hypno fill:#CFBFF7, stroke:#8560C1, stroke-width:1px, rx:10, ry:10, color:#613C9D style Fever fill:#FCC4B7, stroke:#D4655F, stroke-width:1px, rx:10, ry:10, color:#A44540 style Gametocytes fill:#89D5F7, stroke:#5886E0, stroke-width:1px, rx:10, ry:10, color:#1961b4 style Ingestion fill:#F7C398, stroke:#AE6B35, stroke-width:1px, rx:10, ry:10, color:#9C5D29 style SexualRepro fill:#FFCBE1, stroke:#E34E79, stroke-width:1px, rx:10, ry:10, color:#B0294B style Salivary fill:#E3E5E5, stroke:#5F747D, stroke-width:1px, rx:10, ry:10, color:#435A64
npx ts-node scripts/migrate-flowcharts-to-markdown.ts approve 1383b712-3945-42d3-889c-72c8acc8061e
#22 - abf283f7... โœ“ Valid flowchart-v2 0 attempts
pending

๐Ÿ“ท Original Image

Original flowchart

๐Ÿ“Š Generated Mermaid

%%{init: {'theme': 'base', 'themeVariables': { 'fontFamily': 'Nunito, sans-serif'}}}%% flowchart TD StartWards["๐Ÿฅ General Wards
Standard patient care units
Lower acuity floor patients"] StartICU["โš•๏ธ Intensive Care Units
High acuity critical care
Urgent clinical monitoring"] Path1["๐Ÿ“ Path 1: Pre-Prescription
ID Specialist pre-approval
Authorization prior to drug"] Path2["๐Ÿ” Path 2: Post-Prescription
Review and feedback audit
Empirical or urgent status"] Drug1["๐Ÿ’ป Computer Entry *
Enter antibiotic order
Electronic system logging"] IDContact["๐Ÿ“ž ID Specialty Contact
Telephone approval process
Direct specialist consult"] Pharmacy1["๐Ÿ’Š Pharmacy Release
Clinical pharmacist review
Medication dispensing"] Drug2["๐Ÿ’ป Computer Entry #
Initial urgent prescription
Electronic system logging"] Pharmacy2["๐Ÿ’Š Pharmacy Release
Clinical pharmacist review
Immediate drug dispensing"] Audit["๐Ÿงช Post-Review Audit
By ID specialist team
Evaluate therapy duration"] StartWards --> Path1 StartICU --> Path1 StartICU --> Path2 Path1 --> Drug1 Drug1 --> IDContact IDContact --> Pharmacy1 Path2 --> Drug2 Drug2 --> Pharmacy2 Pharmacy2 --> Audit Audit -- "If necessary" --> Path1 style StartWards fill:#E3E5E5, stroke:#5F747D, stroke-width:1px, rx:10, ry:10, color:#435A64 style StartICU fill:#E3E5E5, stroke:#5F747D, stroke-width:1px, rx:10, ry:10, color:#435A64 style Path1 fill:#FFDAB4, stroke:#BF814A, stroke-width:1px, rx:10, ry:10, color:#5D3A00 style Path2 fill:#FFDAB4, stroke:#BF814A, stroke-width:1px, rx:10, ry:10, color:#5D3A00 style Drug1 fill:#89D5F7, stroke:#5886E0, stroke-width:1px, rx:10, ry:10, color:#1961b4 style IDContact fill:#CFBFF7, stroke:#8560C1, stroke-width:1px, rx:10, ry:10, color:#613C9D style Pharmacy1 fill:#A5C9C2, stroke:#41645D, stroke-width:1px, rx:10, ry:10, color:#274F47 style Drug2 fill:#89D5F7, stroke:#5886E0, stroke-width:1px, rx:10, ry:10, color:#1961b4 style Pharmacy2 fill:#A5C9C2, stroke:#41645D, stroke-width:1px, rx:10, ry:10, color:#274F47 style Audit fill:#F7C398, stroke:#AE6B35, stroke-width:1px, rx:10, ry:10, color:#9C5D29
npx ts-node scripts/migrate-flowcharts-to-markdown.ts approve abf283f7-07f9-480c-8b0b-8607cfb1073a
#23 - 53dba1ec... โœ“ Valid flowchart-v2 1 attempt
pending

๐Ÿ“ท Original Image

Original flowchart

๐Ÿ“Š Generated Mermaid

%%{init: {'theme': 'base', 'themeVariables': { 'fontFamily': 'Nunito, sans-serif'}}}%% flowchart TD START["๐Ÿ’Š Drug Concentration
Monitor levels over time
Optimize clinical dosing"] CMAX["๐Ÿ” Cmax
Maximum peak concentration
Dose-dependent killing"] AUC["๐Ÿ“‰ AUC
Area under the curve
Total drug exposure"] TMIC["โณ Time > MIC
Percentage of dosing interval
Duration of efficacy"] MIC(("๐Ÿ”ฌ MIC
Minimum Inhibitory
Concentration")) START --> CMAX START --> AUC START --> TMIC CMAX -- Peak Level --> MIC AUC -- Total Exposure --> MIC TMIC -- Duration Above --> MIC style START fill:#E3E5E5, stroke:#5F747D, stroke-width:1px, rx:10, ry:10, color:#435A64 style CMAX fill:#FCC4B7, stroke:#D4655F, stroke-width:1px, rx:10, ry:10, color:#A44540 style AUC fill:#F7C398, stroke:#AE6B35, stroke-width:1px, rx:10, ry:10, color:#9C5D29 style TMIC fill:#CFBFF7, stroke:#8560C1, stroke-width:1px, rx:10, ry:10, color:#613C9D style MIC fill:#89D5F7, stroke:#5886E0, stroke-width:1px, rx:10, ry:10, color:#1961b4
npx ts-node scripts/migrate-flowcharts-to-markdown.ts approve 53dba1ec-5322-4210-858a-dccae4f9905a
#24 - ad40ec26... โœ“ Valid flowchart-v2 0 attempts
pending

๐Ÿ“ท Original Image

Original flowchart

๐Ÿ“Š Generated Mermaid

%%{init: {'theme': 'base', 'themeVariables': { 'fontFamily': 'Nunito, sans-serif'}}}%% flowchart TD Start["๐Ÿ’Š Empiric Therapy
Broad-spectrum started
Initial infection control"] Decision{"๐Ÿงซ Culture Results
Sensitivity available?
Check lab data"} Deescalate["๐ŸŽฏ De-escalate
Narrowest effective agent
Reduce resistance risk"] Reevaluate["๐Ÿ”Ž Re-evaluate
Review at 48-72 hours
Confirm initial diagnosis"] Complete["โœ… Complete Course
Optimized treatment plan
Ensure clinical cure"] Start --> Decision Decision -- "Yes" --> Deescalate Decision -- "No" --> Reevaluate Deescalate --> Complete Reevaluate --> Complete style Start fill:#E3E5E5,stroke:#5F747D,stroke-width:1px,rx:10,ry:10,color:#435A64 style Decision fill:#FFDAB4,stroke:#BF814A,stroke-width:1px,rx:10,ry:10,color:#5D3A00 style Deescalate fill:#89D5F7,stroke:#5886E0,stroke-width:1px,rx:10,ry:10,color:#1961b4 style Reevaluate fill:#CFBFF7,stroke:#8560C1,stroke-width:1px,rx:10,ry:10,color:#613C9D style Complete fill:#A5C9C2,stroke:#41645D,stroke-width:1px,rx:10,ry:10,color:#274F47
npx ts-node scripts/migrate-flowcharts-to-markdown.ts approve ad40ec26-c37b-46ec-8844-156b78eb67b6
#25 - cb1704bb... โœ“ Valid flowchart-v2 2 attempts
pending

๐Ÿ“ท Original Image

Original flowchart

๐Ÿ“Š Generated Mermaid

%%{init: {'theme': 'base', 'themeVariables': { 'fontFamily': 'Nunito, sans-serif'}}}%% flowchart TD Start["๐Ÿ” Patient Assessment
Check renal history
Screen for impairment"] Calc["๐Ÿงฎ Calculate CrCl
Use Cockcroft-Gault
Check serum creatinine"] Decision1{"๐Ÿ”ฌ Evaluate CrCl
Is CrCl > 50-60?
mL per min threshold"} Standard["โœ… Standard Dosing
Apply normal regimen
No adjustment needed"] Adjust["โš–๏ธ Adjust Therapy
Modify dose amount
Change dose interval"] Monitor["๐Ÿ“ˆ Clinical Monitoring
Check drug levels
Track renal function"] Start --> Calc Calc --> Decision1 Decision1 -- Yes --> Standard Decision1 -- No --> Adjust Adjust --> Monitor style Start fill:#E3E5E5, stroke:#5F747D, stroke-width:1px, rx:10, ry:10, color:#435A64 style Calc fill:#F7C398, stroke:#AE6B35, stroke-width:1px, rx:10, ry:10, color:#9C5D29 style Decision1 fill:#FFDAB4, stroke:#BF814A, stroke-width:1px, rx:10, ry:10, color:#5D3A00 style Standard fill:#A5C9C2, stroke:#41645D, stroke-width:1px, rx:10, ry:10, color:#274F47 style Adjust fill:#FCC4B7, stroke:#D4655F, stroke-width:1px, rx:10, ry:10, color:#A44540 style Monitor fill:#CFBFF7, stroke:#8560C1, stroke-width:1px, rx:10, ry:10, color:#613C9D
npx ts-node scripts/migrate-flowcharts-to-markdown.ts approve cb1704bb-b287-43db-a811-41ee5335058d
#26 - b75bc925... โœ“ Valid flowchart-v2 0 attempts
pending

๐Ÿ“ท Original Image

Original flowchart

๐Ÿ“Š Generated Mermaid

%%{init: {'theme': 'base', 'themeVariables': { 'fontFamily': 'Nunito, sans-serif'}}}%% flowchart TD HF["โค๏ธ Heart Failure
Structural heart disease
Functional impairment"] DT["โš™๏ธ Dysfunction Type
Mechanism of failure
Classification of pumping"] AS["๐Ÿ“ Affected Side
Anatomical involvement
Congestive symptoms"] SYS["๐ŸŸฆ Systolic
Reduced pump power
โฌ‡๏ธ Ejection Fraction"] DIA["๐ŸŸจ Diastolic
Impaired filling
Stiff ventricles"] LHF["๐Ÿซ Left HF
Pulmonary congestion
Dyspnea and crackles"] RHF["๐Ÿ’ง Right HF
Systemic congestion
JVD and edema"] HF --> DT HF --> AS DT --> SYS DT --> DIA AS --> LHF AS --> RHF style HF fill:#FCC4B7,stroke:#D4655F,stroke-width:1px,rx:10,ry:10,color:#A44540 style DT fill:#89D5F7,stroke:#5886E0,stroke-width:1px,rx:10,ry:10,color:#1961b4 style AS fill:#89D5F7,stroke:#5886E0,stroke-width:1px,rx:10,ry:10,color:#1961b4 style SYS fill:#A5C9C2,stroke:#41645D,stroke-width:1px,rx:10,ry:10,color:#274F47 style DIA fill:#FFDAB4,stroke:#BF814A,stroke-width:1px,rx:10,ry:10,color:#5D3A00 style LHF fill:#CFBFF7,stroke:#8560C1,stroke-width:1px,rx:10,ry:10,color:#613C9D style RHF fill:#F7C398,stroke:#AE6B35,stroke-width:1px,rx:10,ry:10,color:#9C5D29
npx ts-node scripts/migrate-flowcharts-to-markdown.ts approve b75bc925-e021-4265-bab9-a6aff1857a34
#27 - b9b099aa... โœ“ Valid flowchart-v2 1 attempt
pending

๐Ÿ“ท Original Image

Original flowchart

๐Ÿ“Š Generated Mermaid

%%{init: {'theme': 'base', 'themeVariables': { 'fontFamily': 'Nunito, sans-serif'}}}%% flowchart TD Start["๐Ÿงช Test Strategy
Interpretation of results
Improving diagnostic accuracy"] Sub1["โฌ†๏ธ High Sensitivity Test
SnNout principle used
Good for initial screening"] Sub2["โฌ†๏ธ High Specificity Test
SpPin principle used
Good for confirmatory testing"] Neg["โž– Negative Result
Test shows no disease
Highly reliable if sensitive"] Pos["โž• Positive Result
Test indicates disease
Highly reliable if specific"] RuleOut["โœ… Rule Out - SNOUT
SeNsitivity Negative
Rules OUT the disease"] RuleIn["๐Ÿšฉ Rule In - SPIN
SPecificity Positive
Rules IN the disease"] Start --> Sub1 Start --> Sub2 Sub1 --> Neg Sub2 --> Pos Neg --> RuleOut Pos --> RuleIn style Start fill:#E3E5E5, stroke:#5F747D, stroke-width:1px, rx:10, ry:10, color:#435A64 style Sub1 fill:#F7C398, stroke:#AE6B35, stroke-width:1px, rx:10, ry:10, color:#9C5D29 style Sub2 fill:#F7C398, stroke:#AE6B35, stroke-width:1px, rx:10, ry:10, color:#9C5D29 style Neg fill:#FFDAB4, stroke:#BF814A, stroke-width:1px, rx:10, ry:10, color:#5D3A00 style Pos fill:#FFDAB4, stroke:#BF814A, stroke-width:1px, rx:10, ry:10, color:#5D3A00 style RuleOut fill:#A5C9C2, stroke:#41645D, stroke-width:1px, rx:10, ry:10, color:#274F47 style RuleIn fill:#FCC4B7, stroke:#D4655F, stroke-width:1px, rx:10, ry:10, color:#A44540
npx ts-node scripts/migrate-flowcharts-to-markdown.ts approve b9b099aa-f208-4611-8fbc-7244e16accdd
#28 - d97fb90e... โœ“ Valid flowchart-v2 0 attempts
pending

๐Ÿ“ท Original Image

Original flowchart

๐Ÿ“Š Generated Mermaid

%%{init: {'theme': 'base', 'themeVariables': { 'fontFamily': 'Nunito, sans-serif'}}}%% flowchart TD Start["๐Ÿ” CL Diagnosis Confirmed
Cutaneous Leishmaniasis
Clinical and lab proof"] Assess["โš–๏ธ Assess Severity/Species
Evaluate lesion count
Identify species type"] Simple["๐Ÿ›ก๏ธ Local Therapy Options
OWCL Simple or few lesions
Minor clinical involvement"] Complex["๐Ÿ’Š Systemic Therapy
NWCL or Complex OWCL
Multiple or resistant lesions"] Local1["๐Ÿ’‰ Intralesional SSG
Direct lesion injection
Sodium stibogluconate"] Local2["โ„๏ธ Cryo/Thermotherapy
Physical destruction
Heat or cold cycles"] Local3["๐Ÿงด Topical Paromomycin
Aminoglycoside cream
Non-invasive application"] Local4["๐Ÿ‘€ Observation
Self-healing case
OWCL likely to resolve"] Sys1["โ˜ฃ๏ธ Pentavalent Antimonials
IV or IM delivery
SSG 20 mg/kg/d for 20-28d"] Sys2["๐Ÿงช Amphotericin B
Intravenous route
For resistant or severe cases"] Sys3["๐Ÿ’Š Miltefosine
Oral administration
2.5 mg/kg/d for 28 days"] Sys4["๐Ÿ’‰ Pentamidine
Alternate therapy
Systemic antiprotozoal"] Start --> Assess Assess -- OWCL Simple/Few --> Simple Assess -- NWCL or Complex/Resistant --> Complex Simple --> Local1 Simple --> Local2 Simple --> Local3 Simple --> Local4 Complex --> Sys1 Complex --> Sys2 Complex --> Sys3 Complex --> Sys4 style Start fill:#A5C9C2, stroke:#41645D, stroke-width:1px, rx:10, ry:10, color:#274F47 style Assess fill:#FFDAB4, stroke:#BF814A, stroke-width:1px, rx:10, ry:10, color:#5D3A00 style Simple fill:#89D5F7, stroke:#5886E0, stroke-width:1px, rx:10, ry:10, color:#1961b4 style Complex fill:#FCC4B7, stroke:#D4655F, stroke-width:1px, rx:10, ry:10, color:#A44540 style Local1 fill:#E3E5E5, stroke:#5F747D, stroke-width:1px, rx:10, ry:10, color:#435A64 style Local2 fill:#E3E5E5, stroke:#5F747D, stroke-width:1px, rx:10, ry:10, color:#435A64 style Local3 fill:#E3E5E5, stroke:#5F747D, stroke-width:1px, rx:10, ry:10, color:#435A64 style Local4 fill:#A5C9C2, stroke:#41645D, stroke-width:1px, rx:10, ry:10, color:#274F47 style Sys1 fill:#F7C398, stroke:#AE6B35, stroke-width:1px, rx:10, ry:10, color:#9C5D29 style Sys2 fill:#F7C398, stroke:#AE6B35, stroke-width:1px, rx:10, ry:10, color:#9C5D29 style Sys3 fill:#F7C398, stroke:#AE6B35, stroke-width:1px, rx:10, ry:10, color:#9C5D29 style Sys4 fill:#F7C398, stroke:#AE6B35, stroke-width:1px, rx:10, ry:10, color:#9C5D29
npx ts-node scripts/migrate-flowcharts-to-markdown.ts approve d97fb90e-974c-41b5-b3df-0585581b97a0
#29 - 1d754b89... โœ“ Valid flowchart-v2 2 attempts
pending

๐Ÿ“ท Original Image

Original flowchart

๐Ÿ“Š Generated Mermaid

%%{init: {'theme': 'base', 'themeVariables': { 'fontFamily': 'Nunito, sans-serif'}}}%% flowchart TD Start["๐Ÿ” Suspected Infection
Identify clinical signs
Assess patient risk"] Empiric["๐Ÿ’Š Empiric Therapy
Start broad spectrum
Cover likely pathogens"] Cultures["๐Ÿงซ Obtain Cultures
Collect blood samples
Tissue and fluid tests"] Review["๐Ÿ“Š Review Data
Check results 48-72h
Assess clinical response"] Deescalate["๐Ÿ“‰ De-escalate or Stop
Narrow the spectrum
Discontinue if negative"] Duration["โฑ๏ธ Shortest Duration
Limit therapy days
Target effective course"] Start --> Empiric Empiric --> Cultures Cultures --> Review Review --> Deescalate Deescalate --> Duration style Start fill:#E3E5E5, stroke:#5F747D, stroke-width:1px, rx:10, ry:10, color:#435A64 style Empiric fill:#FFDAB4, stroke:#BF814A, stroke-width:1px, rx:10, ry:10, color:#5D3A00 style Cultures fill:#F7C398, stroke:#AE6B35, stroke-width:1px, rx:10, ry:10, color:#9C5D29 style Review fill:#CFBFF7, stroke:#8560C1, stroke-width:1px, rx:10, ry:10, color:#613C9D style Deescalate fill:#89D5F7, stroke:#5886E0, stroke-width:1px, rx:10, ry:10, color:#1961b4 style Duration fill:#A5C9C2, stroke:#41645D, stroke-width:1px, rx:10, ry:10, color:#274F47
npx ts-node scripts/migrate-flowcharts-to-markdown.ts approve 1d754b89-5ae7-4272-b7d5-a5b7e26601b3
#30 - 2f76661e... โœ“ Valid flowchart-v2 1 attempt
pending

๐Ÿ“ท Original Image

Original flowchart

๐Ÿ“Š Generated Mermaid

%%{init: {'theme': 'base', 'themeVariables': { 'fontFamily': 'Nunito, sans-serif'}}}%% flowchart TD Start["๐Ÿ‘ค Patient History
Reported Penicillin Allergy
Verify official history"] Assess{"๐Ÿ” Assess Reaction
Determine reaction type
Evaluate IgE mediation"} Severe["๐Ÿšจ Severe Reaction
Anaphylaxis or Urticaria
High risk IgE response"] Mild["โš ๏ธ Mild Reaction
Isolated non-IgE rash
Low risk for shock"] Avoid["๐Ÿšซ Strict Avoidance
Avoid PCN and Cephalosporins
Use Aztreonam or non-bl"] Cautions["๐Ÿ’Š Cautious Use
Can use Cephalosporins
Consider Carbapenems"] Start --> Assess Assess -- "Anaphylaxis/Urticaria" --> Severe Assess -- "Mild Rash (Non-IgE)" --> Mild Severe --> Avoid Mild --> Cautions style Start fill:#E3E5E5, stroke:#5F747D, stroke-width:1px, rx:10, ry:10, color:#435A64 style Assess fill:#FFDAB4, stroke:#BF814A, stroke-width:1px, rx:10, ry:10, color:#5D3A00 style Severe fill:#FCC4B7, stroke:#D4655F, stroke-width:1px, rx:10, ry:10, color:#A44540 style Mild fill:#F7C398, stroke:#AE6B35, stroke-width:1px, rx:10, ry:10, color:#9C5D29 style Avoid fill:#FCC4B7, stroke:#D4655F, stroke-width:1px, rx:10, ry:10, color:#A44540 style Cautions fill:#A5C9C2, stroke:#41645D, stroke-width:1px, rx:10, ry:10, color:#274F47
npx ts-node scripts/migrate-flowcharts-to-markdown.ts approve 2f76661e-e88a-4146-bfa0-c562a5371859
#31 - c99c6c14... โœ“ Valid flowchart-v2 3 attempts
pending

๐Ÿ“ท Original Image

Original flowchart

๐Ÿ“Š Generated Mermaid

%%{init: {'theme': 'base', 'themeVariables': { 'fontFamily': 'Nunito, sans-serif'}}}%% flowchart TD Title["๐Ÿงซ Bacterial Resistance
Key mechanisms and strategies
used by resistant pathogens"] Enz["๐Ÿงช Enzymatic Degradation
Beta-lactamases hydrolyze rings
Inactivates antibiotic molecules"] Target["๐ŸŽฏ Target Modification
Alteration of drug targets
mecA modifying PBPs in MRSA"] Efflux["๐Ÿ“ค Active Efflux Pumps
Pumps actively expel drugs
Effective against tetracyclines"] Permeable["๐Ÿ›ก๏ธ Low Permeability
Loss of porin channels
Prevents entry of carbapenems"] Title --> Enz Title --> Target Title --> Efflux Title --> Permeable style Title fill:#E3E5E5, stroke:#5F747D, stroke-width:1px, rx:10, ry:10, color:#435A64 style Enz fill:#FCC4B7, stroke:#D4655F, stroke-width:1px, rx:10, ry:10, color:#A44540 style Target fill:#FFDAB4, stroke:#BF814A, stroke-width:1px, rx:10, ry:10, color:#5D3A00 style Efflux fill:#89D5F7, stroke:#5886E0, stroke-width:1px, rx:10, ry:10, color:#1961b4 style Permeable fill:#CFBFF7, stroke:#8560C1, stroke-width:1px, rx:10, ry:10, color:#613C9D
npx ts-node scripts/migrate-flowcharts-to-markdown.ts approve c99c6c14-9e5e-435e-817b-6cf661af7300
#32 - 03888d54... โœ“ Valid flowchart-v2 3 attempts
pending

๐Ÿ“ท Original Image

Original flowchart

๐Ÿ“Š Generated Mermaid

%%{init: {'theme': 'base', 'themeVariables': { 'fontFamily': 'Nunito, sans-serif'}}}%% flowchart TD Start["๐Ÿ’Š Nicotinic Antagonists
Acetylcholine receptor blockers
Competitive and non-competitive"] Ganglion["๐Ÿง  Ganglionic Blockers
Autonomous nervous system
Hexamethonium and Mecamylamine"] NMB["๐Ÿ’ช Neuromuscular Blockers
Skeletal muscle relaxation
Used in surgical anesthesia"] NonDepol["โน๏ธ Non-Depolarizing
Competitive ACh inhibition
Reversible via AChE inhibitors"] Depol["โšก Depolarizing
Persistent depolarization
Initial fasciculations occur"] Curium["๐Ÿงช -curonium / -curium
Rocuronium and Vecuronium
Pancuronium and Atracurium"] Succi["๐Ÿ’‰ Succinylcholine
Rapid onset of action
Short duration of effect"] Start --> Ganglion Start --> NMB NMB --> NonDepol NMB --> Depol NonDepol --> Curium Depol --> Succi style Start fill:#A5C9C2, stroke:#41645D, stroke-width:1px, rx:10, ry:10, color:#274F47 style Ganglion fill:#E3E5E5, stroke:#5F747D, stroke-width:1px, rx:10, ry:10, color:#435A64 style NMB fill:#89D5F7, stroke:#5886E0, stroke-width:1px, rx:10, ry:10, color:#1961b4 style NonDepol fill:#FFDAB4, stroke:#BF814A, stroke-width:1px, rx:10, ry:10, color:#5D3A00 style Depol fill:#FCC4B7, stroke:#D4655F, stroke-width:1px, rx:10, ry:10, color:#A44540 style Curium fill:#F7C398, stroke:#AE6B35, stroke-width:1px, rx:10, ry:10, color:#9C5D29 style Succi fill:#FFCBE1, stroke:#E34E79, stroke-width:1px, rx:10, ry:10, color:#B0294B
npx ts-node scripts/migrate-flowcharts-to-markdown.ts approve 03888d54-9c7c-4844-9892-c675db561af3
#33 - 96c2f097... โœ“ Valid flowchart-v2 0 attempts
pending

๐Ÿ“ท Original Image

Original flowchart

๐Ÿ“Š Generated Mermaid

%%{init: {'theme': 'base', 'themeVariables': { 'fontFamily': 'Nunito, sans-serif'}}}%% flowchart TD Start["๐Ÿ’‰ Initial Treatment
Empiric broad spectrum
Intravenous IV meds"] DecideImprove{"๐Ÿ“ˆ Improving?
Patient is stable
Symptoms resolve"} DecideGI{"๐Ÿด GI Tract?
Gut is functioning
Oral intake ok"} DecideCulture{"๐Ÿ”ฌ Labs Ready?
Culture results back
Sensitivity known"} SwitchPO["๐Ÿ’Š Switch to PO
Oral antibiotic meds
Equivalent dosage"] Deescalate["๐ŸŽฏ De-escalate
Narrow spectrum meds
Targeted therapy"] Final["โœ… Optimized Care
Cost-effective plan
Therapy success"] Start --> DecideImprove Start --> DecideCulture DecideImprove -- Yes --> DecideGI DecideGI -- Yes --> SwitchPO DecideCulture -- Yes --> Deescalate SwitchPO --> Final Deescalate --> Final style Start fill:#E3E5E5, stroke:#5F747D, stroke-width:1px, rx:10, ry:10, color:#435A64 style DecideImprove fill:#FFDAB4, stroke:#BF814A, stroke-width:1px, rx:10, ry:10, color:#5D3A00 style DecideGI fill:#FFDAB4, stroke:#BF814A, stroke-width:1px, rx:10, ry:10, color:#5D3A00 style DecideCulture fill:#FFDAB4, stroke:#BF814A, stroke-width:1px, rx:10, ry:10, color:#5D3A00 style SwitchPO fill:#89D5F7, stroke:#5886E0, stroke-width:1px, rx:10, ry:10, color:#1961b4 style Deescalate fill:#89D5F7, stroke:#5886E0, stroke-width:1px, rx:10, ry:10, color:#1961b4 style Final fill:#A5C9C2, stroke:#41645D, stroke-width:1px, rx:10, ry:10, color:#274F47
npx ts-node scripts/migrate-flowcharts-to-markdown.ts approve 96c2f097-17e5-40c8-a0bc-75f13bba1ea2
#34 - 7b67740c... โœ“ Valid flowchart-v2 0 attempts
pending

๐Ÿ“ท Original Image

Original flowchart

๐Ÿ“Š Generated Mermaid

%%{init: {'theme': 'base', 'themeVariables': { 'fontFamily': 'Nunito, sans-serif'}}}%% flowchart TD Start["๐Ÿ’Š Atropine Overdose
Toxic dose ingestion
Muscarinic antagonist"] Antidote["๐Ÿงช Physostigmine
Acetylcholinesterase inhibitor
Crosses blood-brain barrier"] Blockade["โš ๏ธ Muscarinic Blockade
Widespread receptor inhibition
Anticholinergic syndrome"] CNS["๐Ÿง  CNS Effects
Delirium and agitation
Visual hallucinations"] Peripheral["๐Ÿ’“ Peripheral Effects
Tachycardia and fever
Mydriasis and dry skin"] Start --> Blockade Antidote -- Reverses --> Blockade Blockade --> CNS Blockade --> Peripheral style Start fill:#FCC4B7, stroke:#D4655F, stroke-width:1px, rx:10, ry:10, color:#A44540 style Antidote fill:#A5C9C2, stroke:#41645D, stroke-width:1px, rx:10, ry:10, color:#274F47 style Blockade fill:#FFDAB4, stroke:#BF814A, stroke-width:1px, rx:10, ry:10, color:#5D3A00 style CNS fill:#CFBFF7, stroke:#8560C1, stroke-width:1px, rx:10, ry:10, color:#613C9D style Peripheral fill:#89D5F7, stroke:#5886E0, stroke-width:1px, rx:10, ry:10, color:#1961b4
npx ts-node scripts/migrate-flowcharts-to-markdown.ts approve 7b67740c-de81-40c6-9304-124ead09e34d
#35 - 6219f04e... โœ“ Valid flowchart-v2 9 attempts
pending

๐Ÿ“ท Original Image

Original flowchart

๐Ÿ“Š Generated Mermaid

%%{init: {'theme': 'base', 'themeVariables': { 'fontFamily': 'Nunito, sans-serif'}}}%% flowchart TD CHOL["๐Ÿงช Choline
Essential precursor
Extracellular source"] ACOA["โšก Acetyl-CoA
Mitochondrial source
Metabolic substrate"] SYNT["๐Ÿ—๏ธ Synthesis
ChAT mediated process
ACh formation"] ACH1["๐ŸŸข ACh
Neurotransmitter pool
Cytoplasmic stage"] VESI["๐Ÿ“ฆ Vesicle
VAT storage transporter
Protected compartment"] RELE["๐Ÿš€ Release
Ca2+ influx triggered
Exocytosis to cleft"] ACH2["๐ŸŸข ACh
Active transmitter
Synaptic cleft signal"] DEGR["โ™ป๏ธ Degradation
AChE activity
Choline and Acetate"] CHOL --> SYNT ACOA --> SYNT SYNT --> ACH1 ACH1 --> VESI VESI --> RELE RELE --> ACH2 ACH2 --> DEGR DEGR -- "Reuptake" --> CHOL style CHOL fill:#F7C398,stroke:#AE6B35,stroke-width:1px,rx:10,ry:10,color:#9C5D29 style ACOA fill:#F7C398,stroke:#AE6B35,stroke-width:1px,rx:10,ry:10,color:#9C5D29 style SYNT fill:#89D5F7,stroke:#5886E0,stroke-width:1px,rx:10,ry:10,color:#1961b4 style ACH1 fill:#A5C9C2,stroke:#41645D,stroke-width:1px,rx:10,ry:10,color:#274F47 style VESI fill:#FFDAB4,stroke:#BF814A,stroke-width:1px,rx:10,ry:10,color:#5D3A00 style RELE fill:#FCC4B7,stroke:#D4655F,stroke-width:1px,rx:10,ry:10,color:#A44540 style ACH2 fill:#A5C9C2,stroke:#41645D,stroke-width:1px,rx:10,ry:10,color:#274F47 style DEGR fill:#E3E5E5,stroke:#5F747D,stroke-width:1px,rx:10,ry:10,color:#435A64
npx ts-node scripts/migrate-flowcharts-to-markdown.ts approve 6219f04e-957c-4b70-8633-4642dc6f3e77
#36 - 295cb483... โœ“ Valid flowchart-v2 7 attempts
pending

๐Ÿ“ท Original Image

Original flowchart

๐Ÿ“Š Generated Mermaid

%%{init: {'theme': 'base', 'themeVariables': { 'fontFamily': 'Nunito, sans-serif'}}}%% flowchart TD START["๐Ÿ’Š Neuromuscular Blockers
Muscle relaxant agents
Anesthesia adjuncts"] NON_DEP["๐Ÿšซ Non-Depolarizing
Competitive antagonist
ACh receptor block"] DEP["โšก Depolarizing
ACh receptor agonist
Persistent activation"] CURON["๐Ÿ’‰ -curoniums
Steroid structure
Roc/Vecuronium"] CURIUM["๐Ÿ’‰ -curiums
Isoquinoline type
Atra/Mivacurium"] SUX["๐Ÿงช Succinylcholine
Short-acting agent
Rapid sequence use"] TOF_FADE["๐Ÿ“‰ TOF: Fade
Progressive โฌ‡๏ธ twitch
Non-depol profile"] PHASE_1["โน๏ธ Phase I Block
Constant diminished
No fade present"] PHASE_2["๐Ÿ“‰ Phase II Block
Fade seen later
Desensitization"] %% Connections START --> NON_DEP START --> DEP NON_DEP --> CURON NON_DEP --> CURIUM NON_DEP --> TOF_FADE DEP --> SUX DEP --> PHASE_1 DEP --> PHASE_2 %% Styling style START fill:#A5C9C2, stroke:#41645D, stroke-width:1px, rx:10, ry:10, color:#274F47 style NON_DEP fill:#89D5F7, stroke:#5886E0, stroke-width:1px, rx:10, ry:10, color:#1961b4 style DEP fill:#FFDAB4, stroke:#BF814A, stroke-width:1px, rx:10, ry:10, color:#5D3A00 style CURON fill:#E3E5E5, stroke:#5F747D, stroke-width:1px, rx:10, ry:10, color:#435A64 style CURIUM fill:#E3E5E5, stroke:#5F747D, stroke-width:1px, rx:10, ry:10, color:#435A64 style SUX fill:#FCC4B7, stroke:#D4655F, stroke-width:1px, rx:10, ry:10, color:#A44540 style TOF_FADE fill:#F7C398, stroke:#AE6B35, stroke-width:1px, rx:10, ry:10, color:#9C5D29 style PHASE_1 fill:#CFBFF7, stroke:#8560C1, stroke-width:1px, rx:10, ry:10, color:#613C9D style PHASE_2 fill:#FFCBE1, stroke:#E34E79, stroke-width:1px, rx:10, ry:10, color:#B0294B
npx ts-node scripts/migrate-flowcharts-to-markdown.ts approve 295cb483-fd0f-4a4a-ae9a-4e0423db6e85
#37 - 796392d8... โœ“ Valid flowchart-v2 9 attempts
pending

๐Ÿ“ท Original Image

Original flowchart

๐Ÿ“Š Generated Mermaid

%%{init: {'theme': 'base', 'themeVariables': { 'fontFamily': 'Nunito, sans-serif'}}}%% flowchart TD Start["โš ๏ธ OP Exposure
Organophosphate entry
Toxic pesticide contact"] AChE["โš™๏ธ AChE Inhibition
Acetylcholinesterase blocked
Enzyme function stops"] HighACh["โฌ†๏ธโฌ†๏ธ Acetylcholine
Excess neurotransmitter
Synaptic accumulation"] Overload["โšก Receptor Overload
Muscarinic activation
Nicotinic stimulation"] DUMBBELSS["๐Ÿคฎ Muscarinic Effects
DUMBBELSS mnemonic
Secretions and bradycardia"] Nicotinic["๐Ÿ’ช Nicotinic Effects
Muscle fasciculations
Eventual paralysis"] Rx["๐Ÿ’Š Treatment
Emergency stabilization
Antidote administration"] Atropine["๐Ÿ’‰ Atropine
Muscarinic antagonist
Reverses secretions"] Pralidoxime["๐Ÿ’‰ Pralidoxime
AChE regenerator
Targets nicotinic signs"] Start --> AChE --> HighACh --> Overload Overload -- Muscarinic --> DUMBBELSS Overload -- Nicotinic --> Nicotinic Rx --> Atropine Rx --> Pralidoxime style Start fill:#FCC4B7, stroke:#D4655F, stroke-width:1px, rx:10, ry:10, color:#A44540 style AChE fill:#FFDAB4, stroke:#BF814A, stroke-width:1px, rx:10, ry:10, color:#5D3A00 style HighACh fill:#F7C398, stroke:#AE6B35, stroke-width:1px, rx:10, ry:10, color:#9C5D29 style Overload fill:#89D5F7, stroke:#5886E0, stroke-width:1px, rx:10, ry:10, color:#1961b4 style DUMBBELSS fill:#CFBFF7, stroke:#8560C1, stroke-width:1px, rx:10, ry:10, color:#613C9D style Nicotinic fill:#CFBFF7, stroke:#8560C1, stroke-width:1px, rx:10, ry:10, color:#613C9D style Rx fill:#A5C9C2, stroke:#41645D, stroke-width:1px, rx:10, ry:10, color:#274F47 style Atropine fill:#89D5F7, stroke:#5886E0, stroke-width:1px, rx:10, ry:10, color:#1961b4 style Pralidoxime fill:#89D5F7, stroke:#5886E0, stroke-width:1px, rx:10, ry:10, color:#1961b4
npx ts-node scripts/migrate-flowcharts-to-markdown.ts approve 796392d8-1be1-47e6-b517-a7b561b2766d
#38 - c55434f0... โœ“ Valid flowchart-v2 3 attempts
pending

๐Ÿ“ท Original Image

Original flowchart

๐Ÿ“Š Generated Mermaid

%%{init: {'theme': 'base', 'themeVariables': { 'fontFamily': 'Nunito, sans-serif'}}}%% flowchart TD StartNode["๐Ÿ’ง Filtrate Entry
Enters Descending Limb
Flows toward medulla"] DescLimb["๐ŸŒŠ Descending Limb
Passive H2O reabsorption
Concentrates the filtrate"] AscLimb["๐Ÿง‚ Ascending Limb
Active NaCl reabsorption
Dilutes the filtrate"] Medulla["๐Ÿ“ˆ Interstitium
โฌ†๏ธ Medullary Osmolality
High salt concentration"] StartNode --> DescLimb DescLimb --> AscLimb AscLimb -- "pumps ions into" --> Medulla Medulla -- "draws water from" --> DescLimb style StartNode fill:#A5C9C2, stroke:#41645D, stroke-width:1px, rx:10, ry:10, color:#274F47 style DescLimb fill:#89D5F7, stroke:#5886E0, stroke-width:1px, rx:10, ry:10, color:#1961b4 style AscLimb fill:#F7C398, stroke:#AE6B35, stroke-width:1px, rx:10, ry:10, color:#9C5D29 style Medulla fill:#FCC4B7, stroke:#D4655F, stroke-width:1px, rx:10, ry:10, color:#A44540
npx ts-node scripts/migrate-flowcharts-to-markdown.ts approve c55434f0-b1fb-45f1-80df-9a60ba2fe53f
#39 - 751f09f4... โœ“ Valid flowchart-v2 0 attempts
pending

๐Ÿ“ท Original Image

Original flowchart

๐Ÿ“Š Generated Mermaid

%%{init: {'theme': 'base', 'themeVariables': { 'fontFamily': 'Nunito, sans-serif'}}}%% flowchart TD Start["Kidney Nephron
Basic functional unit
Filters blood plasma"] Loop["๐Ÿ”„ Loop of Henle
Creates osmotic gradient
Countercurrent multiplier"] Vasa["๐Ÿฉธ Vasa Recta
Maintains the gradient
Countercurrent exchanger"] Urine["๐Ÿ’ง Urine Concentration
Enables final dilution
Water reabsorption occurs"] Start --> Loop Loop --> Vasa Vasa --> Urine style Start fill:#E3E5E5, stroke:#5F747D, stroke-width:1px, rx:10, ry:10, color:#435A64 style Loop fill:#89D5F7, stroke:#5886E0, stroke-width:1px, rx:10, ry:10, color:#1961b4 style Vasa fill:#CFBFF7, stroke:#8560C1, stroke-width:1px, rx:10, ry:10, color:#613C9D style Urine fill:#A5C9C2, stroke:#41645D, stroke-width:1px, rx:10, ry:10, color:#274F47
npx ts-node scripts/migrate-flowcharts-to-markdown.ts approve 751f09f4-341a-48b1-ad6e-4512b0b9789f
#40 - dcc11a43... โœ“ Valid flowchart-v2 9 attempts
pending

๐Ÿ“ท Original Image

Original flowchart

๐Ÿ“Š Generated Mermaid

flowchart TD subgraph TALCell["TAL Cell & Interstitium"] direction TB Lumen["๐Ÿ’ง Lumen Fluid
Source of tubular ions
Enters through NKCC2"] ATPase["โšก Na+/K+ ATPase
Basolateral active pump
Maintains Na+ gradient"] Ionic["๐Ÿ”‹ Cellular Entry
Na+, K+, and 2Cl-
Transported into cell"] Medullary["โฌ†๏ธ Medullary Solutes
Interstitial concentration โฌ†๏ธ
Basolateral transport"] Potential["โž• Lumen Potential
Lumen-positive charge
K+ backleak movement"] end Cations["๐Ÿ’Ž Cation Absorption
Paracellular Ca2+, Mg2+
Driven by charge gradient"] Lumen -->|NKCC2| Ionic ATPase -->|Maintains Na+ Gradient| Ionic Ionic -->|Basolateral Transporters| Medullary Ionic -->|K+ Leak Channel| Potential Potential -->|Drives| Cations %% Node Styling style TALCell fill:#f9f9f9,stroke:#5F747D,stroke-width:2px,color:#435A64 style Lumen fill:#E3E5E5,stroke:#5F747D,stroke-width:1px,rx:10,ry:10,color:#435A64 style ATPase fill:#F7C398,stroke:#AE6B35,stroke-width:1px,rx:10,ry:10,color:#9C5D29 style Ionic fill:#89D5F7,stroke:#5886E0,stroke-width:1px,rx:10,ry:10,color:#1961b4 style Medullary fill:#FCC4B7,stroke:#D4655F,stroke-width:1px,rx:10,ry:10,color:#A44540 style Potential fill:#CFBFF7,stroke:#8560C1,stroke-width:1px,rx:10,ry:10,color:#613C9D style Cations fill:#A5C9C2,stroke:#41645D,stroke-width:1px,rx:10,ry:10,color:#274F47
npx ts-node scripts/migrate-flowcharts-to-markdown.ts approve dcc11a43-a74b-4dec-815c-120ce4994cdf
#41 - a9965e17... โœ“ Valid flowchart-v2 6 attempts
pending

๐Ÿ“ท Original Image

Original flowchart

๐Ÿ“Š Generated Mermaid

%%{init: {'theme': 'base', 'themeVariables': { 'fontFamily': 'Nunito, sans-serif'}}}%% flowchart TD Start["๐Ÿง  ADH Dysregulation
Impaired water balance
Pituitary or renal cause"] SIADH["๐Ÿ’ง SIADH
โฌ†๏ธ ADH hormone levels
Excessive hormone release"] DI["๐Ÿœ๏ธ Diabetes Insipidus
โฌ‡๏ธ ADH or response
Inadequate hormone action"] SIADH_Effect["๐Ÿ“‰ Hyponatremia
โฌ†๏ธ H2O reabsorption
Dilutional sodium drop"] DI_Effect["๐Ÿ“ˆ Hypernatremia
โฌ‡๏ธ H2O reabsorption
Concentrated sodium rise"] Start --> SIADH Start --> DI SIADH --> SIADH_Effect DI --> DI_Effect style Start fill:#E3E5E5,stroke:#5F747D,stroke-width:1px,rx:10,ry:10,color:#435A64 style SIADH fill:#FFCBE1,stroke:#E34E79,stroke-width:1px,rx:10,ry:10,color:#B0294B style DI fill:#FFDAB4,stroke:#BF814A,stroke-width:1px,rx:10,ry:10,color:#5D3A00 style SIADH_Effect fill:#FCC4B7,stroke:#D4655F,stroke-width:1px,rx:10,ry:10,color:#A44540 style DI_Effect fill:#89D5F7,stroke:#5886E0,stroke-width:1px,rx:10,ry:10,color:#1961b4
npx ts-node scripts/migrate-flowcharts-to-markdown.ts approve a9965e17-88e7-4a4e-9885-393f25fe8719
#42 - 25feb3b3... โœ“ Valid flowchart-v2 6 attempts
pending

๐Ÿ“ท Original Image

Original flowchart

๐Ÿ“Š Generated Mermaid

%%{init: {'theme': 'base', 'themeVariables': { 'fontFamily': 'Nunito, sans-serif'}}}%% flowchart TD Start["๐Ÿ‘ฅ Population
Cohort without disease
Initial study assembly"] Step1{"๐Ÿ” Exposure Status
Identify risk factors
Categorize participants"} Exposed["โš ๏ธ Exposed Group
Presence of factor
Follow over time"] Unexposed["โœ… Unexposed Group
Absence of factor
Follow over time"] Outcome["๐Ÿ Outcome?
Incidence of disease
Measure relative risk"] Start --> Step1 Step1 -- Exposed --> Exposed Step1 -- Unexposed --> Unexposed Exposed --> Outcome Unexposed --> Outcome style Start fill:#E3E5E5, stroke:#5F747D, stroke-width:1px, rx:10, ry:10, color:#435A64 style Step1 fill:#FFDAB4, stroke:#BF814A, stroke-width:1px, rx:10, ry:10, color:#5D3A00 style Exposed fill:#FCC4B7, stroke:#D4655F, stroke-width:1px, rx:10, ry:10, color:#A44540 style Unexposed fill:#CFBFF7, stroke:#8560C1, stroke-width:1px, rx:10, ry:10, color:#613C9D style Outcome fill:#A5C9C2, stroke:#41645D, stroke-width:1px, rx:10, ry:10, color:#274F47
npx ts-node scripts/migrate-flowcharts-to-markdown.ts approve 25feb3b3-6563-474c-a929-44ffbaea1a82
#43 - c2cd627a... โœ“ Valid flowchart-v2 9 attempts
pending

๐Ÿ“ท Original Image

Original flowchart

๐Ÿ“Š Generated Mermaid

%%{init: {'theme': 'base', 'themeVariables': { 'fontFamily': 'Nunito, sans-serif'}}}%% flowchart TD Start["๐Ÿ” Investigator Choice
Determines exposure assignment
Controlled vs natural"] Exp["๐Ÿงช Experimental Design
Randomized trials included
Active intervention used"] Obs["๐Ÿ‘€ Observational Design
Exposure is not assigned
Natural exposure observed"] Follow["โณ Follow-up Check
Participants followed over time
Temporal sequence assessed"] Other["๐Ÿ“Š Alternative Studies
Cross-sectional or Case-control
Ecological study designs"] Cohort["๐Ÿ“ˆ Cohort Study
Primary longitudinal design
Tracking group outcomes"] Pros["โฉ Prospective Cohort
Followed into the future
Real-time data collection"] Retros["โช Retrospective Cohort
Looking back at records
Exposure happened in past"] Mixed["๐Ÿ” Mixed Cohort
Combined past and future
Hybrid data collection"] Start -- Yes --> Exp Start -- No --> Obs Obs --> Follow Follow -- No --> Other Follow -- Yes --> Cohort Cohort -.-> Pros Cohort -.-> Retros Cohort -.-> Mixed style Start fill:#FFDAB4, stroke:#BF814A, stroke-width:1px, rx:10, ry:10, color:#5D3A00 style Exp fill:#E3E5E5, stroke:#5F747D, stroke-width:1px, rx:10, ry:10, color:#435A64 style Obs fill:#89D5F7, stroke:#5886E0, stroke-width:1px, rx:10, ry:10, color:#1961b4 style Follow fill:#FFDAB4, stroke:#BF814A, stroke-width:1px, rx:10, ry:10, color:#5D3A00 style Other fill:#E3E5E5, stroke:#5F747D, stroke-width:1px, rx:10, ry:10, color:#435A64 style Cohort fill:#89D5F7, stroke:#5886E0, stroke-width:1px, rx:10, ry:10, color:#1961b4 style Pros fill:#A5C9C2, stroke:#41645D, stroke-width:1px, rx:10, ry:10, color:#274F47 style Retros fill:#A5C9C2, stroke:#41645D, stroke-width:1px, rx:10, ry:10, color:#274F47 style Mixed fill:#A5C9C2, stroke:#41645D, stroke-width:1px, rx:10, ry:10, color:#274F47
npx ts-node scripts/migrate-flowcharts-to-markdown.ts approve c2cd627a-c657-44db-b355-354293e99434
#44 - 5c95c583... โœ“ Valid flowchart-v2 9 attempts
pending

๐Ÿ“ท Original Image

Original flowchart

๐Ÿ“Š Generated Mermaid

%%{init: {'theme': 'base', 'themeVariables': { 'fontFamily': 'Nunito, sans-serif'}}}%% flowchart TD Start["๐Ÿง  Hypothalamic Dysfunction
Impaired GnRH secretion
Low FSH and LH levels"] Ovaries["๐Ÿฅš Secondary Ovarian Failure
โฌ‡๏ธ Estrogen production
Amenorrhea and infertility"] Thyroid["๐Ÿฆ‹ Secondary Thyroid Failure
Low TSH production
โฌ‡๏ธ Metabolic rate"] Adrenal["โšก Secondary Adrenal Failure
Low ACTH production
โฌ‡๏ธ Serum cortisol"] Finish["๐Ÿฅ Panhypopituitarism
Global hormone deficiency
End-stage endocrine failure"] Start --> Ovaries Ovaries --> Thyroid Thyroid --> Adrenal Adrenal --> Finish style Start fill:#A5C9C2, stroke:#41645D, stroke-width:1px, rx:10, ry:10, color:#274F47 style Ovaries fill:#FFDAB4, stroke:#BF814A, stroke-width:1px, rx:10, ry:10, color:#5D3A00 style Thyroid fill:#89D5F7, stroke:#5886E0, stroke-width:1px, rx:10, ry:10, color:#1961b4 style Adrenal fill:#FCC4B7, stroke:#D4655F, stroke-width:1px, rx:10, ry:10, color:#A44540 style Finish fill:#CFBFF7, stroke:#8560C1, stroke-width:1px, rx:10, ry:10, color:#613C9D
npx ts-node scripts/migrate-flowcharts-to-markdown.ts approve 5c95c583-3c7f-4531-be73-2ec5bc8d9e80
#45 - ee4defff... โœ“ Valid flowchart-v2 9 attempts
pending

๐Ÿ“ท Original Image

Original flowchart

๐Ÿ“Š Generated Mermaid

flowchart TD Start["๐Ÿ“‰ Hypocalcemia
โฌ‡๏ธ Low Serum Ca2+
Initial trigger state"] PTH["โฌ†๏ธ PTH Release
Parathyroid response
Hormone levels rise"] subgraph Kidney["Kidney Effects"] ReabsorpCa["โฌ†๏ธ Ca2+ Reabsorption
Distal convoluted tubule
Conserve serum calcium"] ReabsorpPO["โฌ‡๏ธ PO4 3- Reabsorption
Proximal tubule site
Increases PO4 excretion"] Calcitriol["โฌ†๏ธ Calcitriol
Vitamin D activation
1-alpha-hydroxylase activity"] end Start --> PTH PTH --> Kidney style Start fill:#FCC4B7, stroke:#D4655F, stroke-width:1px, rx:10, ry:10, color:#A44540 style PTH fill:#FFDAB4, stroke:#BF814A, stroke-width:1px, rx:10, ry:10, color:#5D3A00 style Kidney fill:#E3E5E5, stroke:#5F747D, stroke-width:1px, rx:10, ry:10, color:#435A64 style ReabsorpCa fill:#A5C9C2, stroke:#41645D, stroke-width:1px, rx:10, ry:10, color:#274F47 style ReabsorpPO fill:#89D5F7, stroke:#5886E0, stroke-width:1px, rx:10, ry:10, color:#1961b4 style Calcitriol fill:#CFBFF7, stroke:#8560C1, stroke-width:1px, rx:10, ry:10, color:#613C9D
npx ts-node scripts/migrate-flowcharts-to-markdown.ts approve ee4defff-376c-4d45-b244-01b5297ded82
#46 - 6f2a1393... โœ“ Valid flowchart-v2 9 attempts
pending

๐Ÿ“ท Original Image

Original flowchart

๐Ÿ“Š Generated Mermaid

%%{init: {'theme': 'base', 'themeVariables': { 'fontFamily': 'Nunito, sans-serif'}}}%% flowchart TD subgraph KeyRegs ["Key Regulators"] direction TB HighK["๐Ÿฉธ High Plasma K+
Elevated serum potassium
Primary trigger factor"] Aldo["๐Ÿงช โฌ†๏ธ Aldosterone
Adrenal cortex release
Hormonal signal sent"] end subgraph PCell ["Principal Cell Response"] direction TB Baso["๐Ÿงซ โฌ†๏ธ Na+/K+ Pump
Basolateral upregulation
K+ entry from blood"] Apical["๐Ÿงช โฌ†๏ธ Ion Channels
Apical ENaC activity
Open K+ channels"] end Secret["๐Ÿ’ง โฌ†๏ธ K+ Secretion
Increased urinary loss
Restores homeostasis"] %% Connections HighK --> Aldo HighK --> Baso Aldo --> Baso Aldo --> Apical Baso --> Secret Apical --> Secret %% Styling style HighK fill:#F7C398, stroke:#AE6B35, stroke-width:1px, rx:10, ry:10, color:#9C5D29 style Aldo fill:#CFBFF7, stroke:#8560C1, stroke-width:1px, rx:10, ry:10, color:#613C9D style Baso fill:#89D5F7, stroke:#5886E0, stroke-width:1px, rx:10, ry:10, color:#1961b4 style Apical fill:#89D5F7, stroke:#5886E0, stroke-width:1px, rx:10, ry:10, color:#1961b4 style Secret fill:#A5C9C2, stroke:#41645D, stroke-width:1px, rx:10, ry:10, color:#274F47 style KeyRegs fill:#f9f9f9, stroke:#5F747D, stroke-dasharray: 5 5 style PCell fill:#f9f9f9, stroke:#5F747D, stroke-dasharray: 5 5
npx ts-node scripts/migrate-flowcharts-to-markdown.ts approve 6f2a1393-f1c1-45e2-a659-ef7fbaf7aa98
#47 - ba637f21... โœ“ Valid flowchart-v2 9 attempts
pending

๐Ÿ“ท Original Image

Original flowchart

๐Ÿ“Š Generated Mermaid

%%{init: {'theme': 'base', 'themeVariables': { 'fontFamily': 'Nunito, sans-serif'}}}%% flowchart TD subgraph Triggers ["โšก JGA TRIGGERS"] direction TB T1["โฌ‡๏ธ Renal Perfusion
Low blood pressure
Reduced renal flow"] T2["โฌ‡๏ธ NaCl Delivery
Macula densa sense
Low distal salt"] T3["โฌ†๏ธ Sympathetic Tone
Beta 1 activation
Stress response"] end JGA["๐Ÿข JGA Cells
Juxtaglomerular apparatus
Sensory integration"] ReninRel{"๐Ÿ”‘ Renin Release
Enzyme secretion
Proteolytic action"} AngioGen["๐Ÿงช Angiotensinogen
Produced by liver
Circulating substrate"] AngioI["๐Ÿ’‰ Angiotensin I
Decapeptide product
Mild vasoconstrictor"] AngioII["๐Ÿ”ฅ Angiotensin II
Potent vasoconstrictor
Main RAAS effector"] T1 & T2 & T3 --> JGA JGA --> ReninRel ReninRel --> AngioGen AngioGen -- "Renin enzyme" --> AngioI AngioI -- "ACE (in lungs)" --> AngioII style Triggers fill:#E3E5E5,stroke:#5F747D,stroke-width:1px,rx:10,ry:10,color:#435A64 style T1 fill:#FCC4B7,stroke:#D4655F,stroke-width:1px,rx:10,ry:10,color:#A44540 style T2 fill:#FCC4B7,stroke:#D4655F,stroke-width:1px,rx:10,ry:10,color:#A44540 style T3 fill:#FCC4B7,stroke:#D4655F,stroke-width:1px,rx:10,ry:10,color:#A44540 style JGA fill:#89D5F7,stroke:#5886E0,stroke-width:1px,rx:10,ry:10,color:#1961b4 style ReninRel fill:#FFDAB4,stroke:#BF814A,stroke-width:1px,rx:10,ry:10,color:#5D3A00 style AngioGen fill:#F7C398,stroke:#AE6B35,stroke-width:1px,rx:10,ry:10,color:#9C5D29 style AngioI fill:#CFBFF7,stroke:#8560C1,stroke-width:1px,rx:10,ry:10,color:#613C9D style AngioII fill:#A5C9C2,stroke:#41645D,stroke-width:1px,rx:10,ry:10,color:#274F47
npx ts-node scripts/migrate-flowcharts-to-markdown.ts approve ba637f21-4752-4d3a-95a6-ed8cfc9f2e4d
#48 - ef937b5b... โœ“ Valid flowchart-v2 9 attempts
pending

๐Ÿ“ท Original Image

Original flowchart

๐Ÿ“Š Generated Mermaid

%%{init: {'theme': 'base', 'themeVariables': { 'fontFamily': 'Nunito, sans-serif'}}}%% flowchart TD PT["๐Ÿงช Proximal Tubule
15-25% reabsorption
Initial Mg2+ transport"] TAL["โšก Thick Ascending Limb
60-70% reabsorption
Major transport site"] DT["๐Ÿ’ง Distal Tubule
5-10% reabsorption
Final fine tuning"] PT --> TAL TAL --> DT style PT fill:#E3E5E5, stroke:#5F747D, stroke-width:1px, rx:10, ry:10, color:#435A64 style TAL fill:#FFCBE1, stroke:#E34E79, stroke-width:1px, rx:10, ry:10, color:#B0294B style DT fill:#E3E5E5, stroke:#5F747D, stroke-width:1px, rx:10, ry:10, color:#435A64
npx ts-node scripts/migrate-flowcharts-to-markdown.ts approve ef937b5b-3d10-472d-b069-7fbf5dcdb7c5
#49 - a761f7d0... โœ“ Valid flowchart-v2 9 attempts
pending

๐Ÿ“ท Original Image

Original flowchart

๐Ÿ“Š Generated Mermaid

%%{init: {'theme': 'base', 'themeVariables': { 'fontFamily': 'Nunito, sans-serif'}}}%% flowchart TD Start["๐ŸŒฑ Fresh Stage
Initial autolysis process
Timeline: 0-24 hours"] Bloat["๐ŸŽˆ Bloat Stage
Putrefaction gas buildup
Timeline: 24-72 hours"] Active["๐Ÿ”ฌ Active Decay
Colliquative liquefaction
Timeline: 1-3 weeks"] Advanced["๐Ÿง€ Advanced Decay
Butyric fermentation
Timeline: 3 weeks-2 months"] Dry["๐Ÿฆด Dry Remains
Complete skeletalization
Timeline: > 2 months"] Start --> Bloat Bloat --> Active Active --> Advanced Advanced --> Dry style Start fill:#A5C9C2, stroke:#41645D, stroke-width:1px, rx:10, ry:10, color:#274F47 style Bloat fill:#FFDAB4, stroke:#BF814A, stroke-width:1px, rx:10, ry:10, color:#5D3A00 style Active fill:#89D5F7, stroke:#5886E0, stroke-width:1px, rx:10, ry:10, color:#1961b4 style Advanced fill:#CFBFF7, stroke:#8560C1, stroke-width:1px, rx:10, ry:10, color:#613C9D style Dry fill:#E3E5E5, stroke:#5F747D, stroke-width:1px, rx:10, ry:10, color:#435A64
npx ts-node scripts/migrate-flowcharts-to-markdown.ts approve a761f7d0-48d9-480d-aab0-ba8155a5e7ae
#50 - d20ee097... โœ“ Valid flowchart-v2 9 attempts
pending

๐Ÿ“ท Original Image

Original flowchart

๐Ÿ“Š Generated Mermaid

%%{init: {'theme': 'base', 'themeVariables': { 'fontFamily': 'Nunito, sans-serif'}}}%% flowchart TD Start["๐Ÿฉบ Cutaneous Symptoms
Assess skin manifestations
Determine clinical severity"] Decide{"โš–๏ธ Treatment Strategy
Select path based on
patient clinical phenotype"} Mild["๐Ÿงด Lifestyle & Topical
Xerosis and pruritus care
Emollients and antihistamines"] Moderate["๐ŸŽฏ Targeted Therapy
Annular erythema and purpura
Topical steroids or HCQ"] Severe["๐Ÿ’Š Systemic Modulation
Severe or refractory disease
Systemic steroids and biologics"] Start --> Decide Decide -- Xerosis or Pruritus --> Mild Decide -- Mild-Mod Vasculitis --> Moderate Decide -- Severe or Refractory --> Severe style Start fill:#E3E5E5, stroke:#5F747D, stroke-width:1px, rx:10, ry:10, color:#435A64 style Decide fill:#FFDAB4, stroke:#BF814A, stroke-width:1px, rx:10, ry:10, color:#5D3A00 style Mild fill:#A5C9C2, stroke:#41645D, stroke-width:1px, rx:10, ry:10, color:#274F47 style Moderate fill:#89D5F7, stroke:#5886E0, stroke-width:1px, rx:10, ry:10, color:#1961b4 style Severe fill:#FCC4B7, stroke:#D4655F, stroke-width:1px, rx:10, ry:10, color:#A44540
npx ts-node scripts/migrate-flowcharts-to-markdown.ts approve d20ee097-ca60-44ac-bf9d-41851dc8d2ff
#51 - 19f8748c... โœ“ Valid flowchart-v2 0 attempts
pending

๐Ÿ“ท Original Image

Original flowchart

๐Ÿ“Š Generated Mermaid

%%{init: {'theme': 'base', 'themeVariables': { 'fontFamily': 'Nunito, sans-serif'}}}%% flowchart TD RP["๐Ÿ“‰ Renal Perfusion
โฌ‡๏ธ Blood flow detected
Occurs in Kidney"] RR["โš™๏ธ Renin Release
Secreted by JG cells
Enzymatic trigger"] ATN["๐Ÿฅฉ Angiotensinogen
Plasma protein alpha 2
Produced by Liver"] AT1["๐Ÿงช Angiotensin I
Inactive decapeptide
Primary precursor"] ACE["๐Ÿซ ACE Enzyme
Converting enzyme
Found in Lungs"] AT2["๐Ÿ”ฅ Angiotensin II
Potent vasoconstrictor
Main RAAS effector"] VC["โšก Vasoconstriction
โฌ†๏ธ Peripheral resistance
โฌ†๏ธ Blood pressure"] AR["๐Ÿ’ง Aldosterone
Adrenal cortex release
โฌ†๏ธ Na+ and H2O"] RP --> RR RR --> AT1 ATN --> AT1 AT1 -- ACE Enzyme --> AT2 AT2 --> VC AT2 --> AR style RP fill:#FCC4B7, stroke:#D4655F, stroke-width:1px, rx:10, ry:10, color:#A44540 style RR fill:#89D5F7, stroke:#5886E0, stroke-width:1px, rx:10, ry:10, color:#1961b4 style ATN fill:#F7C398, stroke:#AE6B35, stroke-width:1px, rx:10, ry:10, color:#9C5D29 style AT1 fill:#FFDAB4, stroke:#BF814A, stroke-width:1px, rx:10, ry:10, color:#5D3A00 style ACE fill:#E3E5E5, stroke:#5F747D, stroke-width:1px, rx:10, ry:10, color:#435A64 style AT2 fill:#FFCBE1, stroke:#E34E79, stroke-width:1px, rx:10, ry:10, color:#B0294B style VC fill:#CFBFF7, stroke:#8560C1, stroke-width:1px, rx:10, ry:10, color:#613C9D style AR fill:#A5C9C2, stroke:#41645D, stroke-width:1px, rx:10, ry:10, color:#274F47
npx ts-node scripts/migrate-flowcharts-to-markdown.ts approve 19f8748c-0e13-408f-aa7f-b4463cb352af
#52 - 8ebbbfeb... โœ“ Valid flowchart-v2 1 attempt
pending

๐Ÿ“ท Original Image

Original flowchart

๐Ÿ“Š Generated Mermaid

%%{init: {'theme': 'base', 'themeVariables': { 'fontFamily': 'Nunito, sans-serif'}}}%% flowchart TD RPP["โฌ‡๏ธ Renal Perfusion
Low perfusion pressure
Detected by baroreceptors"] NaCl["โฌ‡๏ธ NaCl Levels
Low NaCl at macula densa
Sensed in distal tubule"] Symp["๐Ÿง  Sympathetic Input
Activation via beta1 receptors
Stress or baroreceptor reflex"] JG["๐Ÿงฌ Juxtaglomerular Cells
Primary site of synthesis
Integration of triggers"] Renin["โฌ†๏ธ Renin Secretion
Renin released into blood
Starts RAAS cascade"] RPP --> JG NaCl --> JG Symp --> JG JG --> Renin style RPP fill:#F7C398, stroke:#AE6B35, stroke-width:1px, rx:10, ry:10, color:#9C5D29 style NaCl fill:#F7C398, stroke:#AE6B35, stroke-width:1px, rx:10, ry:10, color:#9C5D29 style Symp fill:#F7C398, stroke:#AE6B35, stroke-width:1px, rx:10, ry:10, color:#9C5D29 style JG fill:#FFDAB4, stroke:#BF814A, stroke-width:1px, rx:10, ry:10, color:#5D3A00 style Renin fill:#A5C9C2, stroke:#41645D, stroke-width:1px, rx:10, ry:10, color:#274F47
npx ts-node scripts/migrate-flowcharts-to-markdown.ts approve 8ebbbfeb-2ab6-495f-8829-69b4363efafb
#53 - 4e293ccd... โœ“ Valid flowchart-v2 0 attempts
pending

๐Ÿ“ท Original Image

Original flowchart

๐Ÿ“Š Generated Mermaid

%%{init: {'theme': 'base', 'themeVariables': { 'fontFamily': 'Nunito, sans-serif'}}}%% flowchart TD ALDO["๐Ÿงฌ Aldosterone
Steroid hormone binds
Intracellular receptor"] NUC["๐Ÿข Nucleus
Gene transcription occurs
Protein synthesis begins"] SYN["๐Ÿ› ๏ธ Channel Synthesis
โฌ†๏ธ ENaC channel count
โฌ†๏ธ ROMK channel count"] ION["โšก Ion Transport
โฌ†๏ธ Na+ Influx Reabsorption
โฌ†๏ธ K+ Efflux Secretion"] ADH["๐Ÿ’ง ADH / Vasopressin
Antidiuretic hormone
Regulates water balance"] V2R["๐Ÿ›ฐ๏ธ V2 Receptor
G-protein coupled
Basolateral membrane"] CAMP["๐Ÿงช โฌ†๏ธ cAMP Levels
Second messenger signaling
Activates protein kinase A"] AQP["๐Ÿšช AQP2 Insertion
Aquaporin water channels
Apical membrane docking"] H2O["๐ŸŒŠ H2O Reabsorption
โฌ†๏ธ Free water uptake
Concentrates the urine"] ALDO --> NUC NUC --> SYN SYN --> ION ADH --> V2R V2R --> CAMP CAMP --> AQP AQP --> H2O style ALDO fill:#A5C9C2, stroke:#41645D, stroke-width:1px, rx:10, ry:10, color:#274F47 style NUC fill:#E3E5E5, stroke:#5F747D, stroke-width:1px, rx:10, ry:10, color:#435A64 style SYN fill:#89D5F7, stroke:#5886E0, stroke-width:1px, rx:10, ry:10, color:#1961b4 style ION fill:#FCC4B7, stroke:#D4655F, stroke-width:1px, rx:10, ry:10, color:#A44540 style ADH fill:#A5C9C2, stroke:#41645D, stroke-width:1px, rx:10, ry:10, color:#274F47 style V2R fill:#FFDAB4, stroke:#BF814A, stroke-width:1px, rx:10, ry:10, color:#5D3A00 style CAMP fill:#CFBFF7, stroke:#8560C1, stroke-width:1px, rx:10, ry:10, color:#613C9D style AQP fill:#89D5F7, stroke:#5886E0, stroke-width:1px, rx:10, ry:10, color:#1961b4 style H2O fill:#A5C9C2, stroke:#41645D, stroke-width:1px, rx:10, ry:10, color:#274F47
npx ts-node scripts/migrate-flowcharts-to-markdown.ts approve 4e293ccd-d3f1-4a13-a153-4c9f555bf64d
#54 - 746f05c0... โœ“ Valid flowchart-v2 0 attempts
pending

๐Ÿ“ท Original Image

Original flowchart

๐Ÿ“Š Generated Mermaid

flowchart TD Start["๐Ÿงฌ Angiotensin II
Potent vasoconstrictor peptide
Primary effector of RAAS"] AT1["๐ŸŽฏ AT1 Receptor
G-protein coupled receptor
Mediates physiological actions"] Vaso["โšก Squeeze
Systemic vasoconstriction
โฌ†๏ธ Blood Pressure (BP)"] Salt["๐Ÿง‚ Salt Retention
Aldosterone hormone release
โฌ†๏ธ Na+ and H2O retention"] Sip["๐Ÿ’ง Sip Activity
ADH and thirst activation
โฌ†๏ธ H2O total retention"] Symp["๐Ÿ”ฅ Sympathetic Activity
Norepinephrine stimulation
โฌ†๏ธ HR and Contractility"] Scar["๐Ÿ—๏ธ Scarring
Cardiac and vascular growth
Tissue remodeling process"] GFR["๐Ÿ›ก๏ธ Save GFR
Efferent arteriole constriction
Maintains glomerular filtration"] Start --> AT1 AT1 --> Vaso AT1 --> Salt AT1 --> Sip AT1 --> Symp AT1 --> Scar AT1 --> GFR style Start fill:#A5C9C2, stroke:#41645D, stroke-width:1px, rx:10, ry:10, color:#274F47 style AT1 fill:#FFDAB4, stroke:#BF814A, stroke-width:1px, rx:10, ry:10, color:#5D3A00 style Vaso fill:#FCC4B7, stroke:#D4655F, stroke-width:1px, rx:10, ry:10, color:#A44540 style Salt fill:#F7C398, stroke:#AE6B35, stroke-width:1px, rx:10, ry:10, color:#9C5D29 style Sip fill:#89D5F7, stroke:#5886E0, stroke-width:1px, rx:10, ry:10, color:#1961b4 style Symp fill:#FFCBE1, stroke:#E34E79, stroke-width:1px, rx:10, ry:10, color:#B0294B style Scar fill:#CFBFF7, stroke:#8560C1, stroke-width:1px, rx:10, ry:10, color:#613C9D style GFR fill:#A5C9C2, stroke:#41645D, stroke-width:1px, rx:10, ry:10, color:#274F47
npx ts-node scripts/migrate-flowcharts-to-markdown.ts approve 746f05c0-f763-4d9b-a931-604d40a3e59a
#55 - 84cb34e7... โœ“ Valid flowchart-v2 10 attempts
pending

๐Ÿ“ท Original Image

Original flowchart

๐Ÿ“Š Generated Mermaid

%%{init: {'theme': 'base', 'themeVariables': { 'fontFamily': 'Nunito, sans-serif'}}}%% flowchart TD Start["๐Ÿงฌ Angiotensinogen
Produced by liver
Plasma globulin substrate"] End["๐Ÿฉธ Angiotensin I
Decapeptide hormone
Cleaved by renin"] Start -- "Renin" --> End style Start fill:#E3E5E5,stroke:#5F747D,stroke-width:1px,rx:10,ry:10,color:#435A64 style End fill:#E3E5E5,stroke:#5F747D,stroke-width:1px,rx:10,ry:10,color:#435A64
npx ts-node scripts/migrate-flowcharts-to-markdown.ts approve 84cb34e7-c58f-4894-b016-1c93d50dbd24
#56 - e256c694... โœ“ Valid flowchart-v2 0 attempts
pending

๐Ÿ“ท Original Image

Original flowchart

๐Ÿ“Š Generated Mermaid

%%{init: {'theme': 'base', 'themeVariables': { 'fontFamily': 'Nunito, sans-serif'}}}%% flowchart TD Start["๐Ÿ” Suspected RMS
Rhabdomyosarcoma suspicion
Initial clinical workup"] Biopsy["๐Ÿ”ฌ Biopsy + IHC
Tissue sampling required
Immunohistochemistry tests"] Imaging["๐Ÿ–ผ๏ธ Imaging Evaluation
Site specific imaging
Radiological assessment"] Staging["๐Ÿ“Š Staging Workup
Disease extent evaluation
Systemic involvement check"] Markers["๐Ÿงฌ Key Markers
Myogenin expression
MyoD1 nuclear staining"] Confirm["โœ… Confirm & Stage
IRS group assignment
TNM staging system"] Primary["๐Ÿ“ Primary Site
Local MRI assessment
Anatomical CT imaging"] Metastasis["โœˆ๏ธ Metastasis
PET-CT systemic scan
CT Chest evaluation"] Special["๐Ÿฆด Special Studies
Bone Marrow biopsy
CSF for parameningeal"] Start --> Biopsy Start --> Imaging Start --> Staging Biopsy --> Markers Biopsy --> Confirm Imaging --> Confirm Imaging --> Primary Imaging --> Metastasis Staging --> Confirm Staging --> Special style Start fill:#E3E5E5, stroke:#5F747D, stroke-width:1px, rx:10, ry:10, color:#435A64 style Biopsy fill:#FFDAB4, stroke:#BF814A, stroke-width:1px, rx:10, ry:10, color:#5D3A00 style Imaging fill:#FFDAB4, stroke:#BF814A, stroke-width:1px, rx:10, ry:10, color:#5D3A00 style Staging fill:#FFDAB4, stroke:#BF814A, stroke-width:1px, rx:10, ry:10, color:#5D3A00 style Markers fill:#F7C398, stroke:#AE6B35, stroke-width:1px, rx:10, ry:10, color:#9C5D29 style Confirm fill:#A5C9C2, stroke:#41645D, stroke-width:1px, rx:10, ry:10, color:#274F47 style Primary fill:#89D5F7, stroke:#5886E0, stroke-width:1px, rx:10, ry:10, color:#1961b4 style Metastasis fill:#FCC4B7, stroke:#D4655F, stroke-width:1px, rx:10, ry:10, color:#A44540 style Special fill:#CFBFF7, stroke:#8560C1, stroke-width:1px, rx:10, ry:10, color:#613C9D
npx ts-node scripts/migrate-flowcharts-to-markdown.ts approve e256c694-534e-4a15-9353-af121a13547d
#57 - 0c9aab50... โœ“ Valid flowchart-v2 0 attempts
pending

๐Ÿ“ท Original Image

Original flowchart

๐Ÿ“Š Generated Mermaid

%%{init: {'theme': 'base', 'themeVariables': { 'fontFamily': 'Nunito, sans-serif'}}}%% flowchart TD Start["๐Ÿ‘ถ Suspect EA/TEF
Choking/Frothy Saliva
Cyanosis with feeds"] NGTube["๐Ÿฉบ NG Tube Attempt
Insert nasogastric tube
Check for resistance"] Xray["๐Ÿ“ธ Chest & Abdominal X-ray
Assess tube position
Check bowel gas pattern"] Confirm["โœ… Confirm Diagnosis
Coiled NG tube seen
+/- Gas in bowel"] InitialRx["๐Ÿฅ Initial Management
NPO and IV Fluids
Pouch Suction and Head Up"] SurgConsult["๐Ÿ‘จโ€โš•๏ธ Surgical Consult
Urgent evaluation needed
Definitive repair planning"] Start --> NGTube NGTube -- "Fails to pass / Coils" --> Xray Xray --> Confirm Confirm --> InitialRx InitialRx --> SurgConsult style Start fill:#A5C9C2, stroke:#41645D, stroke-width:1px, rx:10, ry:10, color:#274F47 style NGTube fill:#FFDAB4, stroke:#BF814A, stroke-width:1px, rx:10, ry:10, color:#5D3A00 style Xray fill:#F7C398, stroke:#AE6B35, stroke-width:1px, rx:10, ry:10, color:#9C5D29 style Confirm fill:#A5C9C2, stroke:#41645D, stroke-width:1px, rx:10, ry:10, color:#274F47 style InitialRx fill:#FCC4B7, stroke:#D4655F, stroke-width:1px, rx:10, ry:10, color:#A44540 style SurgConsult fill:#89D5F7, stroke:#5886E0, stroke-width:1px, rx:10, ry:10, color:#1961b4
npx ts-node scripts/migrate-flowcharts-to-markdown.ts approve 0c9aab50-087f-4b1a-8435-5011930ebf67
#58 - d00ec5b1... โœ“ Valid flowchart-v2 4 attempts
pending

๐Ÿ“ท Original Image

Original flowchart

๐Ÿ“Š Generated Mermaid

%%{init: {'theme': 'base', 'themeVariables': { 'fontFamily': 'Nunito, sans-serif'}}}%% flowchart TD Start["๐Ÿง’ Precocious Puberty
Early secondary sex traits
Initial clinical evaluation"] Assess["๐Ÿ“Š Initial Workup
Assess Bone Age study
Check basal LH/FSH levels"] CPP["๐Ÿง  Central PP
GnRH-dependent type
Pubertal LH response"] PPP["๐Ÿฉธ Peripheral PP
GnRH-independent type
Prepubertal LH response"] GnRH_Test["๐Ÿงช GnRH Stim Test
Differentiate PP types
Monitor LH peak levels"] MRI["๐Ÿ–ฅ๏ธ Brain MRI
Evaluate pituitary gland
Search for CNS lesions"] Investigate["๐Ÿฉป Imaging & bloods
USG Adrenals and Gonads
Specific hormone panels"] Rx_Central["๐Ÿ’Š Treat Central PP
GnRH Agonist therapy
Regular clinical follow-up"] Rx_Periph["๐Ÿฉบ Treat Cause
Address underlying source
Example: Tumor resection"] Start --> Assess Assess -- "Advanced Bone Age
Pubertal LH" --> CPP Assess -- "Advanced Bone Age
Prepubertal LH" --> GnRH_Test GnRH_Test -- "Pubertal LH Response" --> CPP GnRH_Test -- "Prepubertal LH Response" --> PPP CPP --> MRI MRI --> Rx_Central PPP --> Investigate Investigate --> Rx_Periph style Start fill:#E3E5E5, stroke:#5F747D, stroke-width:1px, rx:10, ry:10, color:#435A64 style Assess fill:#FFDAB4, stroke:#BF814A, stroke-width:1px, rx:10, ry:10, color:#5D3A00 style CPP fill:#FCC4B7, stroke:#D4655F, stroke-width:1px, rx:10, ry:10, color:#A44540 style PPP fill:#FCC4B7, stroke:#D4655F, stroke-width:1px, rx:10, ry:10, color:#A44540 style GnRH_Test fill:#FFDAB4, stroke:#BF814A, stroke-width:1px, rx:10, ry:10, color:#5D3A00 style MRI fill:#89D5F7, stroke:#5886E0, stroke-width:1px, rx:10, ry:10, color:#1961b4 style Investigate fill:#F7C398, stroke:#AE6B35, stroke-width:1px, rx:10, ry:10, color:#9C5D29 style Rx_Central fill:#A5C9C2, stroke:#41645D, stroke-width:1px, rx:10, ry:10, color:#274F47 style Rx_Periph fill:#A5C9C2, stroke:#41645D, stroke-width:1px, rx:10, ry:10, color:#274F47
npx ts-node scripts/migrate-flowcharts-to-markdown.ts approve d00ec5b1-7bb4-412b-84c3-81461a964986
#59 - 0fa00daf... โœ“ Valid flowchart-v2 1 attempt
pending

๐Ÿ“ท Original Image

Original flowchart

๐Ÿ“Š Generated Mermaid

%%{init: {'theme': 'base', 'themeVariables': { 'fontFamily': 'Nunito, sans-serif'}}}%% flowchart TD Start["๐Ÿ‘ถ Suspected HIV
Evaluation in child
Clinical suspicion"] Age{"๐Ÿ“… Age Check
Determine child age
Choose test pathway"} VirTest["๐Ÿงฌ Virological Tests
HIV DNA/RNA PCR
Required for infants"] Res1{"โš–๏ธ PCR Result
Analyze PCR data
Determine status"} Repeat["๐Ÿ”„ Repeat PCR
Confirm first positive
Ensure accuracy"] AbTest["๐Ÿงช Antibody Test
ELISA or Rapid test
Standard screen"] Res2{"โš–๏ธ Ab Result
Analyze Ab screen
Determine status"} Confirm["๐Ÿ”ฌ Confirmatory Lab
Western Blot test
Final verification"] NegPCR["๐Ÿง Clinical Follow-up
Monitor if high risk
Re-test if symptomatic"] NegAb["โœ… HIV Unlikely
Review recent exposure
End of pathway"] Confirmed["๐Ÿšจ HIV Confirmed
Initiate ART therapy
Refer for specialist care"] Start --> Age Age -- "< 18 months" --> VirTest Age -- ">= 18 months" --> AbTest VirTest --> Res1 Res1 -- "Positive" --> Repeat Res1 -- "Negative" --> NegPCR Repeat -- "Positive" --> Confirmed AbTest --> Res2 Res2 -- "Positive" --> Confirm Res2 -- "Negative" --> NegAb Confirm -- "Positive" --> Confirmed style Start fill:#A5C9C2, stroke:#41645D, stroke-width:1px, rx:10, ry:10, color:#274F47 style Age fill:#FFDAB4, stroke:#BF814A, stroke-width:1px, rx:10, ry:10, color:#5D3A00 style VirTest fill:#F7C398, stroke:#AE6B35, stroke-width:1px, rx:10, ry:10, color:#9C5D29 style Res1 fill:#FFDAB4, stroke:#BF814A, stroke-width:1px, rx:10, ry:10, color:#5D3A00 style Repeat fill:#89D5F7, stroke:#5886E0, stroke-width:1px, rx:10, ry:10, color:#1961b4 style AbTest fill:#F7C398, stroke:#AE6B35, stroke-width:1px, rx:10, ry:10, color:#9C5D29 style Res2 fill:#FFDAB4, stroke:#BF814A, stroke-width:1px, rx:10, ry:10, color:#5D3A00 style Confirm fill:#89D5F7, stroke:#5886E0, stroke-width:1px, rx:10, ry:10, color:#1961b4 style NegPCR fill:#CFBFF7, stroke:#8560C1, stroke-width:1px, rx:10, ry:10, color:#613C9D style NegAb fill:#E3E5E5, stroke:#5F747D, stroke-width:1px, rx:10, ry:10, color:#435A64 style Confirmed fill:#FCC4B7, stroke:#D4655F, stroke-width:1px, rx:10, ry:10, color:#A44540
npx ts-node scripts/migrate-flowcharts-to-markdown.ts approve 0fa00daf-495d-4b2e-af9a-716b04eecc17
#60 - ad0f39db... โœ“ Valid flowchart-v2 1 attempt
pending

๐Ÿ“ท Original Image

Original flowchart

๐Ÿ“Š Generated Mermaid

%%{init: {'theme': 'base', 'themeVariables': { 'fontFamily': 'Nunito, sans-serif'}}}%% flowchart TD Start["๐Ÿ“‹ Initial Evaluation
History and Physical Exam
CBC BMP Urinalysis and US"] Obstructing["โ“ Obstructing Stone?
Check Ultrasound findings
Review renal bladder imaging"] CompFactors1["โš ๏ธ Complicating Factors?
Fever or hemodynamic instability
AKI or intractable pain"] Intervention["โšก Interventional Route
Proceed to Interventional Guidelines
Urgent urology consultation"] Conservative1["๐Ÿ’Š Conservative Management
Pain control and anti-emetics
Strain urine and fetal monitor"] Discharge1["โœ… Discharge and Referral
Discharge when criteria met
Referral to Endourology"] CompFactors2["โš ๏ธ Complicating Factors?
Fetal distress or obstruction
Immunocompromised status"] SecondImaging["๐Ÿ” Second Line Imaging
Proceed to Imaging Guidelines
Further diagnostic workup"] Conservative2["๐Ÿ’Š Conservative Management
Pain control and anti-emetics
Close clinical observation"] Discharge2["โœ… Discharge and Referral
Discharge when criteria met
Referral to Endourology"] Start --> Obstructing Obstructing -- "Yes" --> CompFactors1 CompFactors1 -- "Yes" --> Intervention CompFactors1 -- "No" --> Conservative1 Conservative1 --> Discharge1 Conservative1 -- "Re-evaluate" --> CompFactors1 Obstructing -- "No" --> CompFactors2 CompFactors2 -- "Yes" --> SecondImaging CompFactors2 -- "No" --> Conservative2 Conservative2 --> Discharge2 Conservative2 -- "Re-evaluate" --> CompFactors2 style Start fill:#E3E5E5, stroke:#5F747D, stroke-width:1px, rx:10, ry:10, color:#435A64 style Obstructing fill:#FFDAB4, stroke:#BF814A, stroke-width:1px, rx:10, ry:10, color:#5D3A00 style CompFactors1 fill:#FFDAB4, stroke:#BF814A, stroke-width:1px, rx:10, ry:10, color:#5D3A00 style Intervention fill:#FCC4B7, stroke:#D4655F, stroke-width:1px, rx:10, ry:10, color:#A44540 style Conservative1 fill:#89D5F7, stroke:#5886E0, stroke-width:1px, rx:10, ry:10, color:#1961b4 style Discharge1 fill:#A5C9C2, stroke:#41645D, stroke-width:1px, rx:10, ry:10, color:#274F47 style CompFactors2 fill:#FFDAB4, stroke:#BF814A, stroke-width:1px, rx:10, ry:10, color:#5D3A00 style SecondImaging fill:#CFBFF7, stroke:#8560C1, stroke-width:1px, rx:10, ry:10, color:#613C9D style Conservative2 fill:#89D5F7, stroke:#5886E0, stroke-width:1px, rx:10, ry:10, color:#1961b4 style Discharge2 fill:#A5C9C2, stroke:#41645D, stroke-width:1px, rx:10, ry:10, color:#274F47
npx ts-node scripts/migrate-flowcharts-to-markdown.ts approve ad0f39db-8f5b-4281-97f8-6a1765f48f40
#61 - 0af3c893... โœ“ Valid flowchart-v2 4 attempts
pending

๐Ÿ“ท Original Image

Original flowchart

๐Ÿ“Š Generated Mermaid

%%{init: {'theme': 'base', 'themeVariables': { 'fontFamily': 'Nunito, sans-serif'}}}%% flowchart TD Root["๐Ÿ’Š Beta-Agonists
Sympathomimetic agents
Receptor stimulation"] NonSel["โš–๏ธ Non-Selective
Isoproterenol medication
Beta1 = Beta2 activity"] B1Sel["โค๏ธ Beta1-Selective
Dobutamine medication
Beta1 > Beta2 activity"] B2Sel["๐Ÿซ Beta2-Selective
Albuterol and Salmeterol
Terbutaline medication"] Root --> NonSel Root --> B1Sel Root --> B2Sel style Root fill:#A5C9C2, stroke:#41645D, stroke-width:1px, rx:10, ry:10, color:#274F47 style NonSel fill:#FFDAB4, stroke:#BF814A, stroke-width:1px, rx:10, ry:10, color:#5D3A00 style B1Sel fill:#FCC4B7, stroke:#D4655F, stroke-width:1px, rx:10, ry:10, color:#A44540 style B2Sel fill:#89D5F7, stroke:#5886E0, stroke-width:1px, rx:10, ry:10, color:#1961b4
npx ts-node scripts/migrate-flowcharts-to-markdown.ts approve 0af3c893-ac24-4a96-8b14-838db909e6e7
#62 - 9dc41cf0... โœ“ Valid flowchart-v2 1 attempt
pending

๐Ÿ“ท Original Image

Original flowchart

๐Ÿ“Š Generated Mermaid

%%{init: {'theme': 'base', 'themeVariables': { 'fontFamily': 'Nunito, sans-serif'}}}%% flowchart TD Start["่‚ฟ็˜คๅ„ฟ่Œถ้…š่ƒบ็ชๅขž
ๆž้ซ˜ๅพช็Žฏๅ„ฟ่Œถ้…š่ƒบ
ๅฏผ่‡ด้ซ˜่ก€ๅŽ‹ๅฑ่ฑก"] Decision["ๆŽงๅˆถ่ก€ๅŽ‹
ๆœฏๅ‰ๆ ธๅฟƒ็›ฎๆ ‡
็ปดๆŒๅพช็Žฏ็จณๅฎš"] Alpha["็ฌฌไธ€ๆญฅ๏ผšAlpha้˜ปๆ–ญๅ‰‚
้…š่‹„ๆ˜Žๆˆ–ๅ“Œๅ”‘ๅ—ช
้˜ฒๆญข่ฟ‡ๅบฆ่ก€็ฎกๆ”ถ็ผฉ"] Beta["็ฌฌไบŒๆญฅ๏ผšBeta้˜ปๆ–ญๅ‰‚
ไป…ๅœจAlpha้˜ปๆ–ญๅŽ็”จ
ๆŽงๅˆถๅฟƒ็އๅคฑๅธธ"] Surgery["ๆ‰‹ๆœฏๅˆ‡้™ค
ๆ‹ฉๆœŸ่‚พไธŠ่…บๅˆ‡้™ค
ๆœฏไธญไธฅๅฏ†็›‘ๆต‹"] Start --> Decision Decision --> Alpha Alpha --> Beta Beta --> Surgery style Start fill:#FCC4B7, stroke:#D4655F, stroke-width:1px, rx:10, ry:10, color:#A44540 style Decision fill:#FFDAB4, stroke:#BF814A, stroke-width:1px, rx:10, ry:10, color:#5D3A00 style Alpha fill:#89D5F7, stroke:#5886E0, stroke-width:1px, rx:10, ry:10, color:#1961b4 style Beta fill:#CFBFF7, stroke:#8560C1, stroke-width:1px, rx:10, ry:10, color:#613C9D style Surgery fill:#A5C9C2, stroke:#41645D, stroke-width:1px, rx:10, ry:10, color:#274F47
npx ts-node scripts/migrate-flowcharts-to-markdown.ts approve 9dc41cf0-5cb3-4dfb-afb5-188d98c7249d
#63 - d4162063... โœ“ Valid flowchart-v2 0 attempts
pending

๐Ÿ“ท Original Image

Original flowchart

๐Ÿ“Š Generated Mermaid

%%{init: {'theme': 'base', 'themeVariables': { 'fontFamily': 'Nunito, sans-serif'}}}%% flowchart TD Start["๐Ÿ’Š Beta-Agonist
Binds to receptor
Initiates cascade"] Receptor["๐Ÿงฌ Beta-Receptor
GPCR activation
Conformational change"] GsProtein["โšก Gs protein
โฌ†๏ธ protein activity
GDP to GTP exchange"] Adenyl["๐Ÿงช Adenylyl cyclase
โฌ†๏ธ cyclase activity
Membrane bound enzyme"] cAMP["๐Ÿ”‹ cAMP levels
โฌ†๏ธ intracellular cAMP
ATP conversion"] PKA["๐Ÿ”‘ Protein Kinase A
โฌ†๏ธ PKA activity
Regulatory subunit release"] Phospho["โœจ Phosphorylation
Intracellular proteins
Covalent modification"] Response["๐ŸŽฏ Cellular Response
Downstream effect
Physiological change"] Start --> Receptor Receptor --> GsProtein GsProtein --> Adenyl Adenyl -- ATP --> cAMP cAMP --> PKA PKA --> Phospho Phospho --> Response style Start fill:#A5C9C2, stroke:#41645D, stroke-width:1px, rx:10, ry:10, color:#274F47 style Receptor fill:#89D5F7, stroke:#5886E0, stroke-width:1px, rx:10, ry:10, color:#1961b4 style GsProtein fill:#F7C398, stroke:#AE6B35, stroke-width:1px, rx:10, ry:10, color:#9C5D29 style Adenyl fill:#F7C398, stroke:#AE6B35, stroke-width:1px, rx:10, ry:10, color:#9C5D29 style cAMP fill:#CFBFF7, stroke:#8560C1, stroke-width:1px, rx:10, ry:10, color:#613C9D style PKA fill:#F7C398, stroke:#AE6B35, stroke-width:1px, rx:10, ry:10, color:#9C5D29 style Phospho fill:#FFCBE1, stroke:#E34E79, stroke-width:1px, rx:10, ry:10, color:#B0294B style Response fill:#A5C9C2, stroke:#41645D, stroke-width:1px, rx:10, ry:10, color:#274F47
npx ts-node scripts/migrate-flowcharts-to-markdown.ts approve d4162063-b388-4aab-8241-cc2088cc1947
#64 - 90f517cb... โœ“ Valid flowchart-v2 0 attempts
pending

๐Ÿ“ท Original Image

Original flowchart

๐Ÿ“Š Generated Mermaid

%%{init: {'theme': 'base', 'themeVariables': { 'fontFamily': 'Nunito, sans-serif'}}}%% flowchart TD subgraph Action ["Alpha Antagonist Action"] A["๐Ÿ’Š Alpha Antagonist
Binds to receptors
Initiates blockade"] B["๐Ÿšซ Alpha-1 Blockade
Blocks alpha-1 receptor
Prevents catecholamines"] end subgraph Effect ["Physiological Effect"] C["โฌ‡๏ธ Muscle Contraction
Relaxes smooth muscle
Vascular wall relaxation"] D["๐Ÿ’จ Vasodilation
Wider blood vessels
Reduced resistance"] E["โฌ‡๏ธ Blood Pressure
Reduces systemic BP
Antihypertensive effect"] end A --> B B --> C C --> D D --> E style A fill:#A5C9C2, stroke:#41645D, stroke-width:1px, rx:10, ry:10, color:#274F47 style B fill:#FFDAB4, stroke:#BF814A, stroke-width:1px, rx:10, ry:10, color:#5D3A00 style C fill:#89D5F7, stroke:#5886E0, stroke-width:1px, rx:10, ry:10, color:#1961b4 style D fill:#89D5F7, stroke:#5886E0, stroke-width:1px, rx:10, ry:10, color:#1961b4 style E fill:#A5C9C2, stroke:#41645D, stroke-width:1px, rx:10, ry:10, color:#274F47
npx ts-node scripts/migrate-flowcharts-to-markdown.ts approve 90f517cb-6de9-4694-8d36-a04c56eeb84c
#65 - 3991d843... โœ“ Valid flowchart-v2 0 attempts
pending

๐Ÿ“ท Original Image

Original flowchart

๐Ÿ“Š Generated Mermaid

%%{init: {'theme': 'base', 'themeVariables': { 'fontFamily': 'Nunito, sans-serif'}}}%% flowchart TD Start["๐Ÿ’Š Phenylephrine
Selective alpha1 agonist
Systemic administration"] BP["๐Ÿ’ช โฌ†๏ธ Blood Pressure
Alpha1 vasoconstriction
Increased TPR"] Baro["โš–๏ธ Baroreceptors
Aortic arch activation
Carotid sinus firing"] Vagal["๐Ÿง  โฌ†๏ธ Vagal Firing
Parasympathetic output
Nerve activation"] HR["๐Ÿ’“ โฌ‡๏ธ Heart Rate
Reflex bradycardia
Compensatory response"] Start --> BP BP --> Baro Baro --> Vagal Vagal --> HR style Start fill:#A5C9C2, stroke:#41645D, stroke-width:1px, rx:10, ry:10, color:#274F47 style BP fill:#FCC4B7, stroke:#D4655F, stroke-width:1px, rx:10, ry:10, color:#A44540 style Baro fill:#FFDAB4, stroke:#BF814A, stroke-width:1px, rx:10, ry:10, color:#5D3A00 style Vagal fill:#89D5F7, stroke:#5886E0, stroke-width:1px, rx:10, ry:10, color:#1961b4 style HR fill:#A5C9C2, stroke:#41645D, stroke-width:1px, rx:10, ry:10, color:#274F47
npx ts-node scripts/migrate-flowcharts-to-markdown.ts approve 3991d843-d48c-4a28-b4d1-e8fb8a20c904
#66 - c976a0ef... โœ“ Valid flowchart-v2 1 attempt
pending

๐Ÿ“ท Original Image

Original flowchart

๐Ÿ“Š Generated Mermaid

%%{init: {'theme': 'base', 'themeVariables': { 'fontFamily': 'Nunito, sans-serif'}}}%% flowchart TD Start["๐Ÿ’Š Sympathomimetic Overdose
Tachycardia and agitation
Identify toxic substance"] HTN{"โ“ Severe Hypertension?
Monitor blood pressure
Assess end-organ damage"} Labetalol["๐Ÿงช Alpha/Beta-blocker
Give drug like Labetalol
Control โฌ†๏ธ blood pressure"] Supportive["๐Ÿฅ Supportive Care
Administer Benzodiazepines
Monitor vital signs"] Start --> HTN HTN -- Yes --> Labetalol HTN -- No --> Supportive style Start fill:#A5C9C2, stroke:#41645D, stroke-width:1px, rx:10, ry:10, color:#274F47 style HTN fill:#FFDAB4, stroke:#BF814A, stroke-width:1px, rx:10, ry:10, color:#5D3A00 style Labetalol fill:#89D5F7, stroke:#5886E0, stroke-width:1px, rx:10, ry:10, color:#1961b4 style Supportive fill:#CFBFF7, stroke:#8560C1, stroke-width:1px, rx:10, ry:10, color:#613C9D
npx ts-node scripts/migrate-flowcharts-to-markdown.ts approve c976a0ef-f3a3-4558-bccb-e2a013757212
#67 - 67ca2546... โœ“ Valid flowchart-v2 1 attempt
pending

๐Ÿ“ท Original Image

Original flowchart

๐Ÿ“Š Generated Mermaid

%%{init: {'theme': 'base', 'themeVariables': { 'fontFamily': 'Nunito, sans-serif'}}}%% flowchart TD A["๐Ÿ“ Preamble and Consent
Define procedural scope
Obtain written consent"] B["๐Ÿ‘ค History Taking
Record incident timeline
Document patient symptoms"] C["๐Ÿ” Clinical Examination
Physical status assessment
Injury documentation"] D["๐Ÿ”ฌ Investigations
Order necessary labs
Radiology and imaging"] E["๐Ÿ’ก Opinion Formulation
Analyze clinical findings
Synthesize medical expert view"] F["โœ๏ธ Report and Signature
Finalize documentation
Official sign-off"] A --> B B --> C C --> D D --> E E --> F style A fill:#A5C9C2, stroke:#41645D, stroke-width:1px, rx:10, ry:10, color:#274F47 style B fill:#89D5F7, stroke:#5886E0, stroke-width:1px, rx:10, ry:10, color:#1961b4 style C fill:#89D5F7, stroke:#5886E0, stroke-width:1px, rx:10, ry:10, color:#1961b4 style D fill:#F7C398, stroke:#AE6B35, stroke-width:1px, rx:10, ry:10, color:#9C5D29 style E fill:#CFBFF7, stroke:#8560C1, stroke-width:1px, rx:10, ry:10, color:#613C9D style F fill:#A5C9C2, stroke:#41645D, stroke-width:1px, rx:10, ry:10, color:#274F47
npx ts-node scripts/migrate-flowcharts-to-markdown.ts approve 67ca2546-1589-4aea-98c1-42923b891b4f
#68 - 59d33e6c... โœ“ Valid flowchart-v2 1 attempt
pending

๐Ÿ“ท Original Image

Original flowchart

๐Ÿ“Š Generated Mermaid

%%{init: {'theme': 'base', 'themeVariables': { 'fontFamily': 'Nunito, sans-serif'}}}%% flowchart TD Start["๐Ÿ”ฌ Glomerular Insult
Initial kidney trigger
Glomerular damage onset"] Decide{"๐Ÿ“ Primary Site
Identify injury zone
Select central pathway"} Nephrotic1["๐Ÿงช Podocyte Injury
Podocyte effacement
Charge barrier loss"] Nephrotic2["๐Ÿ’ง Nephrotic Syndrome
Massive proteinuria
> 3.5 g/day loss"] Nephritic1["๐Ÿ”ฅ Inflammation
Cellular infiltration
Glomerular wall breach"] Nephritic2["๐Ÿฉธ Nephritic Syndrome
Hematuria findings
RBC cast formation"] Start --> Decide Decide --> Nephrotic1 Nephrotic1 --> Nephrotic2 Decide --> Nephritic1 Nephritic1 --> Nephritic2 style Start fill:#E3E5E5, stroke:#5F747D, stroke-width:1px, rx:10, ry:10, color:#435A64 style Decide fill:#FFDAB4, stroke:#BF814A, stroke-width:1px, rx:10, ry:10, color:#5D3A00 style Nephrotic1 fill:#89D5F7, stroke:#5886E0, stroke-width:1px, rx:10, ry:10, color:#1961b4 style Nephrotic2 fill:#A5C9C2, stroke:#41645D, stroke-width:1px, rx:10, ry:10, color:#274F47 style Nephritic1 fill:#FCC4B7, stroke:#D4655F, stroke-width:1px, rx:10, ry:10, color:#A44540 style Nephritic2 fill:#FFCBE1, stroke:#E34E79, stroke-width:1px, rx:10, ry:10, color:#B0294B
npx ts-node scripts/migrate-flowcharts-to-markdown.ts approve 59d33e6c-5729-4d51-9efc-7726239379ba
#69 - c3453c92... โœ“ Valid flowchart-v2 1 attempt
pending

๐Ÿ“ท Original Image

Original flowchart

๐Ÿ“Š Generated Mermaid

%%{init: {'theme': 'base', 'themeVariables': { 'fontFamily': 'Nunito, sans-serif'}}}%% flowchart TD Root["๐Ÿ’Š Antagonists
Receptor blocking agents
Sympatholytic effects"] Alpha["โšก Alpha-Blockers
Inhibit alpha receptors
Vascular smooth muscle"] Beta["โค๏ธ Beta-Blockers
Inhibit beta receptors
Cardiac and lung tissue"] Phenoxy["๐Ÿงฌ Phenoxybenzamine
Irreversible inhibition
Pheochromocytoma use"] Osins["๐Ÿ“‰ Prazosin, -osins
Selective alpha-1 blockade
Treats hypertension"] Prop["๐Ÿง  Propranolol
Non-selective blocker
Beta-1 and Beta-2"] Metop["๐Ÿซ€ Metoprolol, Atenolol
Selective Beta-1 blocker
Cardioselective agents"] Root --> Alpha Root --> Beta Alpha --> Phenoxy Alpha --> Osins Beta --> Prop Beta --> Metop style Root fill:#E3E5E5, stroke:#5F747D, stroke-width:1px, rx:10, ry:10, color:#435A64 style Alpha fill:#FFDAB4, stroke:#BF814A, stroke-width:1px, rx:10, ry:10, color:#5D3A00 style Beta fill:#FFDAB4, stroke:#BF814A, stroke-width:1px, rx:10, ry:10, color:#5D3A00 style Phenoxy fill:#89D5F7, stroke:#5886E0, stroke-width:1px, rx:10, ry:10, color:#1961b4 style Osins fill:#89D5F7, stroke:#5886E0, stroke-width:1px, rx:10, ry:10, color:#1961b4 style Prop fill:#89D5F7, stroke:#5886E0, stroke-width:1px, rx:10, ry:10, color:#1961b4 style Metop fill:#89D5F7, stroke:#5886E0, stroke-width:1px, rx:10, ry:10, color:#1961b4
npx ts-node scripts/migrate-flowcharts-to-markdown.ts approve c3453c92-e043-4092-93f9-7f6aeffdf9e3
#70 - 8818dfcb... โœ“ Valid flowchart-v2 1 attempt
pending

๐Ÿ“ท Original Image

Original flowchart

๐Ÿ“Š Generated Mermaid

%%{init: {'theme': 'base', 'themeVariables': { 'fontFamily': 'Nunito, sans-serif'}}}%% flowchart TD ANS["๐Ÿง  Autonomic Nervous System
Involuntary motor system
Visceral organ control"] SYM["๐Ÿ”ฅ Sympathetic Division
Thoracolumbar Outflow
Fight or flight response"] PARA["๐ŸงŠ Parasympathetic Division
Craniosacral Outflow
Rest and digest state"] ANS --> SYM ANS --> PARA style ANS fill:#E3E5E5,stroke:#5F747D,stroke-width:1px,rx:10,ry:10,color:#435A64 style SYM fill:#FCC4B7,stroke:#D4655F,stroke-width:1px,rx:10,ry:10,color:#A44540 style PARA fill:#89D5F7,stroke:#5886E0,stroke-width:1px,rx:10,ry:10,color:#1961b4
npx ts-node scripts/migrate-flowcharts-to-markdown.ts approve 8818dfcb-975a-4ec1-b704-e5f25a5d732d
#71 - 57271843... โœ“ Valid flowchart-v2 0 attempts
pending

๐Ÿ“ท Original Image

Original flowchart

๐Ÿ“Š Generated Mermaid

%%{init: {'theme': 'base', 'themeVariables': { 'fontFamily': 'Nunito, sans-serif'}}}%% flowchart TD subgraph SG1 ["Epinephrine + Alpha-Blocker"] Start1["๐Ÿ’‰ Epinephrine
Administered with blocker
Non-selective agonist"] AlphaB["๐Ÿšซ Alpha-Blocker
Blocks alpha-1 receptors
Prevents vasoconstriction"] A1B["๐Ÿ“‰ alpha-1: Blocked
No alpha-1 activation
Resistance cannot โฌ†๏ธ"] B2U["๐Ÿ“‰ beta-2: Unopposed
Vasodilation dominance
Significant โฌ‡๏ธ TPR"] Net1["โš ๏ธ Net Effect: โฌ‡๏ธ MAP
Epinephrine Reversal
Pressure falls overall"] end subgraph SG2 ["Epinephrine Alone"] Start2["๐Ÿ’‰ Epinephrine
Isolated administration
High dose effects"] A1V["๐Ÿ“ˆ alpha-1: Vasoconstrict
Significant โฌ†๏ธโฌ†๏ธ TPR
Primary vascular effect"] B2V["๐Ÿ“‰ beta-2: Vasodilation
Minor โฌ‡๏ธ resistance
Opposed by alpha-1"] Net2["โœ… Net Effect: โฌ†๏ธ MAP
Systolic pressure rises
Overall โฌ†๏ธ Pressure"] end %% Connections SG1 Start1 --> AlphaB AlphaB --> A1B Start1 --> B2U A1B --> Net1 B2U --> Net1 %% Connections SG2 Start2 --> A1V Start2 --> B2V A1V --> Net2 B2V --> Net2 %% Styles style Start1 fill:#E3E5E5, stroke:#5F747D, stroke-width:1px, rx:10, ry:10, color:#435A64 style AlphaB fill:#FFCBE1, stroke:#E34E79, stroke-width:1px, rx:10, ry:10, color:#B0294B style A1B fill:#FFDAB4, stroke:#BF814A, stroke-width:1px, rx:10, ry:10, color:#5D3A00 style B2U fill:#89D5F7, stroke:#5886E0, stroke-width:1px, rx:10, ry:10, color:#1961b4 style Net1 fill:#FCC4B7, stroke:#D4655F, stroke-width:1px, rx:10, ry:10, color:#A44540 style Start2 fill:#E3E5E5, stroke:#5F747D, stroke-width:1px, rx:10, ry:10, color:#435A64 style A1V fill:#FFDAB4, stroke:#BF814A, stroke-width:1px, rx:10, ry:10, color:#5D3A00 style B2V fill:#89D5F7, stroke:#5886E0, stroke-width:1px, rx:10, ry:10, color:#1961b4 style Net2 fill:#A5C9C2, stroke:#41645D, stroke-width:1px, rx:10, ry:10, color:#274F47
npx ts-node scripts/migrate-flowcharts-to-markdown.ts approve 57271843-465a-4818-9d8d-bb6b6847ded9
#72 - c2017450... โœ“ Valid flowchart-v2 5 attempts
pending

๐Ÿ“ท Original Image

Original flowchart

๐Ÿ“Š Generated Mermaid

%%{init: {'theme': 'base', 'themeVariables': { 'fontFamily': 'Nunito, sans-serif'}}}%% flowchart TD Start["๐ŸŒฑ Primordial Germ Cell
Origin of gamete line
Early embryonic stage"] Mitosis1["๐Ÿ”„ Mitosis
Cellular proliferation
Daughter cell formation"] Gametogonium["๐Ÿงฌ Gametogonium
Diploid state 2N, 2C
Pre-replication phase"] Mitosis2["๐Ÿ”„ Mitosis
Preparation for meiosis
DNA replication occurs"] Primary["๐Ÿ”ฌ Primary Gametocyte
Diploid state 2N, 4C
Homologous pairs ready"] Meiosis1["โœ‚๏ธ Meiosis I
Reductional division
Separates homologues"] Secondary["๐ŸŒ“ Secondary Gametocyte
Haploid state 1N, 2C
Sister chromatids stay"] Meiosis2["โšก Meiosis II
Equational division
Separates chromatids"] Gamete["๐ŸŽฏ Gamete
Haploid state 1N, 1C
Mature functional cell"] Start --> Mitosis1 Mitosis1 --> Gametogonium Gametogonium --> Mitosis2 Mitosis2 --> Primary Primary --> Meiosis1 Meiosis1 --> Secondary Secondary --> Meiosis2 Meiosis2 --> Gamete style Start fill:#A5C9C2, stroke:#41645D, stroke-width:1px, rx:10, ry:10, color:#274F47 style Mitosis1 fill:#FFDAB4, stroke:#BF814A, stroke-width:1px, rx:10, ry:10, color:#5D3A00 style Gametogonium fill:#E3E5E5, stroke:#5F747D, stroke-width:1px, rx:10, ry:10, color:#435A64 style Mitosis2 fill:#FFDAB4, stroke:#BF814A, stroke-width:1px, rx:10, ry:10, color:#5D3A00 style Primary fill:#89D5F7, stroke:#5886E0, stroke-width:1px, rx:10, ry:10, color:#1961b4 style Meiosis1 fill:#FFDAB4, stroke:#BF814A, stroke-width:1px, rx:10, ry:10, color:#5D3A00 style Secondary fill:#CFBFF7, stroke:#8560C1, stroke-width:1px, rx:10, ry:10, color:#613C9D style Meiosis2 fill:#FFDAB4, stroke:#BF814A, stroke-width:1px, rx:10, ry:10, color:#5D3A00 style Gamete fill:#A5C9C2, stroke:#41645D, stroke-width:1px, rx:10, ry:10, color:#274F47
npx ts-node scripts/migrate-flowcharts-to-markdown.ts approve c2017450-008f-44c7-b88e-1d449f721dab
#73 - e4b46a8b... โœ“ Valid flowchart-v2 0 attempts
pending

๐Ÿ“ท Original Image

Original flowchart

๐Ÿ“Š Generated Mermaid

%%{init: {'theme': 'base', 'themeVariables': { 'fontFamily': 'Nunito, sans-serif'}}}%% flowchart TD Start["๐Ÿงฌ Spermatogonium
Diploid cell 2n, 2d
Initial germ cell"] Primary["๐Ÿ”ฌ Primary Spermatocyte
Diploid cell 2n, 4d
Post DNA replication"] Secondary["๐ŸŒ“ Secondary Spermatocyte
Haploid cell 1n, 2d
End of Meiosis I"] Spermatid["๐ŸŒ‘ Spermatid
Haploid cell 1n, 1d
End of Meiosis II"] Spermatozoon["๐ŸŽ“ Spermatozoon
Mature cell 1n, 1d
Functional motile gamete"] Start -- Mitosis --> Primary Primary -- Meiosis I --> Secondary Secondary -- Meiosis II --> Spermatid Spermatid -- Spermiogenesis --> Spermatozoon style Start fill:#E3E5E5, stroke:#5F747D, stroke-width:1px, rx:10, ry:10, color:#435A64 style Primary fill:#F7C398, stroke:#AE6B35, stroke-width:1px, rx:10, ry:10, color:#9C5D29 style Secondary fill:#CFBFF7, stroke:#8560C1, stroke-width:1px, rx:10, ry:10, color:#613C9D style Spermatid fill:#89D5F7, stroke:#5886E0, stroke-width:1px, rx:10, ry:10, color:#1961b4 style Spermatozoon fill:#A5C9C2, stroke:#41645D, stroke-width:1px, rx:10, ry:10, color:#274F47
npx ts-node scripts/migrate-flowcharts-to-markdown.ts approve e4b46a8b-a2bc-423b-8d09-3c2be04a57b3
#74 - 90b5adb1... โœ“ Valid flowchart-v2 0 attempts
pending

๐Ÿ“ท Original Image

Original flowchart

๐Ÿ“Š Generated Mermaid

%%{init: {'theme': 'base', 'themeVariables': { 'fontFamily': 'Nunito, sans-serif'}}}%% flowchart TD Start["๐Ÿฅ Acute Appendicitis
Initial presentation assessment
Diagnostic confirmation required"] Type{"โ“ Disease Type
Evaluate clinical severity
Imaging findings scan"} Uncomp["โœ… Uncomplicated
Inflammation only present
No signs of rupture"] CompAbs["๐Ÿ’Š Complicated
Abscess or phlegmon focus
Localized inflammatory mass"] CompPerf["โš ๏ธ Complicated
Free perforation present
Evidence of peritonitis"] LapApp["๐Ÿ”ช Laparoscopic Surgery
Standard appendectomy procedure
Minimally invasive approach"] PostOpAbx["๐Ÿ’Š Post-op Antibiotics
Duration <= 24 hours
Limited prophylactic use"] InitialTx["๐Ÿ’‰ Initial Management
IV Abx +/- drainage
Stabilize inflammatory mass"] IntervalApp["๐Ÿ“… Interval Surgery
Wait 6-8 weeks total
Elective appendectomy later"] UrgentApp["๐Ÿšจ Urgent Surgery
Immediate appendectomy needed
IV Abx for 3-7 days"] Start --> Type Type --> Uncomp Type --> CompAbs Type --> CompPerf Uncomp --> LapApp LapApp --> PostOpAbx CompAbs --> InitialTx InitialTx --> IntervalApp CompPerf --> UrgentApp style Start fill:#A5C9C2, stroke:#41645D, stroke-width:1px, rx:10, ry:10, color:#274F47 style Type fill:#FFDAB4, stroke:#BF814A, stroke-width:1px, rx:10, ry:10, color:#5D3A00 style Uncomp fill:#E3E5E5, stroke:#5F747D, stroke-width:1px, rx:10, ry:10, color:#435A64 style CompAbs fill:#E3E5E5, stroke:#5F747D, stroke-width:1px, rx:10, ry:10, color:#435A64 style CompPerf fill:#FCC4B7, stroke:#D4655F, stroke-width:1px, rx:10, ry:10, color:#A44540 style LapApp fill:#89D5F7, stroke:#5886E0, stroke-width:1px, rx:10, ry:10, color:#1961b4 style PostOpAbx fill:#A5C9C2, stroke:#41645D, stroke-width:1px, rx:10, ry:10, color:#274F47 style InitialTx fill:#CFBFF7, stroke:#8560C1, stroke-width:1px, rx:10, ry:10, color:#613C9D style IntervalApp fill:#89D5F7, stroke:#5886E0, stroke-width:1px, rx:10, ry:10, color:#1961b4 style UrgentApp fill:#FCC4B7, stroke:#D4655F, stroke-width:1px, rx:10, ry:10, color:#A44540
npx ts-node scripts/migrate-flowcharts-to-markdown.ts approve 90b5adb1-0c62-4ae1-88de-66732ccc438e
#75 - 49b2177f... โœ“ Valid flowchart-v2 0 attempts
pending

๐Ÿ“ท Original Image

Original flowchart

๐Ÿ“Š Generated Mermaid

%%{init: {'theme': 'base', 'themeVariables': { 'fontFamily': 'Nunito, sans-serif'}}}%% flowchart TD Start["๐Ÿšจ Hypertensive Emergency
Severe HTN present
End-organ damage seen"] Goal["๐ŸŽฏ Management Goal
Controlled BP reduction
Prevent further damage"] Initial["๐Ÿ“‰ Initial Phase
โฌ‡๏ธ MAP by <= 25 percent
Target within first 8 hrs"] Subsequent["โฑ๏ธ Subsequent Phase
Normalize BP safely
Target over 24-48 hrs"] Meds["๐Ÿ’Š IV Medications
Administer Labetalol
Administer Nicardipine"] Monitor["๐Ÿ‘๏ธ Close Monitoring
Avoid rapid BP drops
Continuous observation"] Start --> Goal Goal --> Initial Initial --> Subsequent Subsequent --> Meds Meds --> Monitor style Start fill:#FCC4B7,stroke:#D4655F,stroke-width:1px,rx:10,ry:10,color:#A44540 style Goal fill:#FFDAB4,stroke:#BF814A,stroke-width:1px,rx:10,ry:10,color:#5D3A00 style Initial fill:#89D5F7,stroke:#5886E0,stroke-width:1px,rx:10,ry:10,color:#1961b4 style Subsequent fill:#89D5F7,stroke:#5886E0,stroke-width:1px,rx:10,ry:10,color:#1961b4 style Meds fill:#CFBFF7,stroke:#8560C1,stroke-width:1px,rx:10,ry:10,color:#613C9D style Monitor fill:#A5C9C2,stroke:#41645D,stroke-width:1px,rx:10,ry:10,color:#274F47
npx ts-node scripts/migrate-flowcharts-to-markdown.ts approve 49b2177f-6a1c-4f0a-b0f8-785ac8061c27
#76 - 47556963... โœ“ Valid flowchart-v2 4 attempts
pending

๐Ÿ“ท Original Image

Original flowchart

๐Ÿ“Š Generated Mermaid

%%{init: {'theme': 'base', 'themeVariables': { 'fontFamily': 'Nunito, sans-serif'}}}%% flowchart TD Start["๐Ÿšจ Hypercalcemic Crisis
Severe calcium elevation
Emergency medical management"] Step1["๐Ÿ’ง Step 1: IV Hydration
Normal Saline (NS)
Restore intravascular volume"] Step2["๐Ÿ’Š Step 2: Furosemide
Give after repletion
Promote urinary excretion"] Step3["๐Ÿฆด Step 3: Bisphosphonates
Inhibit bone resorption
Long-term calcium control"] Step4["โšก Step 4: Calcitonin
Rapid effect onset
Immediate calcium lowering"] End["๐Ÿฅ Consider Dialysis
Severe or Refractory
Renal failure management"] Start --> Step1 Step1 --> Step2 Step2 --> Step3 Step3 --> Step4 Step4 -.->|"Severe/Refractory"| End style Start fill:#FCC4B7, stroke:#D4655F, stroke-width:1px, rx:10, ry:10, color:#A44540 style Step1 fill:#89D5F7, stroke:#5886E0, stroke-width:1px, rx:10, ry:10, color:#1961b4 style Step2 fill:#89D5F7, stroke:#5886E0, stroke-width:1px, rx:10, ry:10, color:#1961b4 style Step3 fill:#89D5F7, stroke:#5886E0, stroke-width:1px, rx:10, ry:10, color:#1961b4 style Step4 fill:#89D5F7, stroke:#5886E0, stroke-width:1px, rx:10, ry:10, color:#1961b4 style End fill:#CFBFF7, stroke:#8560C1, stroke-width:1px, rx:10, ry:10, color:#613C9D
npx ts-node scripts/migrate-flowcharts-to-markdown.ts approve 47556963-97ac-4f34-8dda-440fdaa09dc9
#77 - c5d29619... โœ“ Valid flowchart-v2 0 attempts
pending

๐Ÿ“ท Original Image

Original flowchart

๐Ÿ“Š Generated Mermaid

%%{init: {'theme': 'base', 'themeVariables': { 'fontFamily': 'Nunito, sans-serif'}}}%% flowchart TD Start["๐Ÿงฌ Oogonium 2n
Diploid germ cell
Early fetal life"] Div1["๐Ÿ”„ Meiosis I
Initial division begins
Genetic recombination"] Prim["๐Ÿฅš Primary Oocyte 2n
Developed from oogonium
Ready for arrest"] Arr1["๐Ÿ›‘ Prophase I
Arrested until puberty
Diplotene stage"] Sec["๐ŸŒ™ Secondary Oocyte n
Occurs after puberty
Haploid cell formed"] Arr2["๐Ÿ›‘ Metaphase II
Second arrest phase
Awaiting fertilization"] Final["๐Ÿ‘ถ Ovum n + 2nd PB
Meiosis II complete
Fertilization required"] Start --> Div1 Div1 --> Prim Prim -- "Arrested in" --> Arr1 Arr1 -- "Puberty" --> Sec Sec -- "Arrested in" --> Arr2 Arr2 -- "Fertilization" --> Final style Start fill:#E3E5E5, stroke:#5F747D, stroke-width:1px, rx:10, ry:10, color:#435A64 style Div1 fill:#FFDAB4, stroke:#BF814A, stroke-width:1px, rx:10, ry:10, color:#5D3A00 style Prim fill:#CFBFF7, stroke:#8560C1, stroke-width:1px, rx:10, ry:10, color:#613C9D style Arr1 fill:#FCC4B7, stroke:#D4655F, stroke-width:1px, rx:10, ry:10, color:#A44540 style Sec fill:#89D5F7, stroke:#5886E0, stroke-width:1px, rx:10, ry:10, color:#1961b4 style Arr2 fill:#FCC4B7, stroke:#D4655F, stroke-width:1px, rx:10, ry:10, color:#A44540 style Final fill:#A5C9C2, stroke:#41645D, stroke-width:1px, rx:10, ry:10, color:#274F47
npx ts-node scripts/migrate-flowcharts-to-markdown.ts approve c5d29619-469d-4a50-93b5-c8f9fb6963e8
#78 - 2c45cab3... โœ“ Valid flowchart-v2 0 attempts
pending

๐Ÿ“ท Original Image

Original flowchart

๐Ÿ“Š Generated Mermaid

%%{init: {'theme': 'base', 'themeVariables': { 'fontFamily': 'Nunito, sans-serif'}}}%% flowchart TD subgraph M1S ["๐Ÿงฌ Meiosis I Error"] M1Parent["๐Ÿงซ Parent Cell
Diploid germ cell
Initial replication"] M1NDJ["โš ๏ธ Nondisjunction
Homologous failure
Occurs in Meiosis I"] M1NP["โž• Result (n+1)
Extra chromosome
Gametes affected"] M1NM["โž– Result (n-1)
Missing chromosome
Gametes affected"] M1Parent --> M1NDJ M1NDJ --> M1NP M1NDJ --> M1NM end subgraph M2S ["๐Ÿงฌ Meiosis II Error"] M2Parent["๐Ÿงซ Parent Cell
Diploid germ cell
Initial replication"] M2Norm1["โœ… Normal Meiosis I
Homologues separate
Secondary gametes"] M2NDJ["โš ๏ธ Nondisjunction
Sister chromatids
Fail in Meiosis II"] M2Normal["โœ… Normal (n)
Euploid gamete
Typical count"] M2NP["โž• Result (n+1)
Extra chromosome
Aneuploid result"] M2NM["โž– Result (n-1)
Missing chromosome
Aneuploid result"] M2Parent --> M2Norm1 M2Norm1 --> M2NDJ M2Norm1 --> M2Normal M2NDJ --> M2NP M2NDJ --> M2NM end style M1Parent fill:#E3E5E5, stroke:#5F747D, stroke-width:1px, rx:10, ry:10, color:#435A64 style M1NDJ fill:#FFDAB4, stroke:#BF814A, stroke-width:1px, rx:10, ry:10, color:#5D3A00 style M1NP fill:#FCC4B7, stroke:#D4655F, stroke-width:1px, rx:10, ry:10, color:#A44540 style M1NM fill:#FCC4B7, stroke:#D4655F, stroke-width:1px, rx:10, ry:10, color:#A44540 style M2Parent fill:#E3E5E5, stroke:#5F747D, stroke-width:1px, rx:10, ry:10, color:#435A64 style M2Norm1 fill:#89D5F7, stroke:#5886E0, stroke-width:1px, rx:10, ry:10, color:#1961b4 style M2NDJ fill:#FFDAB4, stroke:#BF814A, stroke-width:1px, rx:10, ry:10, color:#5D3A00 style M2Normal fill:#A5C9C2, stroke:#41645D, stroke-width:1px, rx:10, ry:10, color:#274F47 style M2NP fill:#FCC4B7, stroke:#D4655F, stroke-width:1px, rx:10, ry:10, color:#A44540 style M2NM fill:#FCC4B7, stroke:#D4655F, stroke-width:1px, rx:10, ry:10, color:#A44540
npx ts-node scripts/migrate-flowcharts-to-markdown.ts approve 2c45cab3-d5df-4a8f-9609-9118c5cacc45
#79 - 71577f89... โœ“ Valid flowchart-v2 1 attempt
pending

๐Ÿ“ท Original Image

Original flowchart

๐Ÿ“Š Generated Mermaid

%%{init: {'theme': 'base', 'themeVariables': { 'fontFamily': 'Nunito, sans-serif'}}}%% flowchart TD Start["๐Ÿฃ Zygote
Single totipotent cell
Fertilization product"] TwoCell["๐Ÿงฌ 2-Cell Stage
Initial mitotic cleavage
30 hours post-fertilization"] FourCell["๐Ÿงฌ 4-Cell Stage
Continued blastomere division
40 to 50 hours post-sperm"] Morula["๐Ÿ‡ Morula
16 to 32 cell cluster
Compaction phase begins"] Start --> TwoCell TwoCell --> FourCell FourCell --> Morula style Start fill:#A5C9C2, stroke:#41645D, stroke-width:1px, rx:10, ry:10, color:#274F47 style TwoCell fill:#89D5F7, stroke:#5886E0, stroke-width:1px, rx:10, ry:10, color:#1961b4 style FourCell fill:#89D5F7, stroke:#5886E0, stroke-width:1px, rx:10, ry:10, color:#1961b4 style Morula fill:#A5C9C2, stroke:#41645D, stroke-width:1px, rx:10, ry:10, color:#274F47
npx ts-node scripts/migrate-flowcharts-to-markdown.ts approve 71577f89-799d-4a76-928b-26b565261deb
#80 - ce87cc33... โœ“ Valid flowchart-v2 0 attempts
pending

๐Ÿ“ท Original Image

Original flowchart

๐Ÿ“Š Generated Mermaid

%%{init: {'theme': 'base', 'themeVariables': { 'fontFamily': 'Nunito, sans-serif'}}}%% flowchart TD Start["๐Ÿฃ Uterine Entry
Morula enters uterus
Day 4 post-fertilization"] Fluid["๐Ÿงช Fluid Influx
Fluid penetrates Zona Pellucida
Pressure increases inside"] Blastocoel["๐Ÿ’ง Blastocoel Formation
Cavity space appears
Blastocoel fluid fills center"] Diff["๐Ÿงฌ Differentiation
Trophectoderm forms outer layer
Embryoblast forms inner mass"] Hatch["๐Ÿฅš Hatching
Zona Pellucida degenerates
Blastocyst emerges from shell"] Ready["๐ŸŽฏ Implantation Ready
Trophoblast exposure complete
Prepared for uterine attachment"] Start --> Fluid Fluid --> Blastocoel Blastocoel --> Diff Diff --> Hatch Hatch --> Ready style Start fill:#A5C9C2, stroke:#41645D, stroke-width:1px, rx:10, ry:10, color:#274F47 style Fluid fill:#FFDAB4, stroke:#BF814A, stroke-width:1px, rx:10, ry:10, color:#5D3A00 style Blastocoel fill:#89D5F7, stroke:#5886E0, stroke-width:1px, rx:10, ry:10, color:#1961b4 style Diff fill:#CFBFF7, stroke:#8560C1, stroke-width:1px, rx:10, ry:10, color:#613C9D style Hatch fill:#FCC4B7, stroke:#D4655F, stroke-width:1px, rx:10, ry:10, color:#A44540 style Ready fill:#A5C9C2, stroke:#41645D, stroke-width:1px, rx:10, ry:10, color:#274F47
npx ts-node scripts/migrate-flowcharts-to-markdown.ts approve ce87cc33-2255-4021-8b0f-ef6cd2f295ae
#81 - f20ecfd9... โœ“ Valid flowchart-v2 0 attempts
pending

๐Ÿ“ท Original Image

Original flowchart

๐Ÿ“Š Generated Mermaid

%%{init: {'theme': 'base', 'themeVariables': { 'fontFamily': 'Nunito, sans-serif'}}}%% flowchart TD START["๐Ÿงฌ Sperm Binding
Sperm binds ZP3 glycoprotein
Initial contact with zona"] ACRO["โšก Acrosome Reaction
Reaction is triggered
Calcium signaling begins"] ENZ["๐Ÿงช Enzyme Release
Acrosin enzymes released
Proteolytic activity starts"] DIGEST["๐Ÿ•ณ๏ธ ZP Digestion
Sperm digests path thru ZP
Progresses to membrane"] FUSE["๐Ÿค Membrane Fusion
Sperm fuses with oocyte
Membrane integration"] CORT["๐Ÿ›ก๏ธ Cortical Reaction
Prevents polyspermy entry
Fast and slow blocks"] CALC["๐ŸŒŠ Ca2+ Influx
Cortical granule release
Intracellular calcium rise"] BLOCK["๐Ÿงฑ ZP Hardening
Zona Pellucida hardens
Permanent block to sperm"] MEI["โณ Meiosis II
Oocyte completes division
Second polar body forms"] PRO["Kernels Nuclei
Male and female pronuclei
Genetic material prepares"] ZYG["๐Ÿฃ Zygote Formation
Pronuclear fusion occurs
Diploid embryo created"] START --> ACRO ACRO --> ENZ ENZ --> DIGEST DIGEST --> FUSE FUSE --> CORT CORT --> CALC CALC --> BLOCK FUSE --> MEI MEI --> PRO PRO --> ZYG style START fill:#A5C9C2, stroke:#41645D, stroke-width:1px, rx:10, ry:10, color:#274F47 style ACRO fill:#FFDAB4, stroke:#BF814A, stroke-width:1px, rx:10, ry:10, color:#5D3A00 style ENZ fill:#89D5F7, stroke:#5886E0, stroke-width:1px, rx:10, ry:10, color:#1961b4 style DIGEST fill:#89D5F7, stroke:#5886E0, stroke-width:1px, rx:10, ry:10, color:#1961b4 style FUSE fill:#CFBFF7, stroke:#8560C1, stroke-width:1px, rx:10, ry:10, color:#613C9D style CORT fill:#FFDAB4, stroke:#BF814A, stroke-width:1px, rx:10, ry:10, color:#5D3A00 style CALC fill:#FCC4B7, stroke:#D4655F, stroke-width:1px, rx:10, ry:10, color:#A44540 style BLOCK fill:#A5C9C2, stroke:#41645D, stroke-width:1px, rx:10, ry:10, color:#274F47 style MEI fill:#F7C398, stroke:#AE6B35, stroke-width:1px, rx:10, ry:10, color:#9C5D29 style PRO fill:#F7C398, stroke:#AE6B35, stroke-width:1px, rx:10, ry:10, color:#9C5D29 style ZYG fill:#A5C9C2, stroke:#41645D, stroke-width:1px, rx:10, ry:10, color:#274F47
npx ts-node scripts/migrate-flowcharts-to-markdown.ts approve f20ecfd9-5ba7-4e48-b879-117dddc502b8
#82 - e02e6896... โœ“ Valid flowchart-v2 4 attempts
pending

๐Ÿ“ท Original Image

Original flowchart

๐Ÿ“Š Generated Mermaid

%%{init: {'theme': 'base', 'themeVariables': { 'fontFamily': 'Nunito, sans-serif'}}}%% flowchart TD Start["๐Ÿ”ฌ Testicular GCT
Germ cell origin
Male malignancy"] Seminoma["๐ŸŸก Seminoma
Slow growing tumor
Radiosensitive type"] NonSeminoma["๐Ÿ”ต Non-Seminoma
Mixed cell types
Aggressive growth"] Embryonal["๐Ÿ”ด Embryonal Carcinoma
Hemorrhagic mass
Painful lesion"] YolkSac["๐ŸŸก Yolk Sac Tumor
โฌ†๏ธ AFP marker
Schiller Duval bodies"] Chorio["๐Ÿ”ด Choriocarcinoma
โฌ†๏ธ hCG levels
Early hematogenous spread"] Teratoma["๐ŸŸฃ Teratoma
Multiple germ layers
Mature or immature"] Start --> Seminoma Start --> NonSeminoma NonSeminoma --> Embryonal NonSeminoma --> YolkSac NonSeminoma --> Chorio NonSeminoma --> Teratoma style Start fill:#E3E5E5, stroke:#5F747D, stroke-width:1px, rx:10, ry:10, color:#435A64 style Seminoma fill:#FFDAB4, stroke:#BF814A, stroke-width:1px, rx:10, ry:10, color:#5D3A00 style NonSeminoma fill:#89D5F7, stroke:#5886E0, stroke-width:1px, rx:10, ry:10, color:#1961b4 style Embryonal fill:#FCC4B7, stroke:#D4655F, stroke-width:1px, rx:10, ry:10, color:#A44540 style YolkSac fill:#F7C398, stroke:#AE6B35, stroke-width:1px, rx:10, ry:10, color:#9C5D29 style Chorio fill:#FCC4B7, stroke:#D4655F, stroke-width:1px, rx:10, ry:10, color:#A44540 style Teratoma fill:#CFBFF7, stroke:#8560C1, stroke-width:1px, rx:10, ry:10, color:#613C9D
npx ts-node scripts/migrate-flowcharts-to-markdown.ts approve e02e6896-98be-4862-868d-32548e8649e9
#83 - 5dca766d... โœ“ Valid flowchart-v2 1 attempt
pending

๐Ÿ“ท Original Image

Original flowchart

๐Ÿ“Š Generated Mermaid

%%{init: {'theme': 'base', 'themeVariables': { 'fontFamily': 'Nunito, sans-serif'}}}%% flowchart TD Start["๐ŸŒฑ Epiblast Cells
Pluripotent progenitor layer
Source of all germ layers"] Invag["โšก Invagination
Primitive streak formation
Cells migrate inward"] Remain["๐Ÿงฌ Remaining Epiblast
Non-migrating cell layer
Differentiates at surface"] Wave1["๐ŸŒŠ First Wave
Cells displace hypoblast
Formation of deep layer"] Wave2["๐ŸŒŠ Second Wave
Cells fill middle space
Formation of central layer"] Endo["๐ŸŸข Endoderm
Internal lining formation
Gut and respiratory tubes"] Meso["๐Ÿ”ด Mesoderm
Middle layer development
Muscles and bones"] Ecto["๐Ÿ”ต Ectoderm
External layer formation
Skin and nervous system"] Start --> Invag Start --> Remain Invag --> Wave1 Invag --> Wave2 Wave1 --> Endo Wave2 --> Meso Remain --> Ecto style Start fill:#A5C9C2, stroke:#41645D, stroke-width:1px, rx:10, ry:10, color:#274F47 style Invag fill:#FFDAB4, stroke:#BF814A, stroke-width:1px, rx:10, ry:10, color:#5D3A00 style Remain fill:#E3E5E5, stroke:#5F747D, stroke-width:1px, rx:10, ry:10, color:#435A64 style Wave1 fill:#89D5F7, stroke:#5886E0, stroke-width:1px, rx:10, ry:10, color:#1961b4 style Wave2 fill:#89D5F7, stroke:#5886E0, stroke-width:1px, rx:10, ry:10, color:#1961b4 style Endo fill:#A5C9C2, stroke:#41645D, stroke-width:1px, rx:10, ry:10, color:#274F47 style Meso fill:#FCC4B7, stroke:#D4655F, stroke-width:1px, rx:10, ry:10, color:#A44540 style Ecto fill:#CFBFF7, stroke:#8560C1, stroke-width:1px, rx:10, ry:10, color:#613C9D
npx ts-node scripts/migrate-flowcharts-to-markdown.ts approve 5dca766d-af76-4e27-9f74-4c8f8f31b903
#84 - 823cf2c8... โœ“ Valid flowchart-v2 1 attempt
pending

๐Ÿ“ท Original Image

Original flowchart

๐Ÿ“Š Generated Mermaid

%%{init: {'theme': 'base', 'themeVariables': { 'fontFamily': 'Nunito, sans-serif'}}}%% flowchart TD Start["๐Ÿซ€ Advanced HF Diagnosis
Severe heart failure state
NYHA Class III or IV"] Assess{"โ“ Refractory Symptoms?
Persistent despite therapy
Reduced functional capacity"} Palliative["โš–๏ธ Palliative Care Consult
Expert symptom assessment
Multidisciplinary support"] Management["๐Ÿ’Š Symptom Management & ACP
Aggressive comfort focus
Advance Care Planning"] Success["โœจ Improved QoL
Better quality of life
Alignment with goals"] Standard["๐Ÿฅ Standard HF Care
Continue GDMT therapy
Monitor clinical status"] Start --> Assess Assess -- Yes --> Palliative Assess -- No --> Standard Palliative --> Management Management --> Success style Start fill:#A5C9C2, stroke:#41645D, stroke-width:1px, rx:10, ry:10, color:#274F47 style Assess fill:#FFDAB4, stroke:#BF814A, stroke-width:1px, rx:10, ry:10, color:#5D3A00 style Palliative fill:#CFBFF7, stroke:#8560C1, stroke-width:1px, rx:10, ry:10, color:#613C9D style Management fill:#89D5F7, stroke:#5886E0, stroke-width:1px, rx:10, ry:10, color:#1961b4 style Success fill:#A5C9C2, stroke:#41645D, stroke-width:1px, rx:10, ry:10, color:#274F47 style Standard fill:#E3E5E5, stroke:#5F747D, stroke-width:1px, rx:10, ry:10, color:#435A64
npx ts-node scripts/migrate-flowcharts-to-markdown.ts approve 823cf2c8-a4f8-424a-a5af-6c657ac7ce35
#85 - 380b7b9d... โœ“ Valid flowchart-v2 5 attempts
pending

๐Ÿ“ท Original Image

Original flowchart

๐Ÿ“Š Generated Mermaid

%%{init: {'theme': 'base', 'themeVariables': { 'fontFamily': 'Nunito, sans-serif'}}}%% flowchart TD Node1["๐Ÿ“ Apposition
Initial blastocyst contact
Loose tissue alignment"] Node2["๐Ÿค Adhesion
Firm physical attachment
Integrin mediated binding"] Node3["โš”๏ธ Invasion
Trophoblast penetration
Endometrial remodeling"] Node1 --> Node2 Node2 --> Node3 style Node1 fill:#A5C9C2, stroke:#41645D, stroke-width:1px, rx:10, ry:10, color:#274F47 style Node2 fill:#FFDAB4, stroke:#BF814A, stroke-width:1px, rx:10, ry:10, color:#5D3A00 style Node3 fill:#FCC4B7, stroke:#D4655F, stroke-width:1px, rx:10, ry:10, color:#A44540
npx ts-node scripts/migrate-flowcharts-to-markdown.ts approve 380b7b9d-c1ce-4f01-863c-a9f23c5cc491
#86 - 8f6cc275... โœ“ Valid flowchart-v2 0 attempts
pending

๐Ÿ“ท Original Image

Original flowchart

๐Ÿ“Š Generated Mermaid

%%{init: {'theme': 'base', 'themeVariables': { 'fontFamily': 'Nunito, sans-serif'}}}%% flowchart TD Start["๐Ÿฅš Morula
16-cell stage ball
Solid mass formation"] Compaction["๐Ÿงฌ Compaction
Cell-to-cell adhesion
Outer cell sealing"] Blastocyst["โœจ Blastocyst Formation
Cavitation process begins
Fluid filled cavity"] Hatching["๐Ÿฃ Hatching
Exits Zona Pellucida
Ready for implantation"] DiffBlast["๐Ÿ” Differentiated blastocyst
Distinct cell lineages
Polarized structure"] ICM["๐Ÿ‘ถ Inner Cell Mass
Embryoblast cells
Forms the embryo"] Trophoblast["๐Ÿ›ก๏ธ Trophoblast
Outer cell layer
Forms the placenta"] Start --> Compaction Compaction --> Blastocyst Blastocyst --> Hatching Blastocyst --> DiffBlast DiffBlast -->|gives rise to| ICM DiffBlast -->|gives rise to| Trophoblast style Start fill:#A5C9C2, stroke:#41645D, stroke-width:1px, rx:10, ry:10, color:#274F47 style Compaction fill:#FFDAB4, stroke:#BF814A, stroke-width:1px, rx:10, ry:10, color:#5D3A00 style Blastocyst fill:#89D5F7, stroke:#5886E0, stroke-width:1px, rx:10, ry:10, color:#1961b4 style Hatching fill:#A5C9C2, stroke:#41645D, stroke-width:1px, rx:10, ry:10, color:#274F47 style DiffBlast fill:#FFDAB4, stroke:#BF814A, stroke-width:1px, rx:10, ry:10, color:#5D3A00 style ICM fill:#CFBFF7, stroke:#8560C1, stroke-width:1px, rx:10, ry:10, color:#613C9D style Trophoblast fill:#F7C398, stroke:#AE6B35, stroke-width:1px, rx:10, ry:10, color:#9C5D29
npx ts-node scripts/migrate-flowcharts-to-markdown.ts approve 8f6cc275-3fe6-4a96-a30c-20e58f27bfc2
#87 - a2a57173... โœ“ Valid flowchart-v2 2 attempts
pending

๐Ÿ“ท Original Image

Original flowchart

๐Ÿ“Š Generated Mermaid

%%{init: {'theme': 'base', 'themeVariables': { 'fontFamily': 'Nunito, sans-serif'}}}%% flowchart TD Start["๐ŸŒฑ Notochord
Primary embryonic inducer
Derived from mesoderm"] Induce["โšก Ectoderm Induction
Signaling to overlying layer
Triggers neuroectoderm"] Plate["๐Ÿง  Neural Plate
Thickening of ectoderm
Basis of nervous system"] Groove["โžฐ Groove and Folds
Invagination of plate
Lateral edges elevate"] Tube["๐Ÿงฌ Tube and Crest
Closure of neural tube
Migration of crest cells"] Start --> Induce Induce --> Plate Plate --> Groove Groove --> Tube style Start fill:#A5C9C2, stroke:#41645D, stroke-width:1px, rx:10, ry:10, color:#274F47 style Induce fill:#FFDAB4, stroke:#BF814A, stroke-width:1px, rx:10, ry:10, color:#5D3A00 style Plate fill:#89D5F7, stroke:#5886E0, stroke-width:1px, rx:10, ry:10, color:#1961b4 style Groove fill:#CFBFF7, stroke:#8560C1, stroke-width:1px, rx:10, ry:10, color:#613C9D style Tube fill:#A5C9C2, stroke:#41645D, stroke-width:1px, rx:10, ry:10, color:#274F47
npx ts-node scripts/migrate-flowcharts-to-markdown.ts approve a2a57173-172a-4e01-b1cc-e3c99710dbac
#88 - a4bb703f... โœ“ Valid flowchart-v2 1 attempt
pending

๐Ÿ“ท Original Image

Original flowchart

๐Ÿ“Š Generated Mermaid

%%{init: {'theme': 'base', 'themeVariables': { 'fontFamily': 'Nunito, sans-serif'}}}%% flowchart TD Start["๐Ÿฉบ Initial Findings
โฌ†๏ธ PSA level detected
Abnormal DRE exam"] Biopsy["๐Ÿ’‰ TRUS Biopsy
Transrectal ultrasound
Guided tissue sampling"] Gleason["๐Ÿ”ฌ Gleason Score
Histological grading
Cancer aggressiveness"] Staging["๐Ÿ“‹ Management
Clinical staging plan
Treatment selection"] Start --> Biopsy Biopsy --> Gleason Gleason --> Staging style Start fill:#A5C9C2, stroke:#41645D, stroke-width:1px, rx:10, ry:10, color:#274F47 style Biopsy fill:#89D5F7, stroke:#5886E0, stroke-width:1px, rx:10, ry:10, color:#1961b4 style Gleason fill:#FFDAB4, stroke:#BF814A, stroke-width:1px, rx:10, ry:10, color:#5D3A00 style Staging fill:#CFBFF7, stroke:#8560C1, stroke-width:1px, rx:10, ry:10, color:#613C9D
npx ts-node scripts/migrate-flowcharts-to-markdown.ts approve a4bb703f-f4d6-4b28-9f6b-14418fd2a36f
#89 - 6b9d2bce... โœ“ Valid flowchart-v2 3 attempts
pending

๐Ÿ“ท Original Image

Original flowchart

๐Ÿ“Š Generated Mermaid

%%{init: {'theme': 'base', 'themeVariables': { 'fontFamily': 'Nunito, sans-serif'}}}%% flowchart TD Start["๐Ÿฆด Notochord
Primary inductor signaling
Mesodermal origin structure"] Induction["โšก Induction
Induces overlying ectoderm
Signals neural differentiation"] Plate["๐Ÿง  Neural Plate
Thickening of ectoderm
Early CNS precursor"] Groove["๐Ÿ”„ Invagination
Formation of Neural Groove
Neural plate begins folding"] Fusion["๐Ÿงฌ Neural Folds
Folds elevate and fuse
Closing the dorsal gap"] Tube["๐Ÿงช Neural Tube
Final primitive tube
Forms Brain and Cord"] Start --> Induction Induction --> Plate Plate --> Groove Groove --> Fusion Fusion --> Tube style Start fill:#A5C9C2, stroke:#41645D, stroke-width:1px, rx:10, ry:10, color:#274F47 style Induction fill:#FFDAB4, stroke:#BF814A, stroke-width:1px, rx:10, ry:10, color:#5D3A00 style Plate fill:#89D5F7, stroke:#5886E0, stroke-width:1px, rx:10, ry:10, color:#1961b4 style Groove fill:#89D5F7, stroke:#5886E0, stroke-width:1px, rx:10, ry:10, color:#1961b4 style Fusion fill:#CFBFF7, stroke:#8560C1, stroke-width:1px, rx:10, ry:10, color:#613C9D style Tube fill:#A5C9C2, stroke:#41645D, stroke-width:1px, rx:10, ry:10, color:#274F47
npx ts-node scripts/migrate-flowcharts-to-markdown.ts approve 6b9d2bce-bd0a-441e-ae8e-f89f6a15b1d9
#90 - 17203ab0... โœ“ Valid flowchart-v2 5 attempts
pending

๐Ÿ“ท Original Image

Original flowchart

๐Ÿ“Š Generated Mermaid

%%{init: {'theme': 'base', 'themeVariables': { 'fontFamily': 'Nunito, sans-serif'}}}%% flowchart TD Start["๐Ÿฃ Blastocyst
Early embryonic stage
Implantation occurs"] Epi["๐Ÿงฌ Epiblast
Primary germ layer
Forms embryonic disc"] Streak["ใ€ฐ๏ธ Primitive Streak
Established symmetry
Begins gastrulation"] Gas["๐Ÿ”„ Gastrulation
Cell migration phase
Three layer formation"] Ecto["๐Ÿง  Ectoderm
Nervous system origin
Skin and hair"] Meso["๐Ÿซ€ Mesoderm
Muscles and bones
Circulatory system"] Endo["๐Ÿซ Endoderm
Digestive tract lining
Respiratory system"] Start --> Epi Epi --> Streak Streak --> Gas Gas --> Ecto Gas --> Meso Gas --> Endo style Start fill:#A5C9C2, stroke:#41645D, stroke-width:1px, rx:10, ry:10, color:#274F47 style Epi fill:#89D5F7, stroke:#5886E0, stroke-width:1px, rx:10, ry:10, color:#1961b4 style Streak fill:#CFBFF7, stroke:#8560C1, stroke-width:1px, rx:10, ry:10, color:#613C9D style Gas fill:#FCC4B7, stroke:#D4655F, stroke-width:1px, rx:10, ry:10, color:#A44540 style Ecto fill:#FFCBE1, stroke:#E34E79, stroke-width:1px, rx:10, ry:10, color:#B0294B style Meso fill:#FFDAB4, stroke:#BF814A, stroke-width:1px, rx:10, ry:10, color:#5D3A00 style Endo fill:#A5C9C2, stroke:#41645D, stroke-width:1px, rx:10, ry:10, color:#274F47
npx ts-node scripts/migrate-flowcharts-to-markdown.ts approve 17203ab0-b842-4015-af41-e6a11f913543
#91 - 910e4df8... โœ“ Valid flowchart-v2 2 attempts
pending

๐Ÿ“ท Original Image

Original flowchart

๐Ÿ“Š Generated Mermaid

%%{init: {'theme': 'base', 'themeVariables': { 'fontFamily': 'Nunito, sans-serif'}}}%% flowchart TD Start["๐Ÿง  Neural Plate
Initial ectoderm thickening
Provides neural blueprint"] MHP["๐Ÿ“ Folding at MHP
Medial hinge point induction
Forms the ventral furrow"] Elevate["โฌ†๏ธ Folds Elevate
Lateral edges move upward
Converging toward midline"] DLHP["๐Ÿ“ Folding at DLHPs
Dorsolateral hinge points
Facilitates apical closure"] Fusion["๐Ÿ”— Midline Fusion
Adhesion of fold edges
Seamless tissue integration"] End["โญ• Neural Tube
Primary neurulation complete
CNS precursor established"] Start --> MHP MHP --> Elevate Elevate --> DLHP DLHP --> Fusion Fusion --> End style Start fill:#A5C9C2, stroke:#41645D, stroke-width:1px, rx:10, ry:10, color:#274F47 style MHP fill:#89D5F7, stroke:#5886E0, stroke-width:1px, rx:10, ry:10, color:#1961b4 style Elevate fill:#89D5F7, stroke:#5886E0, stroke-width:1px, rx:10, ry:10, color:#1961b4 style DLHP fill:#89D5F7, stroke:#5886E0, stroke-width:1px, rx:10, ry:10, color:#1961b4 style Fusion fill:#CFBFF7, stroke:#8560C1, stroke-width:1px, rx:10, ry:10, color:#613C9D style End fill:#A5C9C2, stroke:#41645D, stroke-width:1px, rx:10, ry:10, color:#274F47
npx ts-node scripts/migrate-flowcharts-to-markdown.ts approve 910e4df8-2a5b-414b-b9ff-2441135703be
#92 - ced01c70... โœ“ Valid flowchart-v2 5 attempts
pending

๐Ÿ“ท Original Image

Original flowchart

๐Ÿ“Š Generated Mermaid

%%{init: {'theme': 'base', 'themeVariables': { 'fontFamily': 'Nunito, sans-serif'}}}%% flowchart TD Start["๐ŸŒฑ Somite
Paraxial mesoderm origin
Segmented body blocks"] Sclero["๐Ÿฆด Sclerotome
Forms the vertebrae
Forms the ribs"] DermoM["๐Ÿงฌ Dermomyotome
Dorsolateral somite part
Bipotential precursor"] Derma["๐Ÿ–๏ธ Dermatome
Dermis of the back
Connective tissues"] Myo["๐Ÿ’ช Myotome
Skeletal muscle cells
Epimeres and hypomeres"] Start --> Sclero Start --> DermoM DermoM --> Derma DermoM --> Myo style Start fill:#A5C9C2, stroke:#41645D, stroke-width:1px, rx:10, ry:10, color:#274F47 style Sclero fill:#F7C398, stroke:#AE6B35, stroke-width:1px, rx:10, ry:10, color:#9C5D29 style DermoM fill:#CFBFF7, stroke:#8560C1, stroke-width:1px, rx:10, ry:10, color:#613C9D style Derma fill:#FFCBE1, stroke:#E34E79, stroke-width:1px, rx:10, ry:10, color:#B0294B style Myo fill:#89D5F7, stroke:#5886E0, stroke-width:1px, rx:10, ry:10, color:#1961b4
npx ts-node scripts/migrate-flowcharts-to-markdown.ts approve ced01c70-7feb-4b5f-8679-6071ffd58117
#93 - 315915ca... โœ“ Valid flowchart-v2 5 attempts
pending

๐Ÿ“ท Original Image

Original flowchart

๐Ÿ“Š Generated Mermaid

%%{init: {'theme': 'base', 'themeVariables': { 'fontFamily': 'Nunito, sans-serif'}}}%% flowchart TD Start["๐Ÿงฌ Paraxial Mesoderm
Primary germ layer
Bilateral tissue bands"] Somites["๐Ÿ“ฆ Somites
Segmented blocks
Form along neural tube"] Sclero["๐Ÿฆด Sclerotome
Ventral-medial part
Mesenchymal cells"] Derma["๐Ÿงค Dermatome
Dorsal-lateral part
Skin precursors"] Myo["๐Ÿ’ช Myotome
Intermediary part
Muscle progenitor cells"] Vert["๐Ÿ›๏ธ Vertebrae and Ribs
Axial skeleton
Cartilage and bone"] Dermis["๐Ÿงฅ Dermis of Back
Connective tissue
Posterior skin layer"] Muscle["๐Ÿƒ Skeletal Muscle
Body wall muscles
Limb musculature"] Start --> Somites Somites --> Sclero Somites --> Derma Somites --> Myo Sclero --> Vert Derma --> Dermis Myo --> Muscle style Start fill:#A5C9C2, stroke:#41645D, stroke-width:1px, rx:10, ry:10, color:#274F47 style Somites fill:#E3E5E5, stroke:#5F747D, stroke-width:1px, rx:10, ry:10, color:#435A64 style Sclero fill:#FFDAB4, stroke:#BF814A, stroke-width:1px, rx:10, ry:10, color:#5D3A00 style Derma fill:#FFDAB4, stroke:#BF814A, stroke-width:1px, rx:10, ry:10, color:#5D3A00 style Myo fill:#FFDAB4, stroke:#BF814A, stroke-width:1px, rx:10, ry:10, color:#5D3A00 style Vert fill:#89D5F7, stroke:#5886E0, stroke-width:1px, rx:10, ry:10, color:#1961b4 style Dermis fill:#89D5F7, stroke:#5886E0, stroke-width:1px, rx:10, ry:10, color:#1961b4 style Muscle fill:#89D5F7, stroke:#5886E0, stroke-width:1px, rx:10, ry:10, color:#1961b4
npx ts-node scripts/migrate-flowcharts-to-markdown.ts approve 315915ca-a65b-485d-8e52-aedb6179f1a7
#94 - bd226906... โœ“ Valid flowchart-v2 5 attempts
pending

๐Ÿ“ท Original Image

Original flowchart

๐Ÿ“Š Generated Mermaid

%%{init: {'theme': 'base', 'themeVariables': { 'fontFamily': 'Nunito, sans-serif'}}}%% flowchart TD START["๐ŸŒฑ Limb Bud Development
Initial outgrowth stage
Basic mesoderm structure"] AER["๐Ÿ“ Apical Ectodermal Ridge
Distal limb tip ectoderm
Signals limb elongation"] ZPA["๐Ÿงญ Zone of Polarizing Activity
Posterior limb margin
Determines digital identity"] DO["๐Ÿคš Dorsal-Ventral Control
Wnt7a and En1 signals
Positions nails and palms"] PD["โฌ†๏ธ Proximo-distal Lengthening
FGF gene expression
Longitudinal bone growth"] AP["โ†”๏ธ Antero-posterior Patterning
SHH protein secretion
Thumb vs little finger"] DV["๐Ÿฆถ Dorso-ventral Axis
Upper vs lower surfaces
Skin and muscle layout"] START --- AER START --- ZPA AER -- "FGFs" --> PD ZPA -- "SHH" --> AP DO --> DV style START fill:#E3E5E5, stroke:#5F747D, stroke-width:1px, rx:10, ry:10, color:#435A64 style AER fill:#89D5F7, stroke:#5886E0, stroke-width:1px, rx:10, ry:10, color:#1961b4 style ZPA fill:#89D5F7, stroke:#5886E0, stroke-width:1px, rx:10, ry:10, color:#1961b4 style DO fill:#89D5F7, stroke:#5886E0, stroke-width:1px, rx:10, ry:10, color:#1961b4 style PD fill:#A5C9C2, stroke:#41645D, stroke-width:1px, rx:10, ry:10, color:#274F47 style AP fill:#A5C9C2, stroke:#41645D, stroke-width:1px, rx:10, ry:10, color:#274F47 style DV fill:#A5C9C2, stroke:#41645D, stroke-width:1px, rx:10, ry:10, color:#274F47
npx ts-node scripts/migrate-flowcharts-to-markdown.ts approve bd226906-3fd5-4bed-8ecf-8ca7f708bd31
#95 - 00b07f32... โœ“ Valid flowchart-v2 5 attempts
pending

๐Ÿ“ท Original Image

Original flowchart

๐Ÿ“Š Generated Mermaid

%%{init: {'theme': 'base', 'themeVariables': { 'fontFamily': 'Nunito, sans-serif'}}}%% flowchart TD START["๐Ÿงฌ Paraxial Mesoderm
Primary germ layer
Embryonic segment source"] SOMITE["๐Ÿ“ฆ Somite
Segmented tissue block
Paired axial structures"] SCLERO["๐Ÿฆด Sclerotome
Forms axial skeleton
Vertebrae and ribs"] DERMA["๐Ÿฉน Dermatome
Dermis of back skin
Subcutaneous tissues"] MYO["๐Ÿ’ช Myotome
Skeletal muscle cells
Trunk and limb muscles"] START --> SOMITE SOMITE --> SCLERO SOMITE --> DERMA SOMITE --> MYO style START fill:#A5C9C2, stroke:#41645D, stroke-width:1px, rx:10, ry:10, color:#274F47 style SOMITE fill:#89D5F7, stroke:#5886E0, stroke-width:1px, rx:10, ry:10, color:#1961b4 style SCLERO fill:#F7C398, stroke:#AE6B35, stroke-width:1px, rx:10, ry:10, color:#9C5D29 style DERMA fill:#FFCBE1, stroke:#E34E79, stroke-width:1px, rx:10, ry:10, color:#B0294B style MYO fill:#CFBFF7, stroke:#8560C1, stroke-width:1px, rx:10, ry:10, color:#613C9D
npx ts-node scripts/migrate-flowcharts-to-markdown.ts approve 00b07f32-0a98-441d-a2c3-658259979a00
#96 - efccb344... โœ“ Valid flowchart-v2 6 attempts
pending

๐Ÿ“ท Original Image

Original flowchart

๐Ÿ“Š Generated Mermaid

%%{init: {'theme': 'base', 'themeVariables': { 'fontFamily': 'Nunito, sans-serif'}}}%% flowchart TD subgraph SpinalCord["่„Š้ซ“ SPINAL CORD"] N1["๐Ÿง  1st Order Neuron
Dorsal root ganglion
Peripheral sensory input"] N2["๐Ÿงฌ 2nd Order Neuron
Posterior horn site
Synapse with primary"] Cross["๐Ÿ”„ Decussation
Ant. white commissure
Cross to other side"] Ascend["โฌ†๏ธ Ascends Contralateral
Spinothalamic tract
Travels up spinal cord"] end subgraph Brain["่„‘ BRAIN"] N3["๐Ÿ”ฌ 3rd Order Neuron
VPL of Thalamus
Relay to cortex"] Cortex["๐ŸŽฏ Somatosensory Cortex
Final sensory target
Postcentral gyrus site"] end N1 --> N2 N2 --> Cross Cross --> Ascend Ascend --> N3 N3 --> Cortex style SpinalCord fill:#F2F2F2,stroke:#5F747D,stroke-width:2px,color:#435A64 style Brain fill:#F2F2F2,stroke:#5F747D,stroke-width:2px,color:#435A64 style N1 fill:#89D5F7,stroke:#5886E0,stroke-width:1px,rx:10,ry:10,color:#1961b4 style N2 fill:#89D5F7,stroke:#5886E0,stroke-width:1px,rx:10,ry:10,color:#1961b4 style Cross fill:#FCC4B7,stroke:#D4655F,stroke-width:1px,rx:10,ry:10,color:#A44540 style Ascend fill:#CFBFF7,stroke:#8560C1,stroke-width:1px,rx:10,ry:10,color:#613C9D style N3 fill:#89D5F7,stroke:#5886E0,stroke-width:1px,rx:10,ry:10,color:#1961b4 style Cortex fill:#A5C9C2,stroke:#41645D,stroke-width:1px,rx:10,ry:10,color:#274F47
npx ts-node scripts/migrate-flowcharts-to-markdown.ts approve efccb344-8962-43ee-a7d2-298d72a38a1c
#97 - 03aa9cc3... โœ“ Valid flowchart-v2 6 attempts
pending

๐Ÿ“ท Original Image

Original flowchart

๐Ÿ“Š Generated Mermaid

%%{init: {'theme': 'base', 'themeVariables': { 'fontFamily': 'Nunito, sans-serif'}}}%% flowchart TD Root["๐Ÿฉน Classic Psoriasis Agents
Non-biologic topical options
Traditional clinical regimens"] Coal["๐Ÿ–ค Coal Tar
Goeckerman Regimen use
Suppresses DNA synthesis"] SalAcid["๐Ÿงช Salicylic Acid
Keratolytic action 2-10%
Removes scales effectively"] Anthralin["๐ŸŸก Anthralin (Dithranol)
SCAT or Ingram Regimen
Reduces cell proliferation"] Root --> Coal Root --> SalAcid Root --> Anthralin style Root fill:#E3E5E5, stroke:#5F747D, stroke-width:1px, rx:10, ry:10, color:#435A64 style Coal fill:#89D5F7, stroke:#5886E0, stroke-width:1px, rx:10, ry:10, color:#1961b4 style SalAcid fill:#89D5F7, stroke:#5886E0, stroke-width:1px, rx:10, ry:10, color:#1961b4 style Anthralin fill:#89D5F7, stroke:#5886E0, stroke-width:1px, rx:10, ry:10, color:#1961b4
npx ts-node scripts/migrate-flowcharts-to-markdown.ts approve 03aa9cc3-79b9-4581-9cb8-71a7849c8752
#98 - 04c79791... โœ“ Valid flowchart-v2 6 attempts
pending

๐Ÿ“ท Original Image

Original flowchart

๐Ÿ“Š Generated Mermaid

%%{init: {'theme': 'base', 'themeVariables': { 'fontFamily': 'Nunito, sans-serif'}}}%% flowchart TD START["๐ŸŒฑ Metanephros
Permanent kidney precursor
Embryonic development"] UB["๐Ÿงฌ Ureteric Bud
Dorsal outgrowth duct
Derived from Wolffian duct"] MM["๐Ÿงช Metanephric Mesenchyme
Induces bud branching
Undifferentiated blastema"] COLL["๐Ÿ’ง Collecting System
Forms ureter and pelvis
Calyces and collecting ducts"] NEPH["๐Ÿ”ฌ Nephron Formation
Glomerulus and Bowman capsule
Proximal and distal tubules"] %% Connections START --> UB UB -- Induces differentiation --> MM MM -- Induces branching --> UB UB --> COLL MM --> NEPH %% Stylings style START fill:#E3E5E5, stroke:#5F747D, stroke-width:1px, rx:10, ry:10, color:#435A64 style UB fill:#89D5F7, stroke:#5886E0, stroke-width:1px, rx:10, ry:10, color:#1961b4 style MM fill:#F7C398, stroke:#AE6B35, stroke-width:1px, rx:10, ry:10, color:#9C5D29 style COLL fill:#A5C9C2, stroke:#41645D, stroke-width:1px, rx:10, ry:10, color:#274F47 style NEPH fill:#CFBFF7, stroke:#8560C1, stroke-width:1px, rx:10, ry:10, color:#613C9D
npx ts-node scripts/migrate-flowcharts-to-markdown.ts approve 04c79791-2b18-40d0-bb84-89fa258ec2e3
#99 - 2470be0d... โœ“ Valid flowchart-v2 6 attempts
pending

๐Ÿ“ท Original Image

Original flowchart

๐Ÿ“Š Generated Mermaid

%%{init: {'theme': 'base', 'themeVariables': { 'fontFamily': 'Nunito, sans-serif'}}}%% flowchart TD Start["๐Ÿงฌ Bipotential Gonad
Undifferentiated state
Primary sex organ precursor"] Testis["โ™‚๏ธ Testis
Male gonad development
SRY gene expression"] Ovary["โ™€๏ธ Ovary
Female gonad development
Absence of SRY gene"] MullDeg["๐Ÿšซ Mullerian Duct
Sertoli cell AMH action
Duct system degenerates"] WolfDev["๐Ÿ’ช Wolffian Duct
Leydig cell testosterone
Duct system develops"] MullDev["๐ŸŒธ Mullerian Duct
Absence of AMH
Duct system develops"] WolfDeg["๐Ÿšซ Wolffian Duct
Absence of testosterone
Duct system degenerates"] Start -- "SRY gene present" --> Testis Start -- "No SRY gene" --> Ovary Testis -- "Sertoli: AMH" --> MullDeg Testis -- "Leydig: Testosterone" --> WolfDev Ovary -- "No AMH" --> MullDev Ovary -- "No Testosterone" --> WolfDeg style Start fill:#E3E5E5, stroke:#5F747D, stroke-width:1px, rx:10, ry:10, color:#435A64 style Testis fill:#89D5F7, stroke:#5886E0, stroke-width:1px, rx:10, ry:10, color:#1961b4 style Ovary fill:#FFCBE1, stroke:#E34E79, stroke-width:1px, rx:10, ry:10, color:#B0294B style MullDeg fill:#FCC4B7, stroke:#D4655F, stroke-width:1px, rx:10, ry:10, color:#A44540 style WolfDev fill:#A5C9C2, stroke:#41645D, stroke-width:1px, rx:10, ry:10, color:#274F47 style MullDev fill:#A5C9C2, stroke:#41645D, stroke-width:1px, rx:10, ry:10, color:#274F47 style WolfDeg fill:#FCC4B7, stroke:#D4655F, stroke-width:1px, rx:10, ry:10, color:#A44540
npx ts-node scripts/migrate-flowcharts-to-markdown.ts approve 2470be0d-a70d-4c6a-87c5-70fe4f035fb2
#100 - 81f65df8... โœ“ Valid flowchart-v2 6 attempts
pending

๐Ÿ“ท Original Image

Original flowchart

๐Ÿ“Š Generated Mermaid

%%{init: {'theme': 'base', 'themeVariables': { 'fontFamily': 'Nunito, sans-serif'}}}%% flowchart TD Start["๐Ÿงช Syphilis Serology
Diagnostic testing pathways
Standard screening options"] Trad["๐Ÿ“œ Traditional Algorithm
Initial screening method
Nontreponemal first approach"] Rev["๐Ÿ”„ Reverse Algorithm
Alternative screening method
Treponemal first approach"] TradStep1["๐Ÿ” Nontreponemal Test
RPR or VDRL screening
Checks for active infection"] RevStep1["๐Ÿงฌ Treponemal Test
EIA or CIA screening
Checks for specific antibodies"] TradPos["โž• Treponemal Test
Confirmatory testing done
Specific antibody detection"] TradNeg["โŒ Syphilis Unlikely
Negative screening result
Retest if suspicion high"] RevPos["โž• Nontreponemal Test
RPR or VDRL titration
Determines disease activity"] RevNeg["โŒ Syphilis Unlikely
Negative screening result
Retest if suspicion high"] Start --> Trad Start --> Rev Trad --> TradStep1 TradStep1 -- Reactive --> TradPos TradStep1 -- Non-Reactive --> TradNeg Rev --> RevStep1 RevStep1 -- Reactive --> RevPos RevStep1 -- Non-Reactive --> RevNeg style Start fill:#E3E5E5, stroke:#5F747D, stroke-width:1px, rx:10, ry:10, color:#435A64 style Trad fill:#89D5F7, stroke:#5886E0, stroke-width:1px, rx:10, ry:10, color:#1961b4 style Rev fill:#89D5F7, stroke:#5886E0, stroke-width:1px, rx:10, ry:10, color:#1961b4 style TradStep1 fill:#F7C398, stroke:#AE6B35, stroke-width:1px, rx:10, ry:10, color:#9C5D29 style RevStep1 fill:#F7C398, stroke:#AE6B35, stroke-width:1px, rx:10, ry:10, color:#9C5D29 style TradPos fill:#A5C9C2, stroke:#41645D, stroke-width:1px, rx:10, ry:10, color:#274F47 style TradNeg fill:#FCC4B7, stroke:#D4655F, stroke-width:1px, rx:10, ry:10, color:#A44540 style RevPos fill:#A5C9C2, stroke:#41645D, stroke-width:1px, rx:10, ry:10, color:#274F47 style RevNeg fill:#FCC4B7, stroke:#D4655F, stroke-width:1px, rx:10, ry:10, color:#A44540
npx ts-node scripts/migrate-flowcharts-to-markdown.ts approve 81f65df8-64e2-41f5-b5fb-93b2a23762e6